|
Source |
Alliance of Genome Resources |



| Category | ID | Classification term | Gene | Evidence | Inferred from | Organism | Reference |
|---|---|---|---|---|---|---|---|
| Molecular Function | GO:0052833 | inositol monophosphate 4-phosphatase activity | Inpp5f | IDA | Mouse | MGI:MGI:5751634|PMID:25869669 | |
| Molecular Function | GO:0034596 | phosphatidylinositol phosphate 4-phosphatase activity | INPP5F | IDA | Human | PMID:25869669 | |
| Molecular Function | GO:0034596 | phosphatidylinositol phosphate 4-phosphatase activity | Inpp5f | IDA | Mouse | MGI:MGI:5751634|PMID:25869669 | |
| Molecular Function | GO:0034596 | phosphatidylinositol phosphate 4-phosphatase activity | Inpp5f | IMP | Mouse | MGI:MGI:5763358|PMID:25869668 | |
| Molecular Function | GO:0034595 | phosphatidylinositol phosphate 5-phosphatase activity | INPP5F | IDA | Human | PMID:11274189 | |
| Molecular Function | GO:0005515 | protein binding | INPP5F | IPI | UniProtKB:P40763 | Human | PMID:25476455 |
| Molecular Function | GO:0005515 | protein binding | Inpp5f | IPI | UniProtKB:Q01968,UniProtKB:Q9CQD1 | Mouse | MGI:MGI:5763358|PMID:25869668 |
| Molecular Function | GO:0042803 | protein homodimerization activity | INPP5F | IDA | Human | PMID:25869669 | |
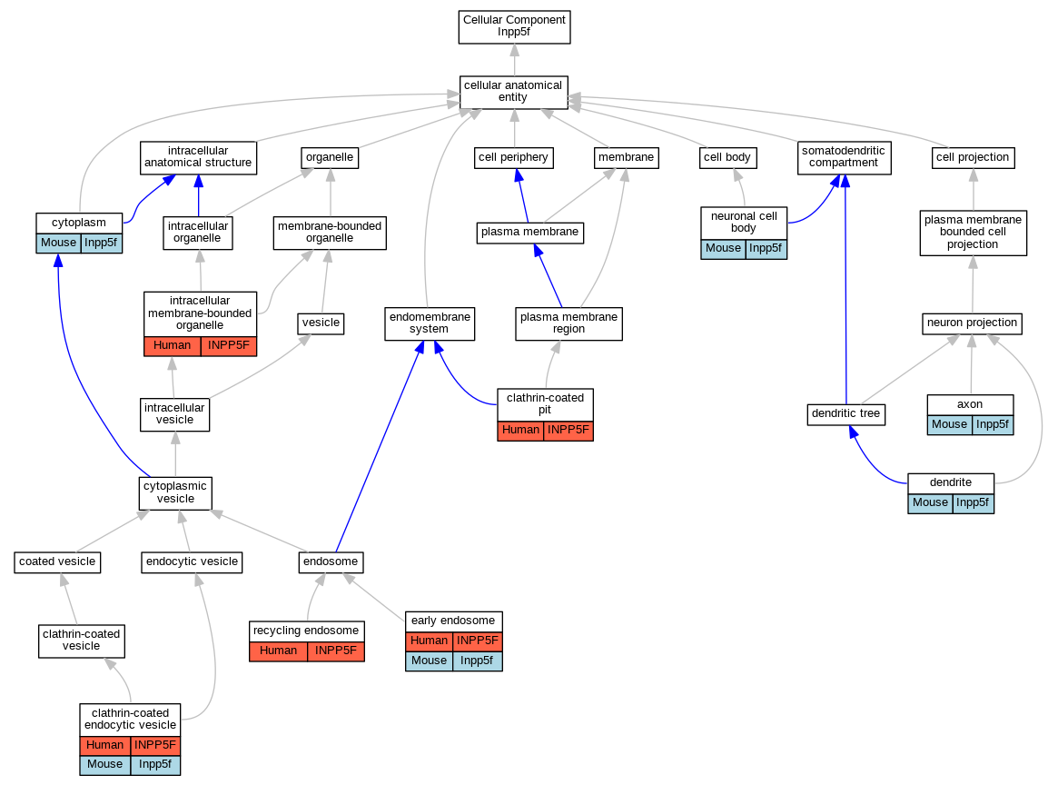
| Cellular Component | GO:0030424 | axon | Inpp5f | IDA | Mouse | MGI:MGI:5694525|PMID:26203138 | |
| Cellular Component | GO:0045334 | clathrin-coated endocytic vesicle | INPP5F | IDA | Human | PMID:25869669 | |
| Cellular Component | GO:0045334 | clathrin-coated endocytic vesicle | Inpp5f | IDA | Mouse | MGI:MGI:5763358|PMID:25869668 | |
| Cellular Component | GO:0005905 | clathrin-coated pit | INPP5F | IDA | Human | PMID:25869669 | |
| Cellular Component | GO:0005737 | cytoplasm | Inpp5f | IDA | Mouse | MGI:MGI:5694525|PMID:26203138 | |
| Cellular Component | GO:0030425 | dendrite | Inpp5f | IDA | Mouse | MGI:MGI:5694525|PMID:26203138 | |
| Cellular Component | GO:0005769 | early endosome | INPP5F | IDA | Human | PMID:25869669 | |
| Cellular Component | GO:0005769 | early endosome | Inpp5f | IDA | Mouse | MGI:MGI:5763358|PMID:25869668 | |
| Cellular Component | GO:0043231 | intracellular membrane-bounded organelle | INPP5F | IDA | Human | GO_REF:0000052 | |
| Cellular Component | GO:0043025 | neuronal cell body | Inpp5f | IDA | Mouse | MGI:MGI:5694525|PMID:26203138 | |
| Cellular Component | GO:0055037 | recycling endosome | INPP5F | IDA | Human | PMID:25869669 | |
| Biological Process | GO:0008344 | adult locomotory behavior | Inpp5f | IMP | Mouse | MGI:MGI:5694525|PMID:26203138 | |
| Biological Process | GO:0014898 | cardiac muscle hypertrophy in response to stress | Inpp5f | IMP | MGI:MGI:4128518 | Mouse | PMID:19875726 |
| Biological Process | GO:0072583 | clathrin-dependent endocytosis | Inpp5f | IDA | Mouse | MGI:MGI:5763358|PMID:25869668 | |
| Biological Process | GO:0048681 | negative regulation of axon regeneration | Inpp5f | IMP | Mouse | MGI:MGI:5694525|PMID:26203138 | |
| Biological Process | GO:0033137 | negative regulation of peptidyl-serine phosphorylation | Inpp5f | IMP | Rat | PMID:26908121|RGD:11059577 | |
| Biological Process | GO:0042532 | negative regulation of tyrosine phosphorylation of STAT protein | INPP5F | IDA | Human | PMID:25476455 | |
| Biological Process | GO:0031161 | phosphatidylinositol catabolic process | Inpp5f | IMP | MGI:MGI:4128518 | Mouse | PMID:19875726 |
| Biological Process | GO:0046856 | phosphatidylinositol dephosphorylation | INPP5F | IDA | Human | PMID:11274189 | |
| Biological Process | GO:0046856 | phosphatidylinositol dephosphorylation | INPP5F | IDA | Human | PMID:25869669 | |
| Biological Process | GO:0046856 | phosphatidylinositol dephosphorylation | Inpp5f | IMP | Mouse | MGI:MGI:5763358|PMID:25869668 | |
| Biological Process | GO:0046856 | phosphatidylinositol dephosphorylation | Inpp5f | IDA | Mouse | MGI:MGI:5751634|PMID:25869669 | |
| Biological Process | GO:0048015 | phosphatidylinositol-mediated signaling | Inpp5f | IMP | MGI:MGI:4128518 | Mouse | PMID:19875726 |
| Biological Process | GO:0001921 | positive regulation of receptor recycling | INPP5F | IDA | Human | PMID:25869669 | |
| Biological Process | GO:0001921 | positive regulation of receptor recycling | Inpp5f | IMP | Mouse | MGI:MGI:5751634|PMID:25869669 | |
| Biological Process | GO:2000145 | regulation of cell motility | INPP5F | IMP | Human | PMID:25869669 | |
| Biological Process | GO:2000145 | regulation of cell motility | Inpp5f | IMP | Mouse | MGI:MGI:5751634|PMID:25869669 | |
| Biological Process | GO:2001135 | regulation of endocytic recycling | INPP5F | IMP | Human | PMID:25869669 | |
| Biological Process | GO:2001135 | regulation of endocytic recycling | Inpp5f | IMP | Mouse | MGI:MGI:5751634|PMID:25869669 | |
| Biological Process | GO:0051896 | regulation of protein kinase B signaling | Inpp5f | IMP | Rat | PMID:17322895|RGD:8554422 |
| EXP Inferred from experiment |
| IDA Inferred from direct assay |
| IEP Inferred from expression pattern |
| IGI Inferred from genetic interaction |
| IMP Inferred from mutant phenotype |
| IPI Inferred from physical interaction |
| HTP Inferred from High Throughput Experiment |
| HDA Inferred from High Throughput Direct Assay |
| HMP Inferred from High Throughput Mutant Phenotype |
| HGI Inferred from High Throughput Genetic Interaction |
| HEP Inferred from High Throughput Expression Pattern |
Mouse Genome Database (MGD), Gene Expression Database (GXD), Mouse Models of Human Cancer database (MMHCdb) (formerly Mouse Tumor Biology (MTB)), Gene Ontology (GO) |
||
|
Citing These Resources Funding Information Warranty Disclaimer, Privacy Notice, Licensing, & Copyright Send questions and comments to User Support. |
last database update 09/30/2025 MGI 6.24 |
|
|
|
||