|
Source |
Alliance of Genome Resources |



| Category | ID | Classification term | Gene | Evidence | Inferred from | Organism | Reference |
|---|---|---|---|---|---|---|---|
| Molecular Function | GO:0004452 | isopentenyl-diphosphate delta-isomerase activity | IDI2 | IDA | Human | PMID:17202134 | |
| Molecular Function | GO:0005515 | protein binding | IDI2 | IPI | UniProtKB:Q86U70-2 | Human | PMID:28514442 |
| Molecular Function | GO:0005515 | protein binding | IDI2 | IPI | UniProtKB:Q86U70-2 | Human | PMID:32296183 |
| Cellular Component | GO:0043231 | intracellular membrane-bounded organelle | IDI2 | IDA | Human | GO_REF:0000052 | |
| Cellular Component | GO:0005777 | peroxisome | IDI2 | IDA | Human | PMID:17202134 | |
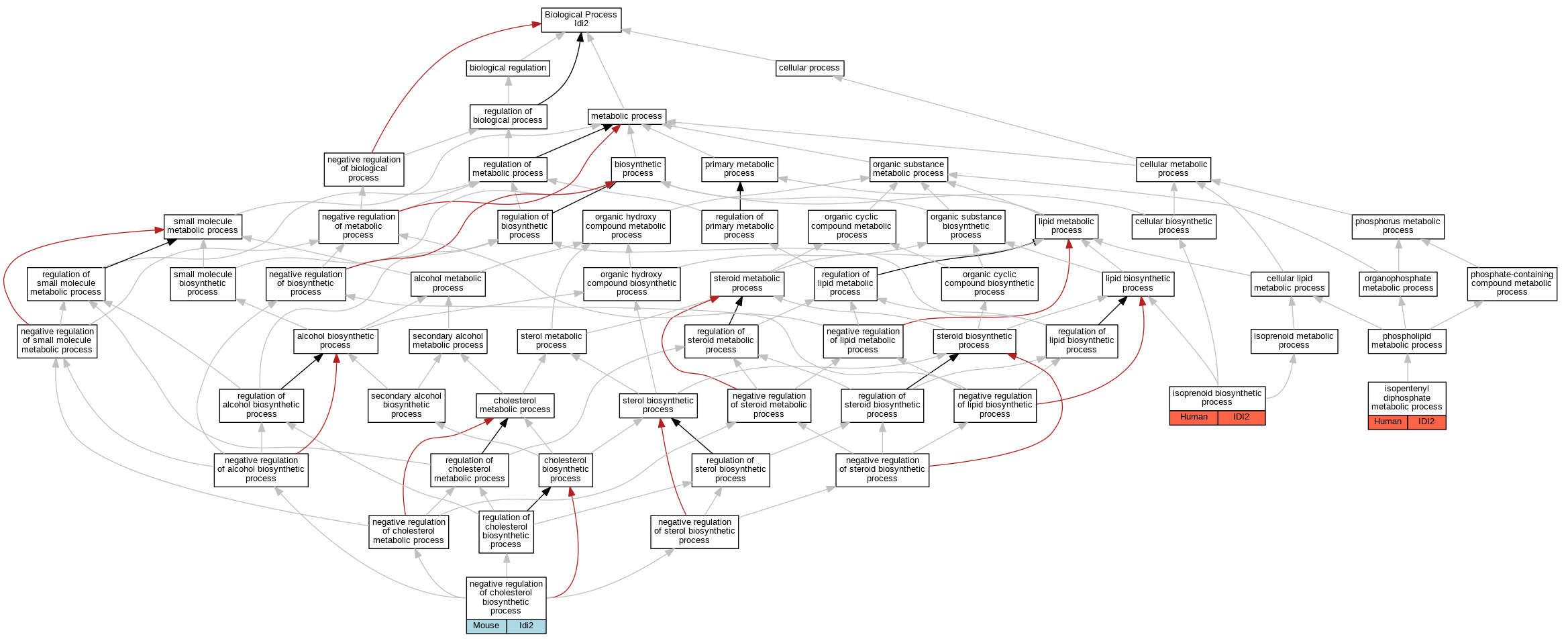
| Biological Process | GO:0046490 | isopentenyl diphosphate metabolic process | IDI2 | IDA | Human | PMID:17202134 | |
| Biological Process | GO:0008299 | isoprenoid biosynthetic process | IDI2 | IDA | Human | PMID:17202134 | |
| Biological Process | GO:0045541 | negative regulation of cholesterol biosynthetic process | Idi2 | IMP | Mouse | PMID:17202134 |
| EXP Inferred from experiment |
| IDA Inferred from direct assay |
| IEP Inferred from expression pattern |
| IGI Inferred from genetic interaction |
| IMP Inferred from mutant phenotype |
| IPI Inferred from physical interaction |
| HTP Inferred from High Throughput Experiment |
| HDA Inferred from High Throughput Direct Assay |
| HMP Inferred from High Throughput Mutant Phenotype |
| HGI Inferred from High Throughput Genetic Interaction |
| HEP Inferred from High Throughput Expression Pattern |
Mouse Genome Database (MGD), Gene Expression Database (GXD), Mouse Models of Human Cancer database (MMHCdb) (formerly Mouse Tumor Biology (MTB)), Gene Ontology (GO) |
||
|
Citing These Resources Funding Information Warranty Disclaimer, Privacy Notice, Licensing, & Copyright Send questions and comments to User Support. |
last database update 09/30/2025 MGI 6.24 |
|
|
|
||