|
Source |
Alliance of Genome Resources |



| Category | ID | Classification term | Gene | Evidence | Inferred from | Organism | Reference |
|---|---|---|---|---|---|---|---|
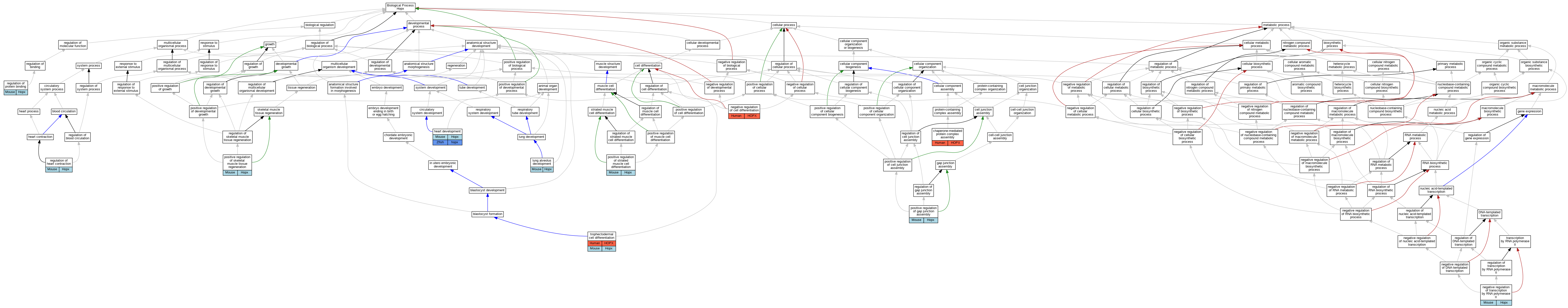
| Molecular Function | GO:0035033 | histone deacetylase regulator activity | Hopx | IGI | MGI:MGI:1097691 | Mouse | PMID:12975471 |
| Molecular Function | GO:0005515 | protein binding | HOPX | IPI | UniProtKB:Q99081 | Human | PMID:25416956 |
| Molecular Function | GO:0005515 | protein binding | HOPX | IPI | UniProtKB:P0DMV8 | Human | PMID:27708256 |
| Molecular Function | GO:0005515 | protein binding | HOPX | IPI | UniProtKB:P0DMV9 | Human | PMID:27708256 |
| Molecular Function | GO:0005515 | protein binding | HOPX | IPI | UniProtKB:P11142 | Human | PMID:27708256 |
| Molecular Function | GO:0005515 | protein binding | HOPX | IPI | UniProtKB:Q9NRD5 | Human | PMID:32296183 |
| Molecular Function | GO:0005515 | protein binding | Hopx | IPI | UniProtKB:P97471 | Mouse | MGI:MGI:5917473|PMID:26113728 |
| Molecular Function | GO:0005515 | protein binding | Hopx | IPI | UniProtKB:P11831 | Mouse | PMID:12297046 |
| Molecular Function | GO:0005515 | protein binding | Hopx | IPI | PR:P70288 | Mouse | PMID:12975471 |
| Cellular Component | GO:0005634 | nucleus | HOPX | IDA | Human | PMID:17192267 | |
| Cellular Component | GO:0005634 | nucleus | Hopx | IDA | Mouse | PMID:12297045 | |
| Cellular Component | GO:0005634 | nucleus | Hopx | IDA | Mouse | PMID:16410412 | |
| Biological Process | GO:0051131 | chaperone-mediated protein complex assembly | HOPX | IDA | Human | PMID:10811660 | |
| Biological Process | GO:0007507 | heart development | Hopx | IMP | MGI:MGI:2389233 | Mouse | PMID:12297046 |
| Biological Process | GO:0007507 | heart development | Hopx | IMP | MGI:MGI:2389244 | Mouse | PMID:12297045 |
| Biological Process | GO:0007507 | heart development | Hopx | IMP | MGI:MGI:2389236 | Mouse | PMID:12297045 |
| Biological Process | GO:0007507 | heart development | hopx | IMP | ZFIN:ZDB-MRPHLNO-111024-3 | Zfish | PMID:12297045 |
| Biological Process | GO:0007507 | heart development | hopx | IMP | ZFIN:ZDB-MRPHLNO-111024-2 | Zfish | PMID:12297045 |
| Biological Process | GO:0048286 | lung alveolus development | Hopx | IMP | MGI:MGI:2389244 | Mouse | PMID:16510470 |
| Biological Process | GO:0045596 | negative regulation of cell differentiation | HOPX | IDA | Human | PMID:17576768 | |
| Biological Process | GO:0000122 | negative regulation of transcription by RNA polymerase II | Hopx | IGI | MGI:MGI:107516 | Mouse | PMID:17409236 |
| Biological Process | GO:0000122 | negative regulation of transcription by RNA polymerase II | Hopx | IDA | Mouse | PMID:12297045 | |
| Biological Process | GO:0000122 | negative regulation of transcription by RNA polymerase II | Hopx | IGI | MGI:MGI:108067 | Mouse | PMID:17409236 |
| Biological Process | GO:0000122 | negative regulation of transcription by RNA polymerase II | Hopx | IGI | MGI:MGI:106658 | Mouse | PMID:17409236 |
| Biological Process | GO:1903598 | positive regulation of gap junction assembly | Hopx | IMP | Mouse | MGI:MGI:3624209|PMID:15790958 | |
| Biological Process | GO:0043415 | positive regulation of skeletal muscle tissue regeneration | Hopx | IMP | MGI:MGI:2389244 | Mouse | PMID:17192267 |
| Biological Process | GO:0051155 | positive regulation of striated muscle cell differentiation | Hopx | IMP | MGI:MGI:2389244 | Mouse | PMID:17192267 |
| Biological Process | GO:0008016 | regulation of heart contraction | Hopx | IMP | MGI:MGI:2389244 | Mouse | PMID:15790958 |
| Biological Process | GO:0043393 | regulation of protein binding | Hopx | IDA | Mouse | PMID:20833366 | |
| Biological Process | GO:0001829 | trophectodermal cell differentiation | HOPX | IDA | Human | PMID:17576768 | |
| Biological Process | GO:0001829 | trophectodermal cell differentiation | Hopx | IMP | MGI:MGI:2389233 | Mouse | PMID:17576768 |
| EXP Inferred from experiment |
| IDA Inferred from direct assay |
| IEP Inferred from expression pattern |
| IGI Inferred from genetic interaction |
| IMP Inferred from mutant phenotype |
| IPI Inferred from physical interaction |
| HTP Inferred from High Throughput Experiment |
| HDA Inferred from High Throughput Direct Assay |
| HMP Inferred from High Throughput Mutant Phenotype |
| HGI Inferred from High Throughput Genetic Interaction |
| HEP Inferred from High Throughput Expression Pattern |
Mouse Genome Database (MGD), Gene Expression Database (GXD), Mouse Models of Human Cancer database (MMHCdb) (formerly Mouse Tumor Biology (MTB)), Gene Ontology (GO) |
||
|
Citing These Resources Funding Information Warranty Disclaimer, Privacy Notice, Licensing, & Copyright Send questions and comments to User Support. |
last database update 12/30/2025 MGI 6.24 |
|
|
|
||