|
Source |
Alliance of Genome Resources |



| Category | ID | Classification term | Gene | Evidence | Inferred from | Organism | Reference |
|---|---|---|---|---|---|---|---|
| Molecular Function | GO:0046539 | histamine N-methyltransferase activity | HNMT | IDA | Human | PMID:26206890 | |
| Molecular Function | GO:0046539 | histamine N-methyltransferase activity | Hnmt | IDA | Rat | PMID:15739896|RGD:152985534 | |
| Molecular Function | GO:0046539 | histamine N-methyltransferase activity | Hnmt | IDA | Rat | PMID:1639806|RGD:70763 | |
| Molecular Function | GO:0008170 | N-methyltransferase activity | Hnmt | IDA | Mouse | PMID:11475331 | |
| Cellular Component | GO:0005813 | centrosome | HNMT | IDA | Human | GO_REF:0000052 | |
| Cellular Component | GO:0005737 | cytoplasm | HNMT | IDA | Human | PMID:26206890 | |
| Cellular Component | GO:0005829 | cytosol | HNMT | IDA | Human | PMID:23505051 | |
| Cellular Component | GO:0005829 | cytosol | HNMT | IDA | Human | GO_REF:0000052 | |
| Cellular Component | GO:0005829 | cytosol | Hnmt | IDA | Rat | PMID:15739896|RGD:152985534 | |
| Cellular Component | GO:0005829 | cytosol | Hnmt | IDA | Rat | PMID:6415051|RGD:152985536 | |
| Cellular Component | GO:0070062 | extracellular exosome | HNMT | HDA | Human | PMID:19056867 | |
| Cellular Component | GO:0043005 | neuron projection | Hnmt | IDA | Rat | PMID:2717067|RGD:2316836 | |
| Cellular Component | GO:0005654 | nucleoplasm | HNMT | IDA | Human | GO_REF:0000052 | |
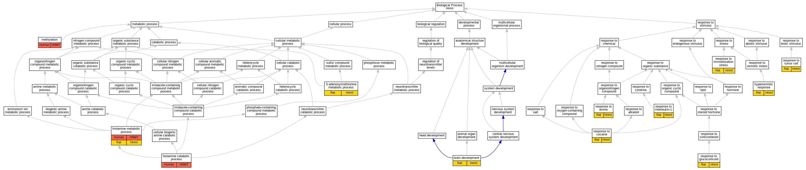
| Biological Process | GO:0007420 | brain development | Hnmt | IEP | Rat | PMID:971743|RGD:2316842 | |
| Biological Process | GO:0001695 | histamine catabolic process | HNMT | IDA | Human | PMID:26206890 | |
| Biological Process | GO:0001692 | histamine metabolic process | HNMT | IMP | Human | PMID:23505051 | |
| Biological Process | GO:0001692 | histamine metabolic process | Hnmt | IDA | Rat | PMID:15739896|RGD:152985534 | |
| Biological Process | GO:0006972 | hyperosmotic response | Hnmt | IEP | Rat | PMID:2429527|RGD:2316838 | |
| Biological Process | GO:0032259 | methylation | HNMT | IDA | Human | PMID:26206890 | |
| Biological Process | GO:0014075 | response to amine | Hnmt | IEP | Rat | PMID:3952132|RGD:2316841 | |
| Biological Process | GO:0042220 | response to cocaine | Hnmt | IEP | Rat | PMID:9231750|RGD:2316833 | |
| Biological Process | GO:0051384 | response to glucocorticoid | Hnmt | IEP | Rat | PMID:2717067|RGD:2316836 | |
| Biological Process | GO:0035902 | response to immobilization stress | Hnmt | IEP | Rat | PMID:10203252|RGD:2316832 | |
| Biological Process | GO:0070555 | response to interleukin-1 | Hnmt | IEP | Rat | PMID:8594930|RGD:2316834 | |
| Biological Process | GO:0002347 | response to tumor cell | Hnmt | IEP | Rat | PMID:3111198|RGD:2316837 | |
| Biological Process | GO:0046500 | S-adenosylmethionine metabolic process | Hnmt | IDA | Rat | PMID:15739896|RGD:152985534 |
| EXP Inferred from experiment |
| IDA Inferred from direct assay |
| IEP Inferred from expression pattern |
| IGI Inferred from genetic interaction |
| IMP Inferred from mutant phenotype |
| IPI Inferred from physical interaction |
| HTP Inferred from High Throughput Experiment |
| HDA Inferred from High Throughput Direct Assay |
| HMP Inferred from High Throughput Mutant Phenotype |
| HGI Inferred from High Throughput Genetic Interaction |
| HEP Inferred from High Throughput Expression Pattern |
Mouse Genome Database (MGD), Gene Expression Database (GXD), Mouse Models of Human Cancer database (MMHCdb) (formerly Mouse Tumor Biology (MTB)), Gene Ontology (GO) |
||
|
Citing These Resources Funding Information Warranty Disclaimer, Privacy Notice, Licensing, & Copyright Send questions and comments to User Support. |
last database update 09/30/2025 MGI 6.24 |
|
|
|
||