|
Source |
Alliance of Genome Resources |



| Category | ID | Classification term | Gene | Evidence | Inferred from | Organism | Reference |
|---|---|---|---|---|---|---|---|
| Molecular Function | GO:0036122 | BMP binding | HJV | IPI | UniProtKB:P12643 | Human | PMID:18335997 |
| Molecular Function | GO:0036122 | BMP binding | Hjv | IPI | UniProtKB:P12643|UniProtKB:P12644 | Mouse | MGI:MGI:3625588|PMID:16604073 |
| Molecular Function | GO:0036122 | BMP binding | Hjv | IDA | Mouse | PMID:16604073 | |
| Molecular Function | GO:0098821 | BMP receptor activity | HJV | IDA | Human | PMID:16604073 | |
| Molecular Function | GO:0015026 | coreceptor activity | HJV | IDA | Human | PMID:16604073 | |
| Molecular Function | GO:0015026 | coreceptor activity | Hjv | IGI | MGI:MGI:88177 | Mouse | PMID:16604073 |
| Molecular Function | GO:0005515 | protein binding | HJV | IPI | UniProtKB:P12643 | Human | PMID:18335997 |
| Molecular Function | GO:0005515 | protein binding | HJV | IPI | UniProtKB:Q92859 | Human | PMID:18335997 |
| Molecular Function | GO:0005515 | protein binding | HJV | IPI | UniProtKB:Q8IU80-4 | Human | PMID:18976966 |
| Molecular Function | GO:0005515 | protein binding | HJV | IPI | UniProtKB:Q8IU80 | Human | PMID:19357398 |
| Molecular Function | GO:0005515 | protein binding | HJV | IPI | UniProtKB:Q8IU80-4 | Human | PMID:19357398 |
| Molecular Function | GO:0005515 | protein binding | HJV | IPI | UniProtKB:Q30201 | Human | PMID:22728873 |
| Molecular Function | GO:0005102 | signaling receptor binding | HJV | IPI | UniProtKB:P97798 | Human | PMID:18326817 |
| Molecular Function | GO:0005102 | signaling receptor binding | HJV | IPI | UniProtKB:Q92859 | Human | PMID:18335997 |
| Molecular Function | GO:1990459 | transferrin receptor binding | HJV | IPI | UniProtKB:Q9UP52 | Human | PMID:22728873 |
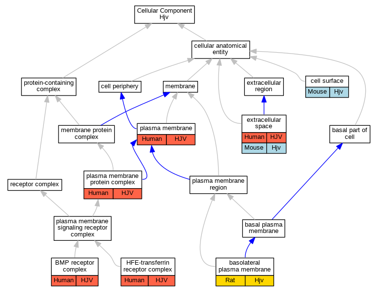
| Cellular Component | GO:0016323 | basolateral plasma membrane | Hjv | IDA | Rat | PMID:16932966|RGD:1599495 | |
| Cellular Component | GO:0070724 | BMP receptor complex | HJV | IDA | Human | PMID:16604073 | |
| Cellular Component | GO:0009986 | cell surface | Hjv | IDA | Mouse | PMID:14749425 | |
| Cellular Component | GO:0005615 | extracellular space | HJV | IDA | Human | PMID:17938254 | |
| Cellular Component | GO:0005615 | extracellular space | HJV | IDA | Human | PMID:25156943 | |
| Cellular Component | GO:0005615 | extracellular space | Hjv | IDA | Mouse | PMID:14749425 | |
| Cellular Component | GO:0005615 | extracellular space | Hjv | IDA | Mouse | PMID:20065295 | |
| Cellular Component | GO:1990712 | HFE-transferrin receptor complex | HJV | IDA | Human | PMID:22728873 | |
| Cellular Component | GO:0005886 | plasma membrane | HJV | IDA | Human | PMID:16075058 | |
| Cellular Component | GO:0005886 | plasma membrane | HJV | IDA | Human | PMID:17938254 | |
| Cellular Component | GO:0098797 | plasma membrane protein complex | HJV | IDA | Human | PMID:18335997 | |
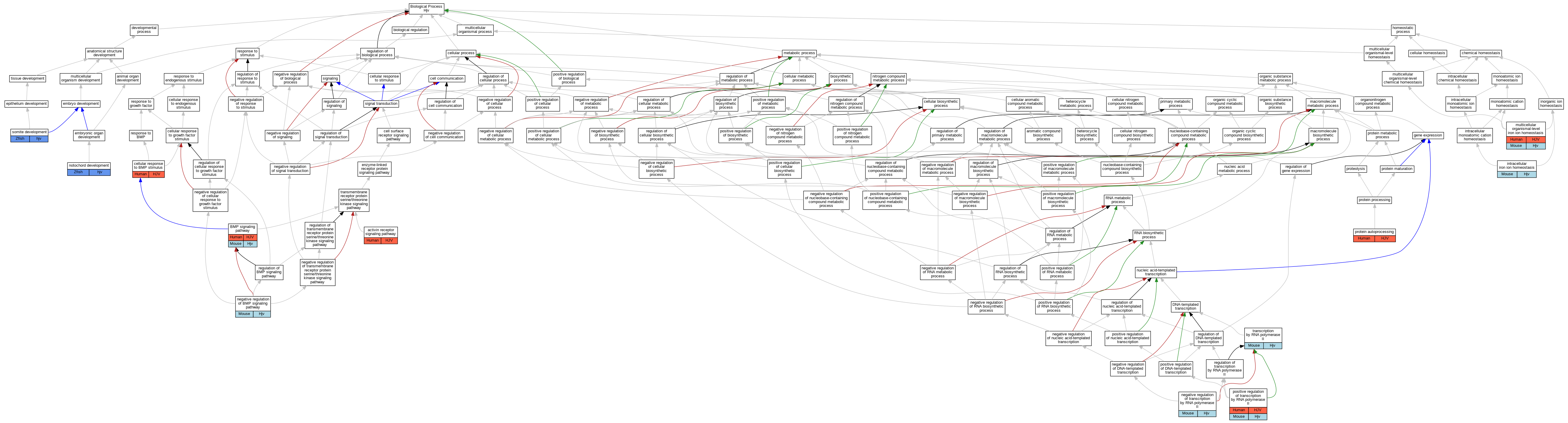
| Biological Process | GO:0032924 | activin receptor signaling pathway | HJV | IGI | UniProtKB:P27037 | Human | PMID:18326817 |
| Biological Process | GO:0030509 | BMP signaling pathway | HJV | IMP | Human | PMID:16604073 | |
| Biological Process | GO:0030509 | BMP signaling pathway | HJV | IGI | UniProtKB:P12643 | Human | PMID:18326817 |
| Biological Process | GO:0030509 | BMP signaling pathway | Hjv | IGI | MGI:MGI:88180 | Mouse | PMID:19751239 |
| Biological Process | GO:0030509 | BMP signaling pathway | Hjv | IGI | MGI:MGI:88177 | Mouse | PMID:16604073 |
| Biological Process | GO:0030509 | BMP signaling pathway | Hjv | IGI | MGI:MGI:1338938 | Mouse | PMID:16604073 |
| Biological Process | GO:0030509 | BMP signaling pathway | Hjv | IGI | MGI:MGI:107191 | Mouse | PMID:16604073 |
| Biological Process | GO:0030509 | BMP signaling pathway | Hjv | IMP | MGI:MGI:3587746 | Mouse | PMID:16604073 |
| Biological Process | GO:0030509 | BMP signaling pathway | Hjv | IGI | MGI:MGI:88177 | Mouse | PMID:19751239 |
| Biological Process | GO:0030509 | BMP signaling pathway | Hjv | IMP | MGI:MGI:3587746 | Mouse | PMID:24409331 |
| Biological Process | GO:0030509 | BMP signaling pathway | Hjv | IGI | MGI:MGI:1321394 | Mouse | PMID:19751239 |
| Biological Process | GO:0030509 | BMP signaling pathway | Hjv | IGI | MGI:MGI:109452 | Mouse | PMID:16604073 |
| Biological Process | GO:0071773 | cellular response to BMP stimulus | HJV | IMP | Human | PMID:16604073 | |
| Biological Process | GO:0006879 | intracellular iron ion homeostasis | Hjv | IMP | Mouse | MGI:MGI:5644209|PMID:25860887 | |
| Biological Process | GO:0060586 | multicellular organismal-level iron ion homeostasis | HJV | IDA | Human | PMID:16075058 | |
| Biological Process | GO:0060586 | multicellular organismal-level iron ion homeostasis | HJV | IGI | UniProtKB:Q92859 | Human | PMID:16075058 |
| Biological Process | GO:0060586 | multicellular organismal-level iron ion homeostasis | Hjv | IMP | MGI:MGI:3587746 | Mouse | PMID:19751239 |
| Biological Process | GO:0060586 | multicellular organismal-level iron ion homeostasis | Hjv | IMP | MGI:MGI:3587746 | Mouse | PMID:24409331 |
| Biological Process | GO:0060586 | multicellular organismal-level iron ion homeostasis | Hjv | IMP | MGI:MGI:3587747 | Mouse | PMID:22960056 |
| Biological Process | GO:0060586 | multicellular organismal-level iron ion homeostasis | Hjv | IMP | MGI:MGI:3587747 | Mouse | PMID:16075058 |
| Biological Process | GO:0030514 | negative regulation of BMP signaling pathway | Hjv | IGI | MGI:MGI:88177 | Mouse | PMID:20065295 |
| Biological Process | GO:0000122 | negative regulation of transcription by RNA polymerase II | Hjv | IMP | Mouse | MGI:MGI:5644209|PMID:25860887 | |
| Biological Process | GO:0030903 | notochord development | hjv | IMP | ZFIN:ZDB-MRPHLNO-110301-7 | Zfish | PMID:21283739 |
| Biological Process | GO:0045944 | positive regulation of transcription by RNA polymerase II | HJV | IDA | Human | PMID:16604073 | |
| Biological Process | GO:0045944 | positive regulation of transcription by RNA polymerase II | HJV | IDA | Human | PMID:18326817 | |
| Biological Process | GO:0045944 | positive regulation of transcription by RNA polymerase II | Hjv | IMP | Mouse | MGI:MGI:5644209|PMID:25860887 | |
| Biological Process | GO:0045944 | positive regulation of transcription by RNA polymerase II | Hjv | IDA | Mouse | PMID:18997172 | |
| Biological Process | GO:0045944 | positive regulation of transcription by RNA polymerase II | Hjv | IMP | MGI:MGI:3587746 | Mouse | PMID:19751239 |
| Biological Process | GO:0045944 | positive regulation of transcription by RNA polymerase II | Hjv | IGI | MGI:MGI:88177 | Mouse | PMID:16604073 |
| Biological Process | GO:0016540 | protein autoprocessing | HJV | IMP | Human | PMID:18335997 | |
| Biological Process | GO:0061053 | somite development | hjv | IMP | ZFIN:ZDB-MRPHLNO-110301-7 | Zfish | PMID:21283739 |
| Biological Process | GO:0006366 | transcription by RNA polymerase II | Hjv | IMP | MGI:MGI:3587746 | Mouse | PMID:19751239 |
| Biological Process | GO:0006366 | transcription by RNA polymerase II | Hjv | IDA | Mouse | PMID:18997172 |
| EXP Inferred from experiment |
| IDA Inferred from direct assay |
| IEP Inferred from expression pattern |
| IGI Inferred from genetic interaction |
| IMP Inferred from mutant phenotype |
| IPI Inferred from physical interaction |
| HTP Inferred from High Throughput Experiment |
| HDA Inferred from High Throughput Direct Assay |
| HMP Inferred from High Throughput Mutant Phenotype |
| HGI Inferred from High Throughput Genetic Interaction |
| HEP Inferred from High Throughput Expression Pattern |
Mouse Genome Database (MGD), Gene Expression Database (GXD), Mouse Models of Human Cancer database (MMHCdb) (formerly Mouse Tumor Biology (MTB)), Gene Ontology (GO) |
||
|
Citing These Resources Funding Information Warranty Disclaimer, Privacy Notice, Licensing, & Copyright Send questions and comments to User Support. |
last database update 12/30/2025 MGI 6.24 |
|
|
|
||