|
Source |
Alliance of Genome Resources |



| Category | ID | Classification term | Gene | Evidence | Inferred from | Organism | Reference |
|---|---|---|---|---|---|---|---|
| Molecular Function | GO:0005515 | protein binding | HCN3 | IPI | UniProtKB:Q4ACU6-1 | Human | PMID:26966193 |
| Molecular Function | GO:0005515 | protein binding | Hcn3 | IPI | UniProtKB:Q8BFX3|UniProtKB:Q8C437 | Mouse | MGI:MGI:5527137|PMID:23382386 |
| Molecular Function | GO:0005515 | protein binding | Hcn3 | IPI | PR:Q8C437 | Mouse | PMID:15564593 |
| Molecular Function | GO:0005249 | voltage-gated potassium channel activity | HCN3 | IMP | Human | PMID:22748890 | |
| Molecular Function | GO:0005249 | voltage-gated potassium channel activity | Hcn3 | IDA | Mouse | MGI:MGI:3589863|PMID:15923185 | |
| Molecular Function | GO:0005248 | voltage-gated sodium channel activity | HCN3 | IMP | Human | PMID:22748890 | |
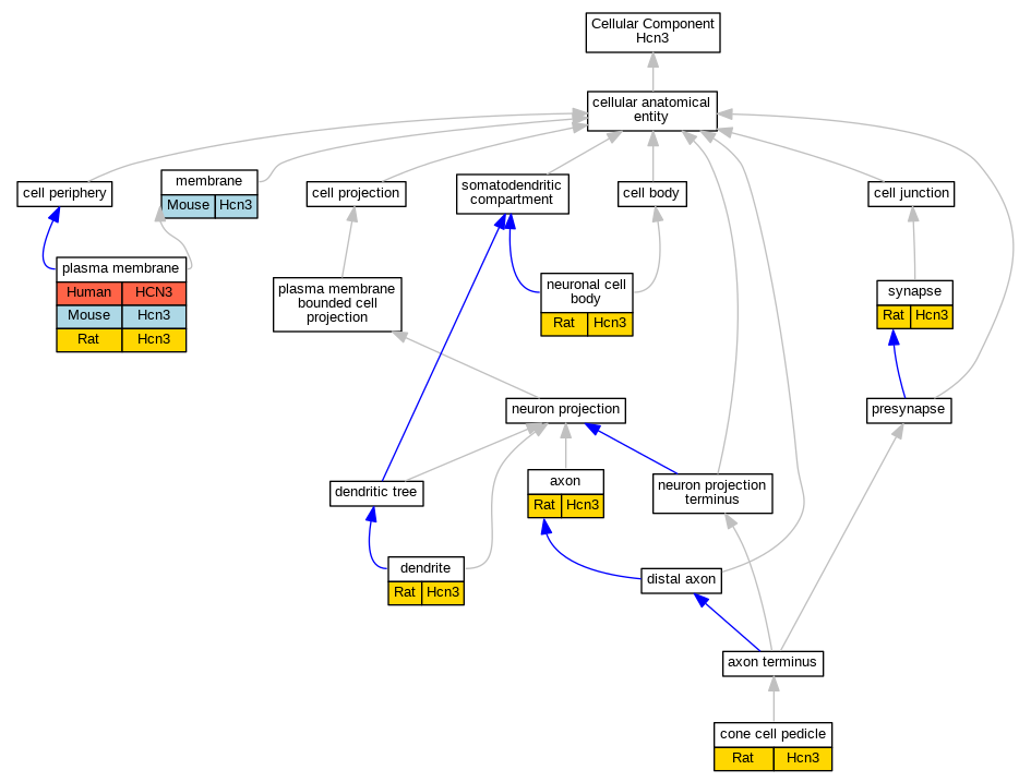
| Cellular Component | GO:0030424 | axon | Hcn3 | IDA | Rat | PMID:14991560|RGD:9686394 | |
| Cellular Component | GO:0044316 | cone cell pedicle | Hcn3 | IDA | Rat | PMID:12786975|RGD:1299239 | |
| Cellular Component | GO:0030425 | dendrite | Hcn3 | IDA | Rat | PMID:14991560|RGD:9686394 | |
| Cellular Component | GO:0016020 | membrane | Hcn3 | IDA | Mouse | PMID:30886335 | |
| Cellular Component | GO:0043025 | neuronal cell body | Hcn3 | IDA | Rat | PMID:14991560|RGD:9686394 | |
| Cellular Component | GO:0005886 | plasma membrane | HCN3 | IDA | Human | PMID:22748890 | |
| Cellular Component | GO:0005886 | plasma membrane | Hcn3 | IDA | Mouse | MGI:MGI:5527137|PMID:23382386 | |
| Cellular Component | GO:0005886 | plasma membrane | Hcn3 | IDA | Mouse | MGI:MGI:3589863|PMID:15923185 | |
| Cellular Component | GO:0005886 | plasma membrane | Hcn3 | IDA | Rat | PMID:14991560|RGD:9686394 | |
| Cellular Component | GO:0045202 | synapse | Hcn3 | IDA | Rat | PMID:12786975|RGD:1299239 | |
| Biological Process | GO:0071320 | cellular response to cAMP | HCN3 | IDA | Human | PMID:16043489 | |
| Biological Process | GO:1903351 | cellular response to dopamine | Hcn3 | IEP | Rat | PMID:19320057|RGD:9693679 | |
| Biological Process | GO:0071805 | potassium ion transmembrane transport | HCN3 | IMP | Human | PMID:22748890 | |
| Biological Process | GO:0071805 | potassium ion transmembrane transport | Hcn3 | IDA | Mouse | MGI:MGI:3589863|PMID:15923185 | |
| Biological Process | GO:0003254 | regulation of membrane depolarization | HCN3 | IDA | Human | PMID:16043489 | |
| Biological Process | GO:0042391 | regulation of membrane potential | HCN3 | IMP | Human | PMID:22748890 | |
| Biological Process | GO:0072718 | response to cisplatin | Hcn3 | IEP | Rat | PMID:19584356|RGD:2316614 | |
| Biological Process | GO:0035725 | sodium ion transmembrane transport | HCN3 | IMP | Human | PMID:22748890 |
| EXP Inferred from experiment |
| IDA Inferred from direct assay |
| IEP Inferred from expression pattern |
| IGI Inferred from genetic interaction |
| IMP Inferred from mutant phenotype |
| IPI Inferred from physical interaction |
| HTP Inferred from High Throughput Experiment |
| HDA Inferred from High Throughput Direct Assay |
| HMP Inferred from High Throughput Mutant Phenotype |
| HGI Inferred from High Throughput Genetic Interaction |
| HEP Inferred from High Throughput Expression Pattern |
Mouse Genome Database (MGD), Gene Expression Database (GXD), Mouse Models of Human Cancer database (MMHCdb) (formerly Mouse Tumor Biology (MTB)), Gene Ontology (GO) |
||
|
Citing These Resources Funding Information Warranty Disclaimer, Privacy Notice, Licensing, & Copyright Send questions and comments to User Support. |
last database update 05/05/2026 MGI 6.24 |
|
|
|
||