|
Source |
Alliance of Genome Resources |



| Category | ID | Classification term | Gene | Evidence | Inferred from | Organism | Reference |
|---|---|---|---|---|---|---|---|
| Molecular Function | GO:0003677 | DNA binding | H3c6 | IDA | Mouse | PMID:23798425 | |
| Molecular Function | GO:0005515 | protein binding | H3C13 | IPI | UniProtKB:P02545 | Human | PMID:20580717 |
| Molecular Function | GO:0005515 | protein binding | H3C13 | IPI | UniProtKB:P02545-6 | Human | PMID:20580717 |
| Molecular Function | GO:0005515 | protein binding | H3C13 | IPI | UniProtKB:Q12830-4 | Human | PMID:21596426 |
| Molecular Function | GO:0005515 | protein binding | H3C13 | IPI | UniProtKB:Q13111 | Human | PMID:23075851 |
| Molecular Function | GO:0005515 | protein binding | H3C13 | IPI | UniProtKB:Q9UER7-1 | Human | PMID:23075851 |
| Molecular Function | GO:0005515 | protein binding | H3C13 | IPI | UniProtKB:P62805 | Human | PMID:26167883 |
| Molecular Function | GO:0005515 | protein binding | H3C13 | IPI | UniProtKB:P62805 | Human | PMID:30021884 |
| Molecular Function | GO:0005515 | protein binding | H3C13 | IPI | UniProtKB:Q16695 | Human | PMID:30021884 |
| Molecular Function | GO:0005515 | protein binding | H3C13 | IPI | UniProtKB:P49321-2 | Human | PMID:32296183 |
| Molecular Function | GO:0005515 | protein binding | H3C13 | IPI | UniProtKB:P09172 | Human | PMID:32814053 |
| Molecular Function | GO:0005515 | protein binding | H3C13 | IPI | UniProtKB:P14136 | Human | PMID:32814053 |
| Molecular Function | GO:0005515 | protein binding | H3C13 | IPI | UniProtKB:P19404 | Human | PMID:32814053 |
| Molecular Function | GO:0005515 | protein binding | H3C13 | IPI | UniProtKB:P29474 | Human | PMID:32814053 |
| Molecular Function | GO:0005515 | protein binding | H3C13 | IPI | UniProtKB:P37840 | Human | PMID:32814053 |
| Molecular Function | GO:0005515 | protein binding | H3C13 | IPI | UniProtKB:P42858 | Human | PMID:32814053 |
| Molecular Function | GO:0005515 | protein binding | H3C13 | IPI | UniProtKB:Q8WXH2 | Human | PMID:32814053 |
| Molecular Function | GO:0005515 | protein binding | H3C13 | IPI | UniProtKB:Q96CV9 | Human | PMID:32814053 |
| Molecular Function | GO:0005515 | protein binding | H3C13 | IPI | UniProtKB:Q9UBB4 | Human | PMID:32814053 |
| Molecular Function | GO:0005515 | protein binding | H3C13 | IPI | UniProtKB:Q8WXX5 | Human | PMID:33857403 |
| Molecular Function | GO:0005515 | protein binding | H3c6 | IPI | UniProtKB:P20263 | Mouse | PMID:23798425 |
| Molecular Function | GO:0005515 | protein binding | H3c6 | IPI | UniProtKB:Q80Z64 | Mouse | PMID:23798425 |
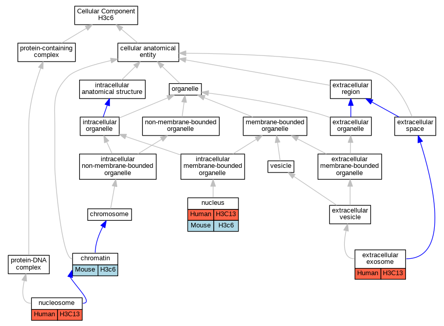
| Cellular Component | GO:0000785 | chromatin | H3c6 | IDA | Mouse | PMID:23798425 | |
| Cellular Component | GO:0000785 | chromatin | H3c6 | IDA | Mouse | PMID:20676102 | |
| Cellular Component | GO:0070062 | extracellular exosome | H3C13 | HDA | Human | PMID:19199708 | |
| Cellular Component | GO:0070062 | extracellular exosome | H3C13 | HDA | Human | PMID:20458337 | |
| Cellular Component | GO:0000786 | nucleosome | H3C13 | IPI | Human | PMID:26694698 | |
| Cellular Component | GO:0000786 | nucleosome | H3C13 | IDA | Human | PMID:21636898 | |
| Cellular Component | GO:0000786 | nucleosome | H3C13 | IDA | Human | PMID:25615412 | |
| Cellular Component | GO:0005634 | nucleus | H3C13 | HDA | Human | PMID:21630459 | |
| Cellular Component | GO:0005634 | nucleus | H3C13 | IDA | Human | PMID:21636898 | |
| Cellular Component | GO:0005634 | nucleus | H3c6 | IPI | UniProtKB:P20263 | Mouse | PMID:23798425 |
| Cellular Component | GO:0005634 | nucleus | H3c6 | IPI | UniProtKB:Q80Z64 | Mouse | PMID:23798425 |
| Biological Process | GO:0010467 | gene expression | H3c6 | IMP | Mouse | PMID:23798425 | |
| Biological Process | GO:0006334 | nucleosome assembly | H3C13 | IDA | Human | PMID:21636898 | |
| Biological Process | GO:0006334 | nucleosome assembly | H3C13 | IDA | Human | PMID:25615412 |
| EXP Inferred from experiment |
| IDA Inferred from direct assay |
| IEP Inferred from expression pattern |
| IGI Inferred from genetic interaction |
| IMP Inferred from mutant phenotype |
| IPI Inferred from physical interaction |
| HTP Inferred from High Throughput Experiment |
| HDA Inferred from High Throughput Direct Assay |
| HMP Inferred from High Throughput Mutant Phenotype |
| HGI Inferred from High Throughput Genetic Interaction |
| HEP Inferred from High Throughput Expression Pattern |
Mouse Genome Database (MGD), Gene Expression Database (GXD), Mouse Models of Human Cancer database (MMHCdb) (formerly Mouse Tumor Biology (MTB)), Gene Ontology (GO) |
||
|
Citing These Resources Funding Information Warranty Disclaimer, Privacy Notice, Licensing, & Copyright Send questions and comments to User Support. |
last database update 10/07/2025 MGI 6.24 |
|
|
|
||