|
Source |
Alliance of Genome Resources |



| Category | ID | Classification term | Gene | Evidence | Inferred from | Organism | Reference |
|---|---|---|---|---|---|---|---|
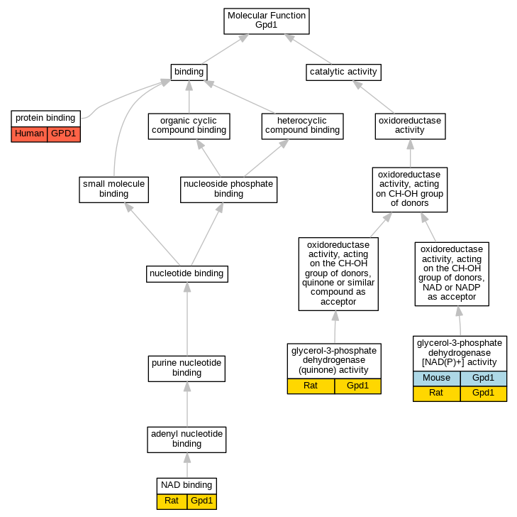
| Molecular Function | GO:0004368 | glycerol-3-phosphate dehydrogenase (quinone) activity | Gpd1 | IDA | Rat | PMID:1834654|RGD:1599371 | |
| Molecular Function | GO:0047952 | glycerol-3-phosphate dehydrogenase [NAD(P)+] activity | Gpd1 | IDA | Mouse | PMID:11147825 | |
| Molecular Function | GO:0047952 | glycerol-3-phosphate dehydrogenase [NAD(P)+] activity | Gpd1 | IDA | Mouse | PMID:6105153 | |
| Molecular Function | GO:0047952 | glycerol-3-phosphate dehydrogenase [NAD(P)+] activity | Gpd1 | IDA | Rat | PMID:12351438|RGD:2303499 | |
| Molecular Function | GO:0047952 | glycerol-3-phosphate dehydrogenase [NAD(P)+] activity | Gpd1 | IDA | Rat | PMID:9550546|RGD:1641824 | |
| Molecular Function | GO:0051287 | NAD binding | Gpd1 | IDA | Rat | PMID:9550546|RGD:1641824 | |
| Molecular Function | GO:0005515 | protein binding | GPD1 | IPI | UniProtKB:B3EWG5 | Human | PMID:32296183 |
| Cellular Component | GO:0005829 | cytosol | Gpd1 | IDA | Rat | PMID:1834654|RGD:1599371 | |
| Cellular Component | GO:0070062 | extracellular exosome | GPD1 | HDA | Human | PMID:19056867 | |
| Cellular Component | GO:0005739 | mitochondrion | Gpd1 | HDA | Mouse | PMID:18614015 | |
| Biological Process | GO:0005975 | carbohydrate metabolic process | Gpd1 | IDA | Rat | PMID:1834654|RGD:1599371 | |
| Biological Process | GO:0071320 | cellular response to cAMP | Gpd1 | IDA | Mouse | PMID:3027100 | |
| Biological Process | GO:0071356 | cellular response to tumor necrosis factor | Gpd1 | IDA | Mouse | PMID:3027100 | |
| Biological Process | GO:0006094 | gluconeogenesis | Gpd1 | IMP | Mouse | PMID:12093800 | |
| Biological Process | GO:0006072 | glycerol-3-phosphate metabolic process | Gpd1 | IMP | Mouse | PMID:12093800 | |
| Biological Process | GO:0006072 | glycerol-3-phosphate metabolic process | Gpd1 | IDA | Rat | PMID:12351438|RGD:2303499 | |
| Biological Process | GO:0046486 | glycerolipid metabolic process | Gpd1 | IDA | Rat | PMID:2997397|RGD:1641825 | |
| Biological Process | GO:0006127 | glycerophosphate shuttle | Gpd1 | IMP | MGI:MGI:3692960 | Mouse | PMID:11147825 |
| Biological Process | GO:0006734 | NADH metabolic process | Gpd1 | IDA | Rat | PMID:12351438|RGD:2303499 | |
| Biological Process | GO:0006116 | NADH oxidation | Gpd1 | IMP | MGI:MGI:3692960 | Mouse | PMID:11147825 |
| Biological Process | GO:0006116 | NADH oxidation | Gpd1 | IDA | Rat | PMID:9550546|RGD:1641824 | |
| Biological Process | GO:0045821 | positive regulation of glycolytic process | Gpd1 | IMP | MGI:MGI:3692960 | Mouse | PMID:11147825 |
| EXP Inferred from experiment |
| IDA Inferred from direct assay |
| IEP Inferred from expression pattern |
| IGI Inferred from genetic interaction |
| IMP Inferred from mutant phenotype |
| IPI Inferred from physical interaction |
| HTP Inferred from High Throughput Experiment |
| HDA Inferred from High Throughput Direct Assay |
| HMP Inferred from High Throughput Mutant Phenotype |
| HGI Inferred from High Throughput Genetic Interaction |
| HEP Inferred from High Throughput Expression Pattern |
Mouse Genome Database (MGD), Gene Expression Database (GXD), Mouse Models of Human Cancer database (MMHCdb) (formerly Mouse Tumor Biology (MTB)), Gene Ontology (GO) |
||
|
Citing These Resources Funding Information Warranty Disclaimer, Privacy Notice, Licensing, & Copyright Send questions and comments to User Support. |
last database update 12/30/2025 MGI 6.24 |
|
|
|
||