|
Source |
Alliance of Genome Resources |



| Category | ID | Classification term | Gene | Evidence | Inferred from | Organism | Reference |
|---|---|---|---|---|---|---|---|
| Molecular Function | GO:0070052 | collagen V binding | Gpc1 | IPI | RGD:70922 | Rat | PMID:15383532|RGD:5683638 |
| Molecular Function | GO:0005507 | copper ion binding | GPC1 | IDA | Human | PMID:12732622 | |
| Molecular Function | GO:0017134 | fibroblast growth factor binding | Gpc1 | IDA | Mouse | MGI:MGI:4461098|PMID:20100867 | |
| Molecular Function | GO:0043236 | laminin binding | Gpc1 | IDA | Mouse | MGI:MGI:4461098|PMID:20100867 | |
| Molecular Function | GO:0005515 | protein binding | GPC1 | IPI | UniProtKB:Q6PRD1 | Human | PMID:30282023 |
| Molecular Function | GO:0005515 | protein binding | GPC1 | IPI | UniProtKB:Q8C419 | Human | PMID:30282023 |
| Molecular Function | GO:0005515 | protein binding | Gpc1 | IPI | UniProtKB:O94813 | Rat | PMID:11375980|RGD:8554728 |
| Cellular Component | GO:0062023 | collagen-containing extracellular matrix | GPC1 | HDA | Human | PMID:27559042 | |
| Cellular Component | GO:0005829 | cytosol | GPC1 | IDA | Human | GO_REF:0000052 | |
| Cellular Component | GO:0070062 | extracellular exosome | GPC1 | HDA | Human | PMID:19199708 | |
| Cellular Component | GO:0031012 | extracellular matrix | Gpc1 | IDA | Mouse | MGI:MGI:4461098|PMID:20100867 | |
| Cellular Component | GO:0005576 | extracellular region | GPC1 | HDA | Human | PMID:27068509 | |
| Cellular Component | GO:0045121 | membrane raft | GPC1 | IDA | Human | PMID:12732622 | |
| Cellular Component | GO:0045121 | membrane raft | Gpc1 | IDA | Mouse | MGI:MGI:4461098|PMID:20100867 | |
| Cellular Component | GO:0043025 | neuronal cell body | Gpc1 | IDA | Rat | PMID:8207484|RGD:728605 | |
| Cellular Component | GO:0005654 | nucleoplasm | GPC1 | IDA | Human | GO_REF:0000052 | |
| Cellular Component | GO:0005886 | plasma membrane | GPC1 | IDA | Human | GO_REF:0000052 | |
| Cellular Component | GO:0045202 | synapse | Gpc1 | EXP | Mouse | PMID:16452087 | |
| Cellular Component | GO:0045202 | synapse | Gpc1 | IDA | Mouse | PMID:16452087 | |
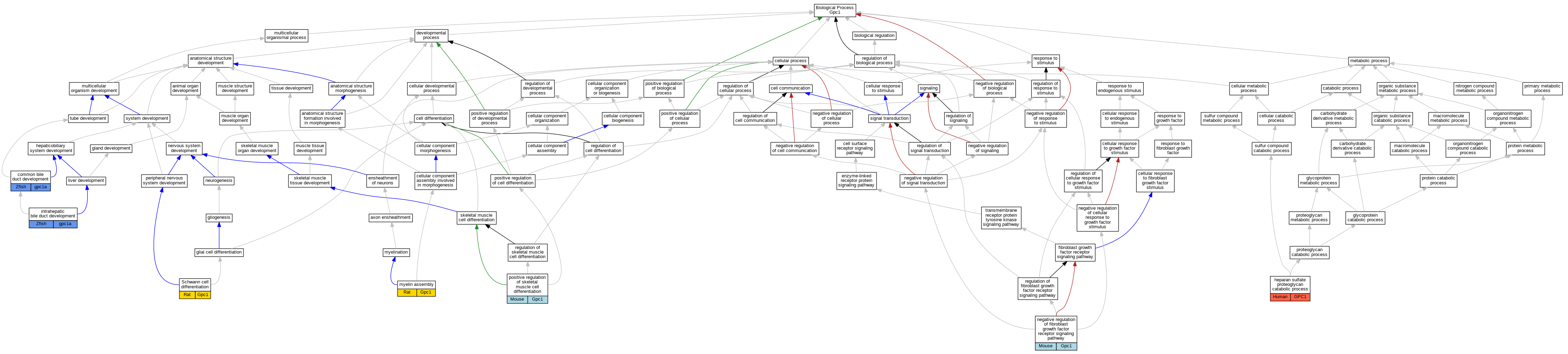
| Biological Process | GO:0061009 | common bile duct development | gpc1a | IMP | ZFIN:ZDB-MRPHLNO-130516-5 | Zfish | PMID:23336978 |
| Biological Process | GO:0030200 | heparan sulfate proteoglycan catabolic process | GPC1 | IDA | Human | PMID:12732622 | |
| Biological Process | GO:0035622 | intrahepatic bile duct development | gpc1a | IMP | ZFIN:ZDB-MRPHLNO-130516-5 | Zfish | PMID:23336978 |
| Biological Process | GO:0032288 | myelin assembly | Gpc1 | IDA | Rat | PMID:16407548|RGD:8553537 | |
| Biological Process | GO:0040037 | negative regulation of fibroblast growth factor receptor signaling pathway | Gpc1 | IDA | Mouse | MGI:MGI:4461098|PMID:20100867 | |
| Biological Process | GO:2001016 | positive regulation of skeletal muscle cell differentiation | Gpc1 | IEP | Mouse | MGI:MGI:4461098|PMID:20100867 | |
| Biological Process | GO:0014037 | Schwann cell differentiation | Gpc1 | IDA | Rat | PMID:16407548|RGD:8553537 |
| EXP Inferred from experiment |
| IDA Inferred from direct assay |
| IEP Inferred from expression pattern |
| IGI Inferred from genetic interaction |
| IMP Inferred from mutant phenotype |
| IPI Inferred from physical interaction |
| HTP Inferred from High Throughput Experiment |
| HDA Inferred from High Throughput Direct Assay |
| HMP Inferred from High Throughput Mutant Phenotype |
| HGI Inferred from High Throughput Genetic Interaction |
| HEP Inferred from High Throughput Expression Pattern |
Mouse Genome Database (MGD), Gene Expression Database (GXD), Mouse Models of Human Cancer database (MMHCdb) (formerly Mouse Tumor Biology (MTB)), Gene Ontology (GO) |
||
|
Citing These Resources Funding Information Warranty Disclaimer, Privacy Notice, Licensing, & Copyright Send questions and comments to User Support. |
last database update 12/30/2025 MGI 6.24 |
|
|
|
||