|
Source |
Alliance of Genome Resources |



| Category | ID | Classification term | Gene | Evidence | Inferred from | Organism | Reference |
|---|---|---|---|---|---|---|---|
| Molecular Function | GO:0005515 | protein binding | GMPPB | IPI | UniProtKB:Q96IJ6 | Human | PMID:16189514 |
| Molecular Function | GO:0005515 | protein binding | GMPPB | IPI | UniProtKB:Q86UY0 | Human | PMID:25416956 |
| Molecular Function | GO:0005515 | protein binding | GMPPB | IPI | UniProtKB:Q96IJ6 | Human | PMID:25416956 |
| Molecular Function | GO:0005515 | protein binding | GMPPB | IPI | UniProtKB:Q96IJ6 | Human | PMID:31515488 |
| Molecular Function | GO:0005515 | protein binding | GMPPB | IPI | UniProtKB:O15160 | Human | PMID:32296183 |
| Molecular Function | GO:0005515 | protein binding | GMPPB | IPI | UniProtKB:Q7L190 | Human | PMID:32296183 |
| Molecular Function | GO:0005515 | protein binding | GMPPB | IPI | UniProtKB:Q8IVS8 | Human | PMID:32296183 |
| Molecular Function | GO:0005515 | protein binding | GMPPB | IPI | UniProtKB:Q96IJ6 | Human | PMID:32296183 |
| Cellular Component | GO:0005737 | cytoplasm | GMPPB | IDA | Human | PMID:23768512 | |
| Cellular Component | GO:0005739 | mitochondrion | Gmppb | HDA | Mouse | PMID:18614015 | |
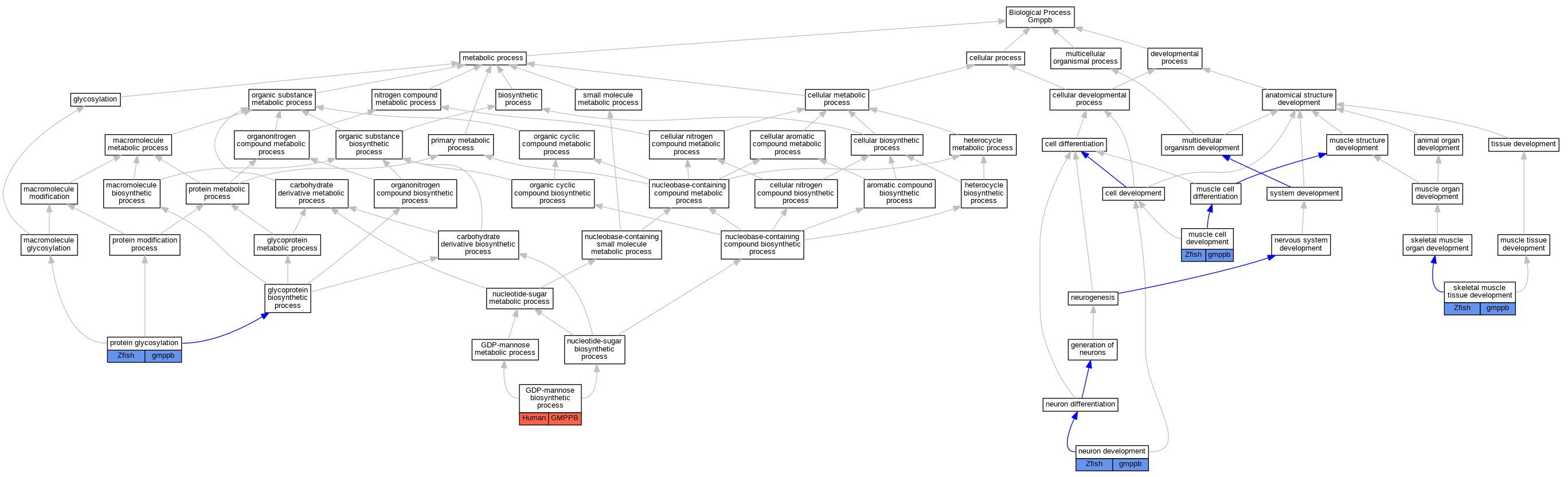
| Biological Process | GO:0009298 | GDP-mannose biosynthetic process | GMPPB | IMP | Human | PMID:26310427 | |
| Biological Process | GO:0055001 | muscle cell development | gmppb | IMP | ZFIN:ZDB-MRPHLNO-130828-1 | Zfish | PMID:23768512 |
| Biological Process | GO:0048666 | neuron development | gmppb | IMP | ZFIN:ZDB-MRPHLNO-130828-1 | Zfish | PMID:35006422 |
| Biological Process | GO:0006486 | protein glycosylation | gmppb | IMP | ZFIN:ZDB-MRPHLNO-130828-1 | Zfish | PMID:23768512 |
| Biological Process | GO:0007519 | skeletal muscle tissue development | gmppb | IMP | ZFIN:ZDB-MRPHLNO-130828-1 | Zfish | PMID:35006422 |
| EXP Inferred from experiment |
| IDA Inferred from direct assay |
| IEP Inferred from expression pattern |
| IGI Inferred from genetic interaction |
| IMP Inferred from mutant phenotype |
| IPI Inferred from physical interaction |
| HTP Inferred from High Throughput Experiment |
| HDA Inferred from High Throughput Direct Assay |
| HMP Inferred from High Throughput Mutant Phenotype |
| HGI Inferred from High Throughput Genetic Interaction |
| HEP Inferred from High Throughput Expression Pattern |
Mouse Genome Database (MGD), Gene Expression Database (GXD), Mouse Models of Human Cancer database (MMHCdb) (formerly Mouse Tumor Biology (MTB)), Gene Ontology (GO) |
||
|
Citing These Resources Funding Information Warranty Disclaimer, Privacy Notice, Licensing, & Copyright Send questions and comments to User Support. |
last database update 09/30/2025 MGI 6.24 |
|
|
|
||