|
Source |
Alliance of Genome Resources |



| Category | ID | Classification term | Gene | Evidence | Inferred from | Organism | Reference |
|---|---|---|---|---|---|---|---|
| Molecular Function | GO:0005515 | protein binding | GJB3 | IPI | UniProtKB:A5PKU2 | Human | PMID:32296183 |
| Molecular Function | GO:0005515 | protein binding | GJB3 | IPI | UniProtKB:O43561-2 | Human | PMID:32296183 |
| Molecular Function | GO:0005515 | protein binding | GJB3 | IPI | UniProtKB:O43934 | Human | PMID:32296183 |
| Molecular Function | GO:0005515 | protein binding | GJB3 | IPI | UniProtKB:P21964 | Human | PMID:32296183 |
| Molecular Function | GO:0005515 | protein binding | GJB3 | IPI | UniProtKB:P24593 | Human | PMID:32296183 |
| Molecular Function | GO:0005515 | protein binding | GJB3 | IPI | UniProtKB:Q5BJF2 | Human | PMID:32296183 |
| Molecular Function | GO:0005515 | protein binding | GJB3 | IPI | UniProtKB:Q71RG4 | Human | PMID:32296183 |
| Molecular Function | GO:0005515 | protein binding | GJB3 | IPI | UniProtKB:Q8TAF8 | Human | PMID:32296183 |
| Molecular Function | GO:0005515 | protein binding | GJB3 | IPI | UniProtKB:Q8WVV5 | Human | PMID:32296183 |
| Molecular Function | GO:0005515 | protein binding | GJB3 | IPI | UniProtKB:Q96F15 | Human | PMID:32296183 |
| Molecular Function | GO:0005515 | protein binding | GJB3 | IPI | UniProtKB:Q9NS64 | Human | PMID:32296183 |
| Molecular Function | GO:0005515 | protein binding | GJB3 | IPI | UniProtKB:Q9Y6X1 | Human | PMID:32296183 |
| Molecular Function | GO:0005515 | protein binding | Gjb3 | IPI | UniProtKB:P23242 | Mouse | MGI:MGI:3808971|PMID:18055446 |
| Cellular Component | GO:0030054 | cell junction | GJB3 | IDA | Human | GO_REF:0000052 | |
| Cellular Component | GO:0005911 | cell-cell junction | Gjb3 | IDA | Mouse | PMID:7889986 | |
| Cellular Component | GO:0005737 | cytoplasm | Gjb3 | IDA | Mouse | PMID:7889986 | |
| Cellular Component | GO:0005921 | gap junction | Gjb3 | IDA | Mouse | PMID:14595769 | |
| Cellular Component | GO:0005921 | gap junction | Gjb3 | IDA | Rat | PMID:12123633|RGD:12738139 | |
| Cellular Component | GO:0043231 | intracellular membrane-bounded organelle | GJB3 | IDA | Human | GO_REF:0000052 | |
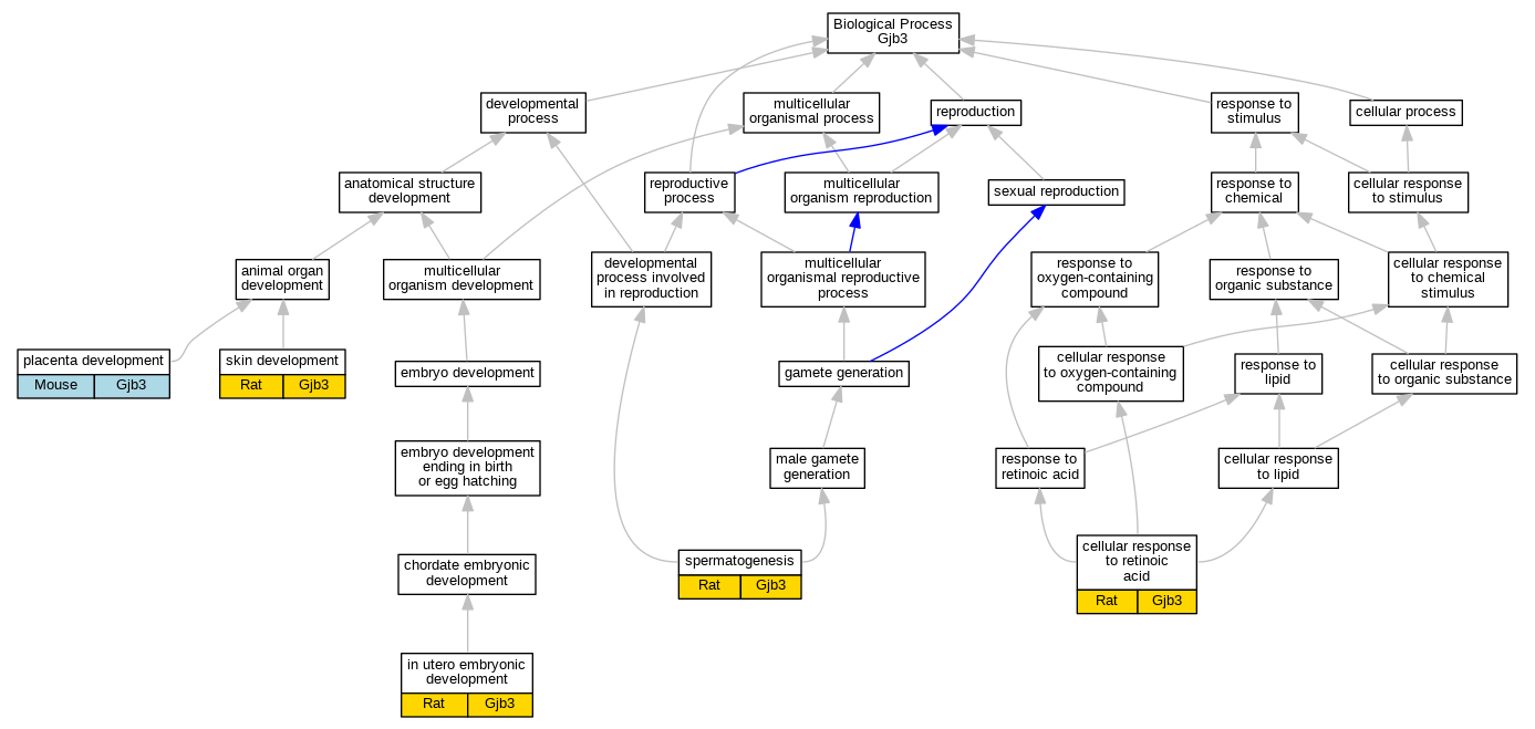
| Biological Process | GO:0071300 | cellular response to retinoic acid | Gjb3 | IEP | Rat | PMID:8806447|RGD:12437074 | |
| Biological Process | GO:0001701 | in utero embryonic development | Gjb3 | IEP | Rat | PMID:9291584|RGD:1599752 | |
| Biological Process | GO:0001890 | placenta development | Gjb3 | IMP | MGI:MGI:2155738 | Mouse | PMID:15895417 |
| Biological Process | GO:0043588 | skin development | Gjb3 | IEP | Rat | PMID:8081010|RGD:1599753 | |
| Biological Process | GO:0007283 | spermatogenesis | Gjb3 | IEP | Rat | PMID:10405153|RGD:12437073 |
| EXP Inferred from experiment |
| IDA Inferred from direct assay |
| IEP Inferred from expression pattern |
| IGI Inferred from genetic interaction |
| IMP Inferred from mutant phenotype |
| IPI Inferred from physical interaction |
| HTP Inferred from High Throughput Experiment |
| HDA Inferred from High Throughput Direct Assay |
| HMP Inferred from High Throughput Mutant Phenotype |
| HGI Inferred from High Throughput Genetic Interaction |
| HEP Inferred from High Throughput Expression Pattern |
Mouse Genome Database (MGD), Gene Expression Database (GXD), Mouse Models of Human Cancer database (MMHCdb) (formerly Mouse Tumor Biology (MTB)), Gene Ontology (GO) |
||
|
Citing These Resources Funding Information Warranty Disclaimer, Privacy Notice, Licensing, & Copyright Send questions and comments to User Support. |
last database update 12/30/2025 MGI 6.24 |
|
|
|
||