|
Source |
Alliance of Genome Resources |



| Category | ID | Classification term | Gene | Evidence | Inferred from | Organism | Reference |
|---|---|---|---|---|---|---|---|
| Molecular Function | GO:0005254 | chloride channel activity | Gabrg3 | IDA | Rat | PMID:1311098|RGD:727524 | |
| Molecular Function | GO:0004890 | GABA-A receptor activity | Gabrg3 | IDA | Rat | PMID:1311098|RGD:727524 | |
| Molecular Function | GO:1904315 | transmitter-gated monoatomic ion channel activity involved in regulation of postsynaptic membrane potential | Gabrg3 | IDA | Mouse | PMID:10536013 | |
| Molecular Function | GO:1904315 | transmitter-gated monoatomic ion channel activity involved in regulation of postsynaptic membrane potential | Gabrg3 | IMP | Mouse | PMID:10536013 | |
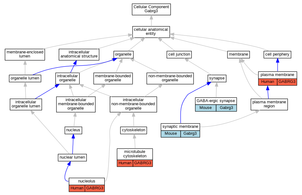
| Cellular Component | GO:0098982 | GABA-ergic synapse | Gabrg3 | IDA | Mouse | PMID:10536013 | |
| Cellular Component | GO:0098982 | GABA-ergic synapse | Gabrg3 | IMP | Mouse | PMID:10536013 | |
| Cellular Component | GO:0015630 | microtubule cytoskeleton | GABRG3 | IDA | Human | GO_REF:0000052 | |
| Cellular Component | GO:0005730 | nucleolus | GABRG3 | IDA | Human | GO_REF:0000052 | |
| Cellular Component | GO:0005886 | plasma membrane | GABRG3 | IDA | Human | GO_REF:0000052 | |
| Cellular Component | GO:0097060 | synaptic membrane | Gabrg3 | IDA | Mouse | PMID:10536013 | |
| Biological Process | GO:0009410 | response to xenobiotic stimulus | Gabrg3 | IDA | Rat | PMID:1311098|RGD:727524 |
| EXP Inferred from experiment |
| IDA Inferred from direct assay |
| IEP Inferred from expression pattern |
| IGI Inferred from genetic interaction |
| IMP Inferred from mutant phenotype |
| IPI Inferred from physical interaction |
| HTP Inferred from High Throughput Experiment |
| HDA Inferred from High Throughput Direct Assay |
| HMP Inferred from High Throughput Mutant Phenotype |
| HGI Inferred from High Throughput Genetic Interaction |
| HEP Inferred from High Throughput Expression Pattern |
Mouse Genome Database (MGD), Gene Expression Database (GXD), Mouse Models of Human Cancer database (MMHCdb) (formerly Mouse Tumor Biology (MTB)), Gene Ontology (GO) |
||
|
Citing These Resources Funding Information Warranty Disclaimer, Privacy Notice, Licensing, & Copyright Send questions and comments to User Support. |
last database update 12/30/2025 MGI 6.24 |
|
|
|
||