|
Source |
Alliance of Genome Resources |



| Category | ID | Classification term | Gene | Evidence | Inferred from | Organism | Reference |
|---|---|---|---|---|---|---|---|
| Molecular Function | GO:0005515 | protein binding | FRMD8 | IPI | UniProtKB:Q96HH9 | Human | PMID:25416956 |
| Molecular Function | GO:0005515 | protein binding | FRMD8 | IPI | UniProtKB:Q9H8W4 | Human | PMID:25416956 |
| Molecular Function | GO:0005515 | protein binding | FRMD8 | IPI | UniProtKB:Q6PJF5|UniProtKB:Q96CC6 | Human | PMID:29897333 |
| Molecular Function | GO:0005515 | protein binding | FRMD8 | IPI | UniProtKB:P78536|UniProtKB:Q6PJF5|UniProtKB:Q80WQ6|UniProtKB:Q96CC6 | Human | PMID:29897336 |
| Molecular Function | GO:0005515 | protein binding | FRMD8 | IPI | UniProtKB:Q12809-2 | Human | PMID:32296183 |
| Molecular Function | GO:0005515 | protein binding | FRMD8 | IPI | UniProtKB:Q6S9Z5 | Human | PMID:32296183 |
| Molecular Function | GO:0005515 | protein binding | FRMD8 | IPI | UniProtKB:Q969F0 | Human | PMID:32296183 |
| Molecular Function | GO:0005515 | protein binding | FRMD8 | IPI | UniProtKB:Q96HH9 | Human | PMID:32296183 |
| Molecular Function | GO:0005515 | protein binding | FRMD8 | IPI | UniProtKB:Q9H400 | Human | PMID:32296183 |
| Molecular Function | GO:0005515 | protein binding | FRMD8 | IPI | UniProtKB:Q9H8W4 | Human | PMID:32296183 |
| Molecular Function | GO:0005515 | protein binding | FRMD8 | IPI | UniProtKB:Q9NWS9-2 | Human | PMID:32296183 |
| Molecular Function | GO:0005515 | protein binding | Frmd8 | IPI | PR:Q96CC6 | Mouse | PMID:29897333 |
| Molecular Function | GO:0005515 | protein binding | Frmd8 | IPI | PR:Q80WQ6 | Mouse | PMID:29897333 |
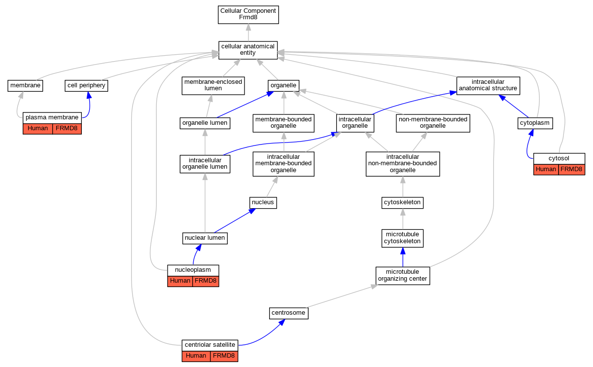
| Cellular Component | GO:0034451 | centriolar satellite | FRMD8 | IDA | Human | GO_REF:0000052 | |
| Cellular Component | GO:0005829 | cytosol | FRMD8 | IDA | Human | GO_REF:0000052 | |
| Cellular Component | GO:0005829 | cytosol | FRMD8 | IDA | Human | PMID:29897333 | |
| Cellular Component | GO:0005654 | nucleoplasm | FRMD8 | IDA | Human | GO_REF:0000052 | |
| Cellular Component | GO:0005886 | plasma membrane | FRMD8 | IDA | Human | GO_REF:0000052 | |
| Cellular Component | GO:0005886 | plasma membrane | FRMD8 | IDA | Human | PMID:29897333 | |
| Biological Process | GO:0009952 | anterior/posterior pattern specification | frmd8 | IGI | ZFIN:ZDB-GENE-980526-332,ZFIN:ZDB-MRPHLNO-090812-3 | Zfish | PMID:19572019 |
| Biological Process | GO:0009952 | anterior/posterior pattern specification | frmd8 | IGI | ZFIN:ZDB-GENE-980526-332,ZFIN:ZDB-MRPHLNO-090812-4 | Zfish | PMID:19572019 |
| Biological Process | GO:0030178 | negative regulation of Wnt signaling pathway | frmd8 | IGI | ZFIN:ZDB-GENE-980526-332,ZFIN:ZDB-MRPHLNO-090812-3 | Zfish | PMID:19572019 |
| Biological Process | GO:0030178 | negative regulation of Wnt signaling pathway | frmd8 | IGI | ZFIN:ZDB-GENE-980526-332,ZFIN:ZDB-MRPHLNO-090812-4 | Zfish | PMID:19572019 |
| Biological Process | GO:0032760 | positive regulation of tumor necrosis factor production | FRMD8 | IDA | Human | PMID:29897333 | |
| Biological Process | GO:0032760 | positive regulation of tumor necrosis factor production | FRMD8 | IMP | Human | PMID:29897336 | |
| Biological Process | GO:0072659 | protein localization to plasma membrane | Frmd8 | IMP | MGI:MGI:6258447 | Mouse | PMID:29897333 |
| Biological Process | GO:0060828 | regulation of canonical Wnt signaling pathway | frmd8 | IGI | ZFIN:ZDB-GENE-980526-332,ZFIN:ZDB-MRPHLNO-090812-4 | Zfish | PMID:19572019 |
| Biological Process | GO:0060828 | regulation of canonical Wnt signaling pathway | frmd8 | IGI | ZFIN:ZDB-GENE-980526-332,ZFIN:ZDB-MRPHLNO-090812-3 | Zfish | PMID:19572019 |
| EXP Inferred from experiment |
| IDA Inferred from direct assay |
| IEP Inferred from expression pattern |
| IGI Inferred from genetic interaction |
| IMP Inferred from mutant phenotype |
| IPI Inferred from physical interaction |
| HTP Inferred from High Throughput Experiment |
| HDA Inferred from High Throughput Direct Assay |
| HMP Inferred from High Throughput Mutant Phenotype |
| HGI Inferred from High Throughput Genetic Interaction |
| HEP Inferred from High Throughput Expression Pattern |
Mouse Genome Database (MGD), Gene Expression Database (GXD), Mouse Models of Human Cancer database (MMHCdb) (formerly Mouse Tumor Biology (MTB)), Gene Ontology (GO) |
||
|
Citing These Resources Funding Information Warranty Disclaimer, Privacy Notice, Licensing, & Copyright Send questions and comments to User Support. |
last database update 09/30/2025 MGI 6.24 |
|
|
|
||