|
Source |
Alliance of Genome Resources |



| Category | ID | Classification term | Gene | Evidence | Inferred from | Organism | Reference |
|---|---|---|---|---|---|---|---|
| Molecular Function | GO:0003700 | DNA-binding transcription factor activity | foxi1 | IDA | Zfish | PMID:18086703 | |
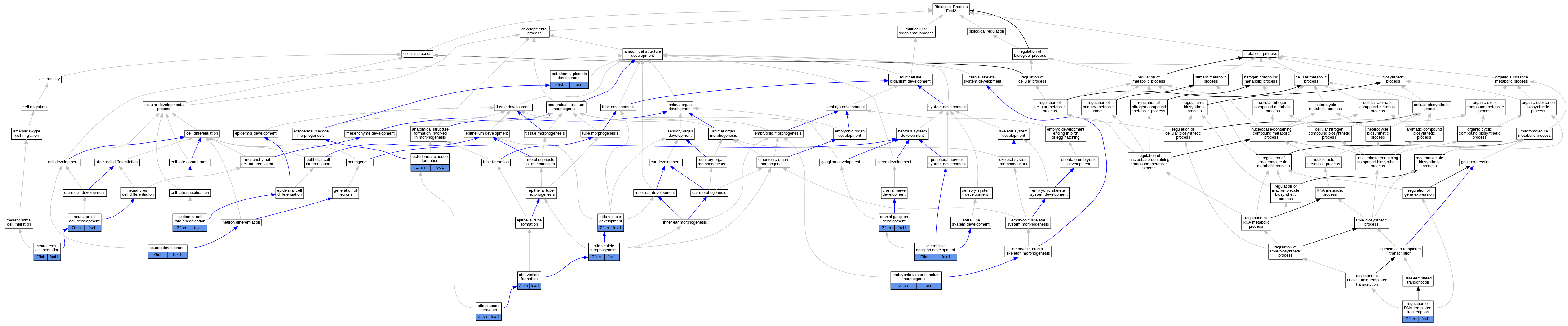
| Biological Process | GO:0061550 | cranial ganglion development | foxi1 | IMP | ZFIN:ZDB-GENO-980520-29 | Zfish | PMID:12736211 |
| Biological Process | GO:0071696 | ectodermal placode development | foxi1 | IMP | ZFIN:ZDB-MRPHLNO-061106-7 | Zfish | PMID:25044691 |
| Biological Process | GO:0060788 | ectodermal placode formation | foxi1 | IGI | ZFIN:ZDB-MRPHLNO-061106-7,ZFIN:ZDB-MRPHLNO-080220-1,ZFIN:ZDB-MRPHLNO-080226-1,ZFIN:ZDB-MRPHLNO-101026-8 | Zfish | PMID:20885782 |
| Biological Process | GO:0048703 | embryonic viscerocranium morphogenesis | foxi1 | IMP | ZFIN:ZDB-GENO-021125-1 | Zfish | PMID:12702667 |
| Biological Process | GO:0048703 | embryonic viscerocranium morphogenesis | foxi1 | IMP | ZFIN:ZDB-GENO-980520-29 | Zfish | PMID:10191060 |
| Biological Process | GO:0048703 | embryonic viscerocranium morphogenesis | foxi1 | IMP | ZFIN:ZDB-GENO-070430-4 | Zfish | PMID:12538519 |
| Biological Process | GO:0048703 | embryonic viscerocranium morphogenesis | foxi1 | IMP | ZFIN:ZDB-MRPHLNO-061106-7 | Zfish | PMID:12538519 |
| Biological Process | GO:0009957 | epidermal cell fate specification | foxi1 | IMP | ZFIN:ZDB-MRPHLNO-090520-6 | Zfish | PMID:19268451 |
| Biological Process | GO:0048890 | lateral line ganglion development | foxi1 | IMP | ZFIN:ZDB-GENO-980520-29 | Zfish | PMID:12736211 |
| Biological Process | GO:0014032 | neural crest cell development | foxi1 | IMP | ZFIN:ZDB-GENO-980520-29 | Zfish | PMID:10191060 |
| Biological Process | GO:0001755 | neural crest cell migration | foxi1 | IMP | ZFIN:ZDB-GENO-021125-1 | Zfish | PMID:12702667 |
| Biological Process | GO:0048666 | neuron development | foxi1 | IMP | ZFIN:ZDB-GENO-980520-29 | Zfish | PMID:10191060 |
| Biological Process | GO:0043049 | otic placode formation | foxi1 | IGI | ZFIN:ZDB-MRPHLNO-041109-1,ZFIN:ZDB-MRPHLNO-061106-7 | Zfish | PMID:23078916 |
| Biological Process | GO:0043049 | otic placode formation | foxi1 | IMP | ZFIN:ZDB-GENO-030617-1 | Zfish | PMID:15188428 |
| Biological Process | GO:0043049 | otic placode formation | foxi1 | IGI | ZFIN:ZDB-MRPHLNO-061106-7,ZFIN:ZDB-MRPHLNO-101026-8 | Zfish | PMID:23078916 |
| Biological Process | GO:0043049 | otic placode formation | foxi1 | IGI | ZFIN:ZDB-GENO-980202-981 | Zfish | PMID:15459102 |
| Biological Process | GO:0043049 | otic placode formation | foxi1 | IGI | ZFIN:ZDB-GENE-980526-280,ZFIN:ZDB-GENE-990415-50 | Zfish | PMID:15188428 |
| Biological Process | GO:0043049 | otic placode formation | foxi1 | IMP | Zfish | PMID:9007247 | |
| Biological Process | GO:0043049 | otic placode formation | foxi1 | IMP | ZFIN:ZDB-MRPHLNO-050209-1 | Zfish | PMID:15604103 |
| Biological Process | GO:0043049 | otic placode formation | foxi1 | IMP | ZFIN:ZDB-GENO-030617-1 | Zfish | PMID:15459102 |
| Biological Process | GO:0043049 | otic placode formation | foxi1 | IGI | ZFIN:ZDB-GENE-980526-280 | Zfish | PMID:15459102 |
| Biological Process | GO:0071599 | otic vesicle development | foxi1 | IMP | ZFIN:ZDB-GENO-021125-1 | Zfish | PMID:12702667 |
| Biological Process | GO:0071599 | otic vesicle development | foxi1 | IMP | ZFIN:ZDB-GENO-070430-4 | Zfish | PMID:12538519 |
| Biological Process | GO:0071599 | otic vesicle development | foxi1 | IMP | ZFIN:ZDB-MRPHLNO-061106-7 | Zfish | PMID:12538519 |
| Biological Process | GO:0030916 | otic vesicle formation | foxi1 | IGI | ZFIN:ZDB-GENE-980526-280,ZFIN:ZDB-GENE-990415-50 | Zfish | PMID:15188428 |
| Biological Process | GO:0030916 | otic vesicle formation | foxi1 | IGI | ZFIN:ZDB-GENE-980526-280 | Zfish | PMID:15188428 |
| Biological Process | GO:0030916 | otic vesicle formation | foxi1 | IGI | ZFIN:ZDB-GENO-980202-822 | Zfish | PMID:15188428 |
| Biological Process | GO:0030916 | otic vesicle formation | foxi1 | IMP | ZFIN:ZDB-GENO-030617-1 | Zfish | PMID:15188428 |
| Biological Process | GO:0030916 | otic vesicle formation | foxi1 | IGI | ZFIN:ZDB-GENE-990415-72 | Zfish | PMID:15188428 |
| Biological Process | GO:0030916 | otic vesicle formation | foxi1 | IMP | ZFIN:ZDB-MRPHLNO-061106-7 | Zfish | PMID:17239227 |
| Biological Process | GO:0030916 | otic vesicle formation | foxi1 | IGI | ZFIN:ZDB-MRPHLNO-041109-1,ZFIN:ZDB-MRPHLNO-061106-7 | Zfish | PMID:17239227 |
| Biological Process | GO:0071600 | otic vesicle morphogenesis | foxi1 | IMP | ZFIN:ZDB-GENO-070430-4 | Zfish | PMID:23571216 |
| Biological Process | GO:0006355 | regulation of DNA-templated transcription | foxi1 | IDA | Zfish | PMID:18086703 |
| EXP Inferred from experiment |
| IDA Inferred from direct assay |
| IEP Inferred from expression pattern |
| IGI Inferred from genetic interaction |
| IMP Inferred from mutant phenotype |
| IPI Inferred from physical interaction |
| HTP Inferred from High Throughput Experiment |
| HDA Inferred from High Throughput Direct Assay |
| HMP Inferred from High Throughput Mutant Phenotype |
| HGI Inferred from High Throughput Genetic Interaction |
| HEP Inferred from High Throughput Expression Pattern |
Mouse Genome Database (MGD), Gene Expression Database (GXD), Mouse Models of Human Cancer database (MMHCdb) (formerly Mouse Tumor Biology (MTB)), Gene Ontology (GO) |
||
|
Citing These Resources Funding Information Warranty Disclaimer, Privacy Notice, Licensing, & Copyright Send questions and comments to User Support. |
last database update 04/07/2026 MGI 6.24 |
|
|
|
||