|
Source |
Alliance of Genome Resources |



| Category | ID | Classification term | Gene | Evidence | Inferred from | Organism | Reference |
|---|---|---|---|---|---|---|---|
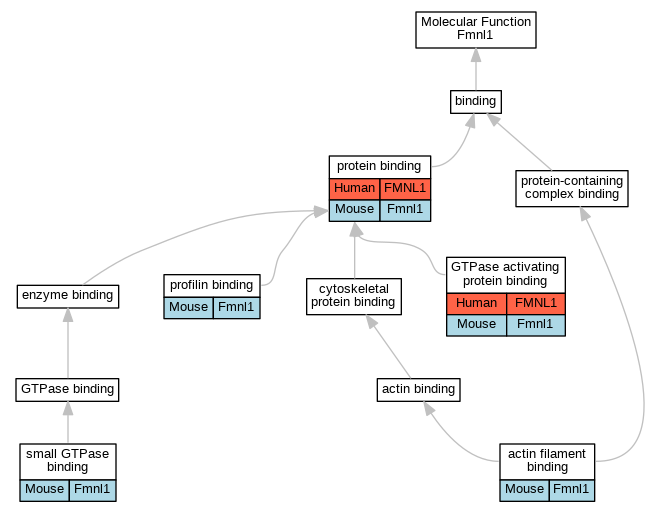
| Molecular Function | GO:0051015 | actin filament binding | Fmnl1 | IDA | Mouse | MGI:MGI:5426775|PMID:21148482 | |
| Molecular Function | GO:0032794 | GTPase activating protein binding | FMNL1 | IDA | Human | PMID:21148482 | |
| Molecular Function | GO:0032794 | GTPase activating protein binding | Fmnl1 | IDA | Mouse | MGI:MGI:5426775|PMID:21148482 | |
| Molecular Function | GO:0005522 | profilin binding | Fmnl1 | IDA | Mouse | PMID:10958683 | |
| Molecular Function | GO:0005515 | protein binding | FMNL1 | IPI | UniProtKB:O75044 | Human | PMID:21148482 |
| Molecular Function | GO:0005515 | protein binding | FMNL1 | IPI | UniProtKB:D0ZIB5 | Human | PMID:34237247 |
| Molecular Function | GO:0005515 | protein binding | Fmnl1 | IPI | UniProtKB:D0ZIB5 | Mouse | MGI:MGI:6810806|PMID:34237247 |
| Molecular Function | GO:0031267 | small GTPase binding | Fmnl1 | IDA | Mouse | MGI:MGI:5426775|PMID:21148482 | |
| Cellular Component | GO:0005829 | cytosol | FMNL1 | IDA | Human | GO_REF:0000052 | |
| Cellular Component | GO:0005829 | cytosol | Fmnl1 | IDA | Mouse | MGI:MGI:5426775|PMID:21148482 | |
| Cellular Component | GO:0005829 | cytosol | Fmnl1 | IDA | Mouse | PMID:10958683 | |
| Cellular Component | GO:0070062 | extracellular exosome | FMNL1 | HDA | Human | PMID:20458337 | |
| Cellular Component | GO:0016020 | membrane | FMNL1 | HDA | Human | PMID:19946888 | |
| Cellular Component | GO:0045335 | phagocytic vesicle | Fmnl1 | IDA | Mouse | MGI:MGI:5426775|PMID:21148482 | |
| Cellular Component | GO:0005886 | plasma membrane | Fmnl1 | IDA | Mouse | MGI:MGI:5426775|PMID:21148482 | |
| Biological Process | GO:0051014 | actin filament severing | Fmnl1 | IDA | Mouse | MGI:MGI:5426775|PMID:21148482 | |
| Biological Process | GO:0030866 | cortical actin cytoskeleton organization | FMNL1 | IMP | Human | PMID:21834987 | |
| Biological Process | GO:0008360 | regulation of cell shape | FMNL1 | IMP | Human | PMID:21834987 | |
| Biological Process | GO:0006929 | substrate-dependent cell migration | Fmnl1 | IMP | Mouse | PMID:10958683 |
| EXP Inferred from experiment |
| IDA Inferred from direct assay |
| IEP Inferred from expression pattern |
| IGI Inferred from genetic interaction |
| IMP Inferred from mutant phenotype |
| IPI Inferred from physical interaction |
| HTP Inferred from High Throughput Experiment |
| HDA Inferred from High Throughput Direct Assay |
| HMP Inferred from High Throughput Mutant Phenotype |
| HGI Inferred from High Throughput Genetic Interaction |
| HEP Inferred from High Throughput Expression Pattern |
Mouse Genome Database (MGD), Gene Expression Database (GXD), Mouse Models of Human Cancer database (MMHCdb) (formerly Mouse Tumor Biology (MTB)), Gene Ontology (GO) |
||
|
Citing These Resources Funding Information Warranty Disclaimer, Privacy Notice, Licensing, & Copyright Send questions and comments to User Support. |
last database update 09/30/2025 MGI 6.24 |
|
|
|
||