|
Source |
Alliance of Genome Resources |



| Category | ID | Classification term | Gene | Evidence | Inferred from | Organism | Reference |
|---|---|---|---|---|---|---|---|
| Molecular Function | GO:0005515 | protein binding | FMC1 | IPI | UniProtKB:Q8N5M1 | Human | PMID:28719601 |
| Cellular Component | GO:0005739 | mitochondrion | FMC1 | IDA | Human | PMID:28719601 | |
| Cellular Component | GO:0005739 | mitochondrion | Fmc1 | HDA | Mouse | PMID:18614015 | |
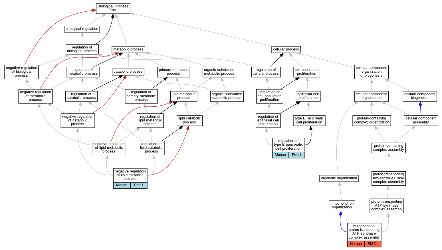
| Biological Process | GO:0033615 | mitochondrial proton-transporting ATP synthase complex assembly | FMC1 | IMP | Human | PMID:28719601 | |
| Biological Process | GO:0050995 | negative regulation of lipid catabolic process | Fmc1 | IDA | Mouse | PMID:25912136 | |
| Biological Process | GO:0061469 | regulation of type B pancreatic cell proliferation | Fmc1 | IDA | Mouse | PMID:25912136 |
| EXP Inferred from experiment |
| IDA Inferred from direct assay |
| IEP Inferred from expression pattern |
| IGI Inferred from genetic interaction |
| IMP Inferred from mutant phenotype |
| IPI Inferred from physical interaction |
| HTP Inferred from High Throughput Experiment |
| HDA Inferred from High Throughput Direct Assay |
| HMP Inferred from High Throughput Mutant Phenotype |
| HGI Inferred from High Throughput Genetic Interaction |
| HEP Inferred from High Throughput Expression Pattern |
Mouse Genome Database (MGD), Gene Expression Database (GXD), Mouse Models of Human Cancer database (MMHCdb) (formerly Mouse Tumor Biology (MTB)), Gene Ontology (GO) |
||
|
Citing These Resources Funding Information Warranty Disclaimer, Privacy Notice, Licensing, & Copyright Send questions and comments to User Support. |
last database update 12/30/2025 MGI 6.24 |
|
|
|
||