|
Source |
Alliance of Genome Resources |



| Category | ID | Classification term | Gene | Evidence | Inferred from | Organism | Reference |
|---|---|---|---|---|---|---|---|
| Molecular Function | GO:0003779 | actin binding | Fhl3 | IDA | Mouse | PMID:12704194 | |
| Molecular Function | GO:0005515 | protein binding | FHL3 | IPI | UniProtKB:Q13155 | Human | PMID:16189514 |
| Molecular Function | GO:0005515 | protein binding | FHL3 | IPI | UniProtKB:Q13155 | Human | PMID:21516116 |
| Molecular Function | GO:0005515 | protein binding | FHL3 | IPI | UniProtKB:Q8NE01 | Human | PMID:21516116 |
| Molecular Function | GO:0005515 | protein binding | FHL3 | IPI | UniProtKB:A0AVK6 | Human | PMID:25416956 |
| Molecular Function | GO:0005515 | protein binding | FHL3 | IPI | UniProtKB:A2RUH7 | Human | PMID:25416956 |
| Molecular Function | GO:0005515 | protein binding | FHL3 | IPI | UniProtKB:A2VCK2 | Human | PMID:25416956 |
| Molecular Function | GO:0005515 | protein binding | FHL3 | IPI | UniProtKB:G5E9N2 | Human | PMID:25416956 |
| Molecular Function | GO:0005515 | protein binding | FHL3 | IPI | UniProtKB:O15460-2 | Human | PMID:25416956 |
| Molecular Function | GO:0005515 | protein binding | FHL3 | IPI | UniProtKB:O60216 | Human | PMID:25416956 |
| Molecular Function | GO:0005515 | protein binding | FHL3 | IPI | UniProtKB:O75603 | Human | PMID:25416956 |
| Molecular Function | GO:0005515 | protein binding | FHL3 | IPI | UniProtKB:P02760 | Human | PMID:25416956 |
| Molecular Function | GO:0005515 | protein binding | FHL3 | IPI | UniProtKB:P09603 | Human | PMID:25416956 |
| Molecular Function | GO:0005515 | protein binding | FHL3 | IPI | UniProtKB:P15408 | Human | PMID:25416956 |
| Molecular Function | GO:0005515 | protein binding | FHL3 | IPI | UniProtKB:P23769 | Human | PMID:25416956 |
| Molecular Function | GO:0005515 | protein binding | FHL3 | IPI | UniProtKB:P25791 | Human | PMID:25416956 |
| Molecular Function | GO:0005515 | protein binding | FHL3 | IPI | UniProtKB:P29350 | Human | PMID:25416956 |
| Molecular Function | GO:0005515 | protein binding | FHL3 | IPI | UniProtKB:P29597 | Human | PMID:25416956 |
| Molecular Function | GO:0005515 | protein binding | FHL3 | IPI | UniProtKB:P48380 | Human | PMID:25416956 |
| Molecular Function | GO:0005515 | protein binding | FHL3 | IPI | UniProtKB:P57682 | Human | PMID:25416956 |
| Molecular Function | GO:0005515 | protein binding | FHL3 | IPI | UniProtKB:P59990 | Human | PMID:25416956 |
| Molecular Function | GO:0005515 | protein binding | FHL3 | IPI | UniProtKB:P59991 | Human | PMID:25416956 |
| Molecular Function | GO:0005515 | protein binding | FHL3 | IPI | UniProtKB:P62308 | Human | PMID:25416956 |
| Molecular Function | GO:0005515 | protein binding | FHL3 | IPI | UniProtKB:Q12891 | Human | PMID:25416956 |
| Molecular Function | GO:0005515 | protein binding | FHL3 | IPI | UniProtKB:Q13155 | Human | PMID:25416956 |
| Molecular Function | GO:0005515 | protein binding | FHL3 | IPI | UniProtKB:Q13444 | Human | PMID:25416956 |
| Molecular Function | GO:0005515 | protein binding | FHL3 | IPI | UniProtKB:Q2TAL8 | Human | PMID:25416956 |
| Molecular Function | GO:0005515 | protein binding | FHL3 | IPI | UniProtKB:Q5BN46 | Human | PMID:25416956 |
| Molecular Function | GO:0005515 | protein binding | FHL3 | IPI | UniProtKB:Q5JZY3-3 | Human | PMID:25416956 |
| Molecular Function | GO:0005515 | protein binding | FHL3 | IPI | UniProtKB:Q6NXP0 | Human | PMID:25416956 |
| Molecular Function | GO:0005515 | protein binding | FHL3 | IPI | UniProtKB:Q6UWL6 | Human | PMID:25416956 |
| Molecular Function | GO:0005515 | protein binding | FHL3 | IPI | UniProtKB:Q6ZVT0 | Human | PMID:25416956 |
| Molecular Function | GO:0005515 | protein binding | FHL3 | IPI | UniProtKB:Q7L775 | Human | PMID:25416956 |
| Molecular Function | GO:0005515 | protein binding | FHL3 | IPI | UniProtKB:Q7Z7E8-2 | Human | PMID:25416956 |
| Molecular Function | GO:0005515 | protein binding | FHL3 | IPI | UniProtKB:Q86TB9 | Human | PMID:25416956 |
| Molecular Function | GO:0005515 | protein binding | FHL3 | IPI | UniProtKB:Q86YD7 | Human | PMID:25416956 |
| Molecular Function | GO:0005515 | protein binding | FHL3 | IPI | UniProtKB:Q86Z02 | Human | PMID:25416956 |
| Molecular Function | GO:0005515 | protein binding | FHL3 | IPI | UniProtKB:Q8IYX7 | Human | PMID:25416956 |
| Molecular Function | GO:0005515 | protein binding | FHL3 | IPI | UniProtKB:Q8N4M1 | Human | PMID:25416956 |
| Molecular Function | GO:0005515 | protein binding | FHL3 | IPI | UniProtKB:Q8ND83 | Human | PMID:25416956 |
| Molecular Function | GO:0005515 | protein binding | FHL3 | IPI | UniProtKB:Q8NE01 | Human | PMID:25416956 |
| Molecular Function | GO:0005515 | protein binding | FHL3 | IPI | UniProtKB:Q8NE01-3 | Human | PMID:25416956 |
| Molecular Function | GO:0005515 | protein binding | FHL3 | IPI | UniProtKB:Q8NEG0 | Human | PMID:25416956 |
| Molecular Function | GO:0005515 | protein binding | FHL3 | IPI | UniProtKB:Q8TAI1 | Human | PMID:25416956 |
| Molecular Function | GO:0005515 | protein binding | FHL3 | IPI | UniProtKB:Q8TAI7 | Human | PMID:25416956 |
| Molecular Function | GO:0005515 | protein binding | FHL3 | IPI | UniProtKB:Q8TAU3 | Human | PMID:25416956 |
| Molecular Function | GO:0005515 | protein binding | FHL3 | IPI | UniProtKB:Q96AG3 | Human | PMID:25416956 |
| Molecular Function | GO:0005515 | protein binding | FHL3 | IPI | UniProtKB:Q96BD5 | Human | PMID:25416956 |
| Molecular Function | GO:0005515 | protein binding | FHL3 | IPI | UniProtKB:Q96D16 | Human | PMID:25416956 |
| Molecular Function | GO:0005515 | protein binding | FHL3 | IPI | UniProtKB:Q96EK9 | Human | PMID:25416956 |
| Molecular Function | GO:0005515 | protein binding | FHL3 | IPI | UniProtKB:Q96JJ7 | Human | PMID:25416956 |
| Molecular Function | GO:0005515 | protein binding | FHL3 | IPI | UniProtKB:Q96KM6 | Human | PMID:25416956 |
| Molecular Function | GO:0005515 | protein binding | FHL3 | IPI | UniProtKB:Q9BTE2 | Human | PMID:25416956 |
| Molecular Function | GO:0005515 | protein binding | FHL3 | IPI | UniProtKB:Q9HC36 | Human | PMID:25416956 |
| Molecular Function | GO:0005515 | protein binding | FHL3 | IPI | UniProtKB:Q9NQ94 | Human | PMID:25416956 |
| Molecular Function | GO:0005515 | protein binding | FHL3 | IPI | UniProtKB:Q9NVL8 | Human | PMID:25416956 |
| Molecular Function | GO:0005515 | protein binding | FHL3 | IPI | UniProtKB:Q9P0M9 | Human | PMID:25416956 |
| Molecular Function | GO:0005515 | protein binding | FHL3 | IPI | UniProtKB:Q9UHR5 | Human | PMID:25416956 |
| Molecular Function | GO:0005515 | protein binding | FHL3 | IPI | UniProtKB:O75603 | Human | PMID:25910212 |
| Molecular Function | GO:0005515 | protein binding | FHL3 | IPI | UniProtKB:A0A0S2Z364 | Human | PMID:26871637 |
| Molecular Function | GO:0005515 | protein binding | FHL3 | IPI | UniProtKB:Q9BYI3 | Human | PMID:26871637 |
| Molecular Function | GO:0005515 | protein binding | FHL3 | IPI | UniProtKB:A0A0A0MQZ8 | Human | PMID:27107012 |
| Molecular Function | GO:0005515 | protein binding | FHL3 | IPI | UniProtKB:B2RUY7 | Human | PMID:27107012 |
| Molecular Function | GO:0005515 | protein binding | FHL3 | IPI | UniProtKB:P15976-2 | Human | PMID:27107012 |
| Molecular Function | GO:0005515 | protein binding | FHL3 | IPI | UniProtKB:P26651 | Human | PMID:27107012 |
| Molecular Function | GO:0005515 | protein binding | FHL3 | IPI | UniProtKB:P56545 | Human | PMID:27107012 |
| Molecular Function | GO:0005515 | protein binding | FHL3 | IPI | UniProtKB:P57682 | Human | PMID:27107012 |
| Molecular Function | GO:0005515 | protein binding | FHL3 | IPI | UniProtKB:Q08117-2 | Human | PMID:27107012 |
| Molecular Function | GO:0005515 | protein binding | FHL3 | IPI | UniProtKB:Q13155 | Human | PMID:27107012 |
| Molecular Function | GO:0005515 | protein binding | FHL3 | IPI | UniProtKB:Q5T749 | Human | PMID:27107012 |
| Molecular Function | GO:0005515 | protein binding | FHL3 | IPI | UniProtKB:Q8IYA8 | Human | PMID:27107012 |
| Molecular Function | GO:0005515 | protein binding | FHL3 | IPI | UniProtKB:Q8N448 | Human | PMID:27107012 |
| Molecular Function | GO:0005515 | protein binding | FHL3 | IPI | UniProtKB:Q96NZ1 | Human | PMID:27107012 |
| Molecular Function | GO:0005515 | protein binding | FHL3 | IPI | UniProtKB:Q96PX9 | Human | PMID:27107012 |
| Molecular Function | GO:0005515 | protein binding | FHL3 | IPI | UniProtKB:Q9NRM7 | Human | PMID:27107012 |
| Molecular Function | GO:0005515 | protein binding | FHL3 | IPI | UniProtKB:Q9UKT9 | Human | PMID:27107012 |
| Molecular Function | GO:0005515 | protein binding | FHL3 | IPI | UniProtKB:Q86Z02 | Human | PMID:28514442 |
| Molecular Function | GO:0005515 | protein binding | FHL3 | IPI | UniProtKB:Q96KM6 | Human | PMID:28514442 |
| Molecular Function | GO:0005515 | protein binding | FHL3 | IPI | UniProtKB:O75603 | Human | PMID:29892012 |
| Molecular Function | GO:0005515 | protein binding | FHL3 | IPI | UniProtKB:O60216 | Human | PMID:31515488 |
| Molecular Function | GO:0005515 | protein binding | FHL3 | IPI | UniProtKB:O75603 | Human | PMID:31515488 |
| Molecular Function | GO:0005515 | protein binding | FHL3 | IPI | UniProtKB:P15408 | Human | PMID:31515488 |
| Molecular Function | GO:0005515 | protein binding | FHL3 | IPI | UniProtKB:P23769 | Human | PMID:31515488 |
| Molecular Function | GO:0005515 | protein binding | FHL3 | IPI | UniProtKB:P48380 | Human | PMID:31515488 |
| Molecular Function | GO:0005515 | protein binding | FHL3 | IPI | UniProtKB:Q86YD7 | Human | PMID:31515488 |
| Molecular Function | GO:0005515 | protein binding | FHL3 | IPI | UniProtKB:Q8IYX7 | Human | PMID:31515488 |
| Molecular Function | GO:0005515 | protein binding | FHL3 | IPI | UniProtKB:Q96BD5 | Human | PMID:31515488 |
| Molecular Function | GO:0005515 | protein binding | FHL3 | IPI | UniProtKB:Q96KM6 | Human | PMID:31515488 |
| Molecular Function | GO:0005515 | protein binding | FHL3 | IPI | UniProtKB:Q9P2T0 | Human | PMID:31515488 |
| Molecular Function | GO:0005515 | protein binding | FHL3 | IPI | UniProtKB:A2VCK2 | Human | PMID:32296183 |
| Molecular Function | GO:0005515 | protein binding | FHL3 | IPI | UniProtKB:A8MQ03 | Human | PMID:32296183 |
| Molecular Function | GO:0005515 | protein binding | FHL3 | IPI | UniProtKB:A8MYP8 | Human | PMID:32296183 |
| Molecular Function | GO:0005515 | protein binding | FHL3 | IPI | UniProtKB:E9PSE9 | Human | PMID:32296183 |
| Molecular Function | GO:0005515 | protein binding | FHL3 | IPI | UniProtKB:O00560 | Human | PMID:32296183 |
| Molecular Function | GO:0005515 | protein binding | FHL3 | IPI | UniProtKB:O14561 | Human | PMID:32296183 |
| Molecular Function | GO:0005515 | protein binding | FHL3 | IPI | UniProtKB:O75031 | Human | PMID:32296183 |
| Molecular Function | GO:0005515 | protein binding | FHL3 | IPI | UniProtKB:O75603 | Human | PMID:32296183 |
| Molecular Function | GO:0005515 | protein binding | FHL3 | IPI | UniProtKB:O95391 | Human | PMID:32296183 |
| Molecular Function | GO:0005515 | protein binding | FHL3 | IPI | UniProtKB:P01229 | Human | PMID:32296183 |
| Molecular Function | GO:0005515 | protein binding | FHL3 | IPI | UniProtKB:P09234 | Human | PMID:32296183 |
| Molecular Function | GO:0005515 | protein binding | FHL3 | IPI | UniProtKB:P0CG20 | Human | PMID:32296183 |
| Molecular Function | GO:0005515 | protein binding | FHL3 | IPI | UniProtKB:P14678-2 | Human | PMID:32296183 |
| Molecular Function | GO:0005515 | protein binding | FHL3 | IPI | UniProtKB:P18084 | Human | PMID:32296183 |
| Molecular Function | GO:0005515 | protein binding | FHL3 | IPI | UniProtKB:P29597 | Human | PMID:32296183 |
| Molecular Function | GO:0005515 | protein binding | FHL3 | IPI | UniProtKB:P49639 | Human | PMID:32296183 |
| Molecular Function | GO:0005515 | protein binding | FHL3 | IPI | UniProtKB:P50281 | Human | PMID:32296183 |
| Molecular Function | GO:0005515 | protein binding | FHL3 | IPI | UniProtKB:P53672 | Human | PMID:32296183 |
| Molecular Function | GO:0005515 | protein binding | FHL3 | IPI | UniProtKB:P57682 | Human | PMID:32296183 |
| Molecular Function | GO:0005515 | protein binding | FHL3 | IPI | UniProtKB:P59990 | Human | PMID:32296183 |
| Molecular Function | GO:0005515 | protein binding | FHL3 | IPI | UniProtKB:P59991 | Human | PMID:32296183 |
| Molecular Function | GO:0005515 | protein binding | FHL3 | IPI | UniProtKB:P61968 | Human | PMID:32296183 |
| Molecular Function | GO:0005515 | protein binding | FHL3 | IPI | UniProtKB:P62308 | Human | PMID:32296183 |
| Molecular Function | GO:0005515 | protein binding | FHL3 | IPI | UniProtKB:P62328 | Human | PMID:32296183 |
| Molecular Function | GO:0005515 | protein binding | FHL3 | IPI | UniProtKB:Q02930-3 | Human | PMID:32296183 |
| Molecular Function | GO:0005515 | protein binding | FHL3 | IPI | UniProtKB:Q03989 | Human | PMID:32296183 |
| Molecular Function | GO:0005515 | protein binding | FHL3 | IPI | UniProtKB:Q13155 | Human | PMID:32296183 |
| Molecular Function | GO:0005515 | protein binding | FHL3 | IPI | UniProtKB:Q2TAL8 | Human | PMID:32296183 |
| Molecular Function | GO:0005515 | protein binding | FHL3 | IPI | UniProtKB:Q3SY00 | Human | PMID:32296183 |
| Molecular Function | GO:0005515 | protein binding | FHL3 | IPI | UniProtKB:Q5BN46-2 | Human | PMID:32296183 |
| Molecular Function | GO:0005515 | protein binding | FHL3 | IPI | UniProtKB:Q5VZ18 | Human | PMID:32296183 |
| Molecular Function | GO:0005515 | protein binding | FHL3 | IPI | UniProtKB:Q63ZY3 | Human | PMID:32296183 |
| Molecular Function | GO:0005515 | protein binding | FHL3 | IPI | UniProtKB:Q64LD2-2 | Human | PMID:32296183 |
| Molecular Function | GO:0005515 | protein binding | FHL3 | IPI | UniProtKB:Q6MZQ0 | Human | PMID:32296183 |
| Molecular Function | GO:0005515 | protein binding | FHL3 | IPI | UniProtKB:Q6P1W5 | Human | PMID:32296183 |
| Molecular Function | GO:0005515 | protein binding | FHL3 | IPI | UniProtKB:Q6PEY2 | Human | PMID:32296183 |
| Molecular Function | GO:0005515 | protein binding | FHL3 | IPI | UniProtKB:Q6Q6R5-3 | Human | PMID:32296183 |
| Molecular Function | GO:0005515 | protein binding | FHL3 | IPI | UniProtKB:Q6UWL6-5 | Human | PMID:32296183 |
| Molecular Function | GO:0005515 | protein binding | FHL3 | IPI | UniProtKB:Q6UXF1 | Human | PMID:32296183 |
| Molecular Function | GO:0005515 | protein binding | FHL3 | IPI | UniProtKB:Q6XD76 | Human | PMID:32296183 |
| Molecular Function | GO:0005515 | protein binding | FHL3 | IPI | UniProtKB:Q6ZVT0-3 | Human | PMID:32296183 |
| Molecular Function | GO:0005515 | protein binding | FHL3 | IPI | UniProtKB:Q7Z5V6-2 | Human | PMID:32296183 |
| Molecular Function | GO:0005515 | protein binding | FHL3 | IPI | UniProtKB:Q86TB9 | Human | PMID:32296183 |
| Molecular Function | GO:0005515 | protein binding | FHL3 | IPI | UniProtKB:Q86VE0 | Human | PMID:32296183 |
| Molecular Function | GO:0005515 | protein binding | FHL3 | IPI | UniProtKB:Q86WG5 | Human | PMID:32296183 |
| Molecular Function | GO:0005515 | protein binding | FHL3 | IPI | UniProtKB:Q86YD7 | Human | PMID:32296183 |
| Molecular Function | GO:0005515 | protein binding | FHL3 | IPI | UniProtKB:Q86Z02-4 | Human | PMID:32296183 |
| Molecular Function | GO:0005515 | protein binding | FHL3 | IPI | UniProtKB:Q8IXL7-2 | Human | PMID:32296183 |
| Molecular Function | GO:0005515 | protein binding | FHL3 | IPI | UniProtKB:Q8IYX7 | Human | PMID:32296183 |
| Molecular Function | GO:0005515 | protein binding | FHL3 | IPI | UniProtKB:Q8N9I5 | Human | PMID:32296183 |
| Molecular Function | GO:0005515 | protein binding | FHL3 | IPI | UniProtKB:Q8ND83 | Human | PMID:32296183 |
| Molecular Function | GO:0005515 | protein binding | FHL3 | IPI | UniProtKB:Q8NE01 | Human | PMID:32296183 |
| Molecular Function | GO:0005515 | protein binding | FHL3 | IPI | UniProtKB:Q8TDC0 | Human | PMID:32296183 |
| Molecular Function | GO:0005515 | protein binding | FHL3 | IPI | UniProtKB:Q8WU58 | Human | PMID:32296183 |
| Molecular Function | GO:0005515 | protein binding | FHL3 | IPI | UniProtKB:Q8WYQ9 | Human | PMID:32296183 |
| Molecular Function | GO:0005515 | protein binding | FHL3 | IPI | UniProtKB:Q96AG3 | Human | PMID:32296183 |
| Molecular Function | GO:0005515 | protein binding | FHL3 | IPI | UniProtKB:Q96BD5 | Human | PMID:32296183 |
| Molecular Function | GO:0005515 | protein binding | FHL3 | IPI | UniProtKB:Q96E11 | Human | PMID:32296183 |
| Molecular Function | GO:0005515 | protein binding | FHL3 | IPI | UniProtKB:Q96KM6 | Human | PMID:32296183 |
| Molecular Function | GO:0005515 | protein binding | FHL3 | IPI | UniProtKB:Q96NT3-2 | Human | PMID:32296183 |
| Molecular Function | GO:0005515 | protein binding | FHL3 | IPI | UniProtKB:Q96SQ5 | Human | PMID:32296183 |
| Molecular Function | GO:0005515 | protein binding | FHL3 | IPI | UniProtKB:Q99959-2 | Human | PMID:32296183 |
| Molecular Function | GO:0005515 | protein binding | FHL3 | IPI | UniProtKB:Q9BQ89 | Human | PMID:32296183 |
| Molecular Function | GO:0005515 | protein binding | FHL3 | IPI | UniProtKB:Q9BT49 | Human | PMID:32296183 |
| Molecular Function | GO:0005515 | protein binding | FHL3 | IPI | UniProtKB:Q9GZV7 | Human | PMID:32296183 |
| Molecular Function | GO:0005515 | protein binding | FHL3 | IPI | UniProtKB:Q9HC36 | Human | PMID:32296183 |
| Molecular Function | GO:0005515 | protein binding | FHL3 | IPI | UniProtKB:Q9HC52 | Human | PMID:32296183 |
| Molecular Function | GO:0005515 | protein binding | FHL3 | IPI | UniProtKB:Q9NQ75-2 | Human | PMID:32296183 |
| Molecular Function | GO:0005515 | protein binding | FHL3 | IPI | UniProtKB:Q9NQL9 | Human | PMID:32296183 |
| Molecular Function | GO:0005515 | protein binding | FHL3 | IPI | UniProtKB:Q9NU19 | Human | PMID:32296183 |
| Molecular Function | GO:0005515 | protein binding | FHL3 | IPI | UniProtKB:Q9NYN1 | Human | PMID:32296183 |
| Molecular Function | GO:0005515 | protein binding | FHL3 | IPI | UniProtKB:Q9P0M9 | Human | PMID:32296183 |
| Molecular Function | GO:0005515 | protein binding | FHL3 | IPI | UniProtKB:Q9P2T0 | Human | PMID:32296183 |
| Molecular Function | GO:0005515 | protein binding | FHL3 | IPI | UniProtKB:Q9UHP6 | Human | PMID:32296183 |
| Molecular Function | GO:0005515 | protein binding | FHL3 | IPI | UniProtKB:Q9UHR5 | Human | PMID:32296183 |
| Molecular Function | GO:0005515 | protein binding | FHL3 | IPI | UniProtKB:Q9ULH0-2 | Human | PMID:32296183 |
| Molecular Function | GO:0005515 | protein binding | FHL3 | IPI | UniProtKB:Q9UMQ3 | Human | PMID:32296183 |
| Molecular Function | GO:0005515 | protein binding | FHL3 | IPI | UniProtKB:Q9Y2H0-1 | Human | PMID:32296183 |
| Molecular Function | GO:0005515 | protein binding | FHL3 | IPI | UniProtKB:Q9Y4X4 | Human | PMID:32296183 |
| Molecular Function | GO:0005515 | protein binding | FHL3 | IPI | UniProtKB:P42858 | Human | PMID:32814053 |
| Molecular Function | GO:0005515 | protein binding | FHL3 | IPI | UniProtKB:Q13155 | Human | PMID:32814053 |
| Molecular Function | GO:0005515 | protein binding | Fhl3 | IPI | UniProtKB:P43267 | Mouse | MGI:MGI:3714565|PMID:17363903 |
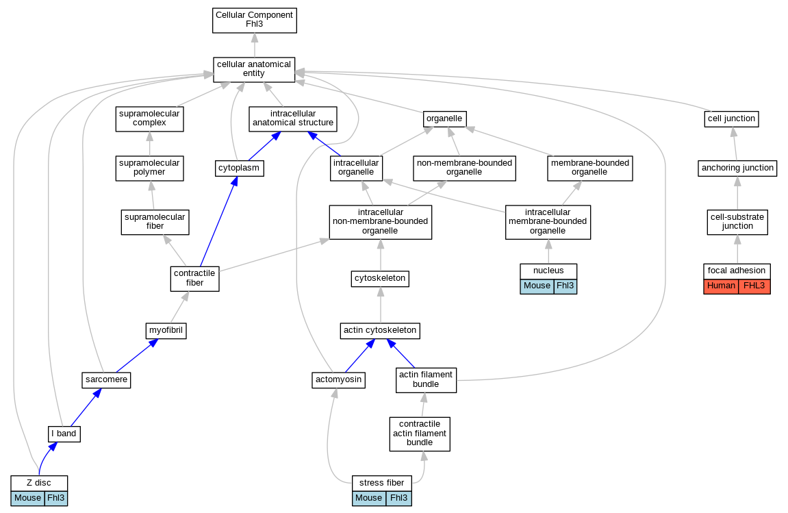
| Cellular Component | GO:0005925 | focal adhesion | FHL3 | HDA | Human | PMID:21423176 | |
| Cellular Component | GO:0005634 | nucleus | Fhl3 | IDA | Mouse | PMID:12704194 | |
| Cellular Component | GO:0001725 | stress fiber | Fhl3 | IDA | Mouse | PMID:12704194 | |
| Cellular Component | GO:0030018 | Z disc | Fhl3 | IDA | Mouse | PMID:12704194 | |
| Biological Process | GO:0030036 | actin cytoskeleton organization | Fhl3 | IDA | Mouse | PMID:12704194 |
| EXP Inferred from experiment |
| IDA Inferred from direct assay |
| IEP Inferred from expression pattern |
| IGI Inferred from genetic interaction |
| IMP Inferred from mutant phenotype |
| IPI Inferred from physical interaction |
| HTP Inferred from High Throughput Experiment |
| HDA Inferred from High Throughput Direct Assay |
| HMP Inferred from High Throughput Mutant Phenotype |
| HGI Inferred from High Throughput Genetic Interaction |
| HEP Inferred from High Throughput Expression Pattern |
Mouse Genome Database (MGD), Gene Expression Database (GXD), Mouse Models of Human Cancer database (MMHCdb) (formerly Mouse Tumor Biology (MTB)), Gene Ontology (GO) |
||
|
Citing These Resources Funding Information Warranty Disclaimer, Privacy Notice, Licensing, & Copyright Send questions and comments to User Support. |
last database update 12/30/2025 MGI 6.24 |
|
|
|
||