|
Source |
Alliance of Genome Resources |



| Category | ID | Classification term | Gene | Evidence | Inferred from | Organism | Reference |
|---|---|---|---|---|---|---|---|
| Molecular Function | GO:0005515 | protein binding | FANCF | IPI | UniProtKB:O15287 | Human | PMID:11063725 |
| Molecular Function | GO:0005515 | protein binding | FANCF | IPI | UniProtKB:O15360 | Human | PMID:11063725 |
| Molecular Function | GO:0005515 | protein binding | FANCF | IPI | UniProtKB:O15287 | Human | PMID:12649160 |
| Molecular Function | GO:0005515 | protein binding | FANCF | IPI | UniProtKB:O15360 | Human | PMID:12649160 |
| Molecular Function | GO:0005515 | protein binding | FANCF | IPI | UniProtKB:Q8WWU5-7 | Human | PMID:32296183 |
| Molecular Function | GO:0005515 | protein binding | FANCF | IPI | UniProtKB:P42858 | Human | PMID:32814053 |
| Molecular Function | GO:0061630 | ubiquitin protein ligase activity | Fancf | IMP | Mouse | PMID:21915857 | |
| Cellular Component | GO:0000785 | chromatin | FANCF | IDA | Human | PMID:22343915 | |
| Cellular Component | GO:0043240 | Fanconi anaemia nuclear complex | FANCF | IDA | Human | PMID:20347428 | |
| Cellular Component | GO:0043240 | Fanconi anaemia nuclear complex | Fancf | IMP | Mouse | PMID:21915857 | |
| Cellular Component | GO:0005654 | nucleoplasm | FANCF | IDA | Human | GO_REF:0000052 | |
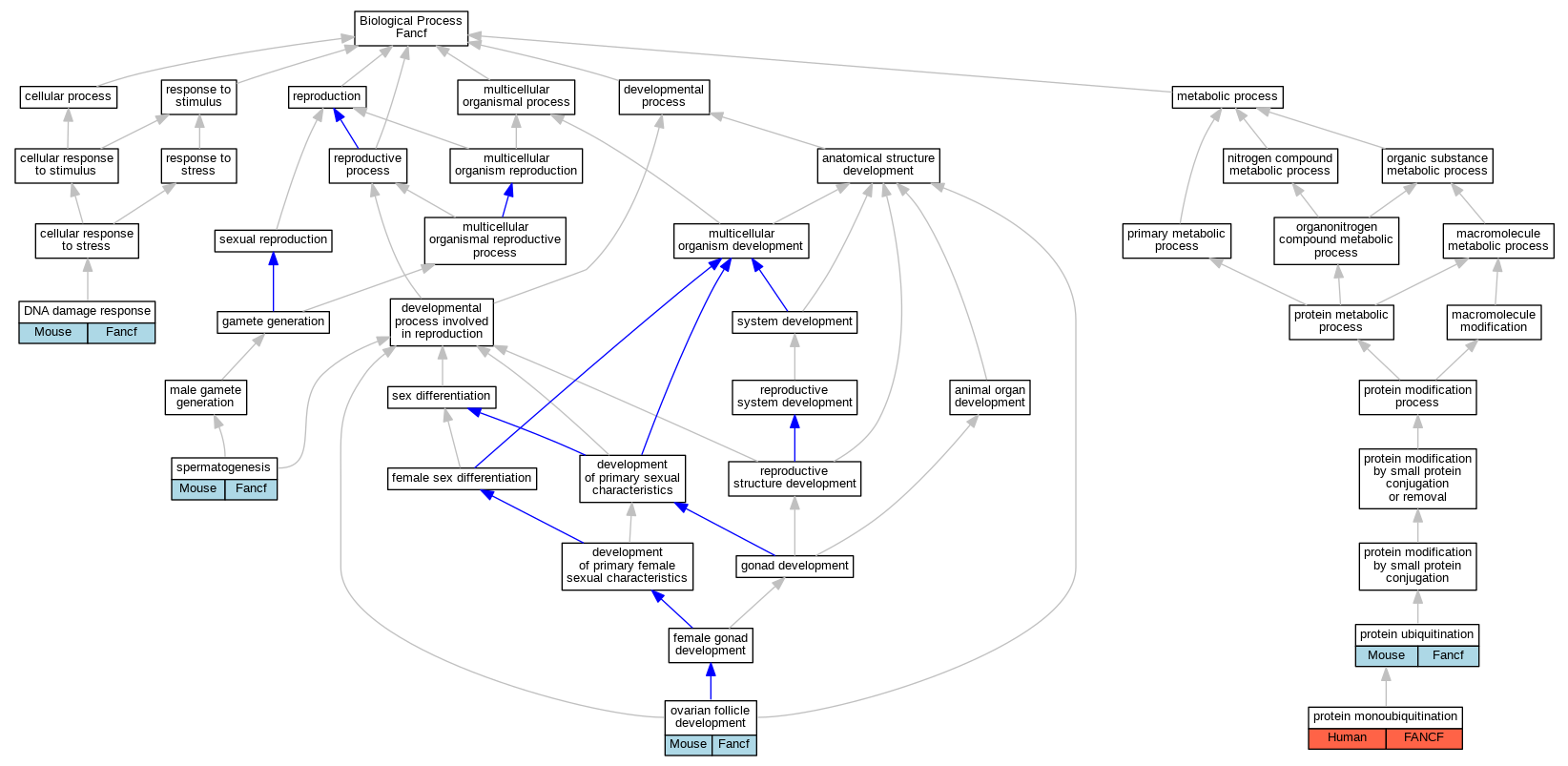
| Biological Process | GO:0006974 | DNA damage response | Fancf | IMP | Mouse | PMID:21915857 | |
| Biological Process | GO:0001541 | ovarian follicle development | Fancf | IMP | Mouse | PMID:21915857 | |
| Biological Process | GO:0006513 | protein monoubiquitination | FANCF | IDA | Human | PMID:24910428 | |
| Biological Process | GO:0016567 | protein ubiquitination | Fancf | IMP | Mouse | PMID:21915857 | |
| Biological Process | GO:0007283 | spermatogenesis | Fancf | IMP | Mouse | PMID:21915857 |
| EXP Inferred from experiment |
| IDA Inferred from direct assay |
| IEP Inferred from expression pattern |
| IGI Inferred from genetic interaction |
| IMP Inferred from mutant phenotype |
| IPI Inferred from physical interaction |
| HTP Inferred from High Throughput Experiment |
| HDA Inferred from High Throughput Direct Assay |
| HMP Inferred from High Throughput Mutant Phenotype |
| HGI Inferred from High Throughput Genetic Interaction |
| HEP Inferred from High Throughput Expression Pattern |
Mouse Genome Database (MGD), Gene Expression Database (GXD), Mouse Models of Human Cancer database (MMHCdb) (formerly Mouse Tumor Biology (MTB)), Gene Ontology (GO) |
||
|
Citing These Resources Funding Information Warranty Disclaimer, Privacy Notice, Licensing, & Copyright Send questions and comments to User Support. |
last database update 09/30/2025 MGI 6.24 |
|
|
|
||