|
Source |
Alliance of Genome Resources |



| Category | ID | Classification term | Gene | Evidence | Inferred from | Organism | Reference |
|---|---|---|---|---|---|---|---|
| Molecular Function | GO:0042802 | identical protein binding | FAM98B | IDA | Human | PMID:28040436 | |
| Molecular Function | GO:0005515 | protein binding | FAM98B | IPI | UniProtKB:Q9Y224 | Human | PMID:24608264 |
| Molecular Function | GO:0005515 | protein binding | FAM98B | IPI | UniProtKB:Q8NCA5 | Human | PMID:28040436 |
| Molecular Function | GO:0005515 | protein binding | FAM98B | IPI | UniProtKB:Q9Y224 | Human | PMID:30021884 |
| Molecular Function | GO:0008276 | protein methyltransferase activity | FAM98B | IMP | Human | PMID:28040436 | |
| Molecular Function | GO:0003723 | RNA binding | FAM98B | HDA | Human | PMID:22658674 | |
| Molecular Function | GO:0003723 | RNA binding | FAM98B | HDA | Human | PMID:22681889 | |
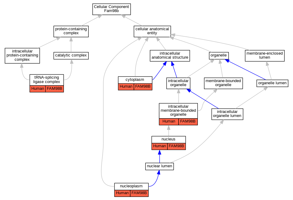
| Cellular Component | GO:0005737 | cytoplasm | FAM98B | IDA | Human | PMID:18445686 | |
| Cellular Component | GO:0005737 | cytoplasm | FAM98B | IDA | Human | PMID:24608264 | |
| Cellular Component | GO:0043231 | intracellular membrane-bounded organelle | FAM98B | IDA | Human | GO_REF:0000052 | |
| Cellular Component | GO:0005654 | nucleoplasm | FAM98B | IDA | Human | GO_REF:0000052 | |
| Cellular Component | GO:0005634 | nucleus | FAM98B | IDA | Human | PMID:24608264 | |
| Cellular Component | GO:0072669 | tRNA-splicing ligase complex | FAM98B | IDA | Human | PMID:21311021 | |
| Cellular Component | GO:0072669 | tRNA-splicing ligase complex | FAM98B | IDA | Human | PMID:24870230 | |
| Biological Process | GO:0008284 | positive regulation of cell population proliferation | FAM98B | IMP | Human | PMID:28040436 | |
| Biological Process | GO:0010628 | positive regulation of gene expression | FAM98B | IMP | Human | PMID:28040436 | |
| Biological Process | GO:0006479 | protein methylation | FAM98B | IMP | Human | PMID:28040436 |
| EXP Inferred from experiment |
| IDA Inferred from direct assay |
| IEP Inferred from expression pattern |
| IGI Inferred from genetic interaction |
| IMP Inferred from mutant phenotype |
| IPI Inferred from physical interaction |
| HTP Inferred from High Throughput Experiment |
| HDA Inferred from High Throughput Direct Assay |
| HMP Inferred from High Throughput Mutant Phenotype |
| HGI Inferred from High Throughput Genetic Interaction |
| HEP Inferred from High Throughput Expression Pattern |
Mouse Genome Database (MGD), Gene Expression Database (GXD), Mouse Models of Human Cancer database (MMHCdb) (formerly Mouse Tumor Biology (MTB)), Gene Ontology (GO) |
||
|
Citing These Resources Funding Information Warranty Disclaimer, Privacy Notice, Licensing, & Copyright Send questions and comments to User Support. |
last database update 09/30/2025 MGI 6.24 |
|
|
|
||