|
Source |
Alliance of Genome Resources |



| Category | ID | Classification term | Gene | Evidence | Inferred from | Organism | Reference |
|---|---|---|---|---|---|---|---|
| Molecular Function | GO:0005515 | protein binding | EYA4 | IPI | UniProtKB:Q62233 | Human | PMID:19606496 |
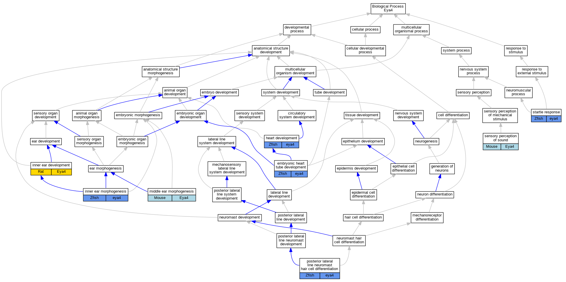
| Biological Process | GO:0035050 | embryonic heart tube development | eya4 | IMP | Zfish | PMID:15735644 | |
| Biological Process | GO:0007507 | heart development | eya4 | IGI | ZFIN:ZDB-GENE-010718-1,ZFIN:ZDB-MRPHLNO-081231-4 | Zfish | PMID:18799547 |
| Biological Process | GO:0007507 | heart development | eya4 | IMP | ZFIN:ZDB-MRPHLNO-081231-4 | Zfish | PMID:18799547 |
| Biological Process | GO:0048839 | inner ear development | Eya4 | IEP | Rat | PMID:11159937|RGD:1598918 | |
| Biological Process | GO:0042472 | inner ear morphogenesis | eya4 | IMP | ZFIN:ZDB-MRPHLNO-081231-4 | Zfish | PMID:18799547 |
| Biological Process | GO:0042472 | inner ear morphogenesis | eya4 | IGI | ZFIN:ZDB-GENE-010718-1,ZFIN:ZDB-MRPHLNO-081231-4 | Zfish | PMID:18799547 |
| Biological Process | GO:0042474 | middle ear morphogenesis | Eya4 | IMP | MGI:MGI:3775095 | Mouse | PMID:18219393 |
| Biological Process | GO:0048923 | posterior lateral line neuromast hair cell differentiation | eya4 | IMP | ZFIN:ZDB-MRPHLNO-081231-4 | Zfish | PMID:18799547 |
| Biological Process | GO:0048923 | posterior lateral line neuromast hair cell differentiation | eya4 | IGI | ZFIN:ZDB-GENE-010718-1,ZFIN:ZDB-MRPHLNO-081231-4 | Zfish | PMID:18799547 |
| Biological Process | GO:0007605 | sensory perception of sound | Eya4 | IMP | MGI:MGI:3775095 | Mouse | PMID:18219393 |
| Biological Process | GO:0001964 | startle response | eya4 | IMP | ZFIN:ZDB-MRPHLNO-081231-4 | Zfish | PMID:18799547 |
| Biological Process | GO:0001964 | startle response | eya4 | IGI | ZFIN:ZDB-GENE-010718-1,ZFIN:ZDB-MRPHLNO-081231-4 | Zfish | PMID:18799547 |
| EXP Inferred from experiment |
| IDA Inferred from direct assay |
| IEP Inferred from expression pattern |
| IGI Inferred from genetic interaction |
| IMP Inferred from mutant phenotype |
| IPI Inferred from physical interaction |
| HTP Inferred from High Throughput Experiment |
| HDA Inferred from High Throughput Direct Assay |
| HMP Inferred from High Throughput Mutant Phenotype |
| HGI Inferred from High Throughput Genetic Interaction |
| HEP Inferred from High Throughput Expression Pattern |
Mouse Genome Database (MGD), Gene Expression Database (GXD), Mouse Models of Human Cancer database (MMHCdb) (formerly Mouse Tumor Biology (MTB)), Gene Ontology (GO) |
||
|
Citing These Resources Funding Information Warranty Disclaimer, Privacy Notice, Licensing, & Copyright Send questions and comments to User Support. |
last database update 12/30/2025 MGI 6.24 |
|
|
|
||