|
Source |
Alliance of Genome Resources |



| Category | ID | Classification term | Gene | Evidence | Inferred from | Organism | Reference |
|---|---|---|---|---|---|---|---|
| Molecular Function | GO:0035248 | alpha-1,4-N-acetylgalactosaminyltransferase activity | EXTL2 | IDA | Human | PMID:10318803 | |
| Molecular Function | GO:0035248 | alpha-1,4-N-acetylgalactosaminyltransferase activity | Extl2 | IMP | Mouse | MGI:MGI:5882911|PMID:12562774 | |
| Molecular Function | GO:0001888 | glucuronyl-galactosyl-proteoglycan 4-alpha-N-acetylglucosaminyltransferase activity | EXTL2 | IDA | Human | PMID:10318803 | |
| Molecular Function | GO:0047237 | glucuronylgalactosylproteoglycan 4-beta-N-acetylgalactosaminyltransferase activity | Extl2 | IMP | Mouse | MGI:MGI:5882911|PMID:12562774 | |
| Molecular Function | GO:0005539 | glycosaminoglycan binding | Extl2 | IMP | Mouse | MGI:MGI:5882911|PMID:12562774 | |
| Molecular Function | GO:0030145 | manganese ion binding | Extl2 | IMP | Mouse | MGI:MGI:5882911|PMID:12562774 | |
| Molecular Function | GO:0005515 | protein binding | EXTL2 | IPI | UniProtKB:P14136 | Human | PMID:32814053 |
| Molecular Function | GO:0005515 | protein binding | EXTL2 | IPI | UniProtKB:Q7Z699 | Human | PMID:32814053 |
| Molecular Function | GO:0005515 | protein binding | EXTL2 | IPI | UniProtKB:Q8WXH2 | Human | PMID:32814053 |
| Cellular Component | GO:0005829 | cytosol | EXTL2 | IDA | Human | GO_REF:0000052 | |
| Cellular Component | GO:0005783 | endoplasmic reticulum | EXTL2 | IDA | Human | PMID:10639137 | |
| Cellular Component | GO:0005654 | nucleoplasm | EXTL2 | IDA | Human | GO_REF:0000052 | |
| Biological Process | GO:0006044 | N-acetylglucosamine metabolic process | EXTL2 | IDA | Human | PMID:10318803 | |
| Biological Process | GO:0006044 | N-acetylglucosamine metabolic process | Extl2 | IMP | Mouse | MGI:MGI:5882911|PMID:12562774 | |
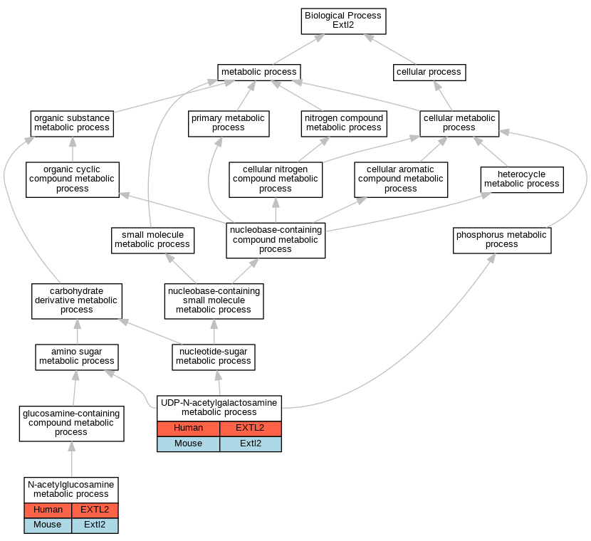
| Biological Process | GO:0019276 | UDP-N-acetylgalactosamine metabolic process | EXTL2 | IDA | Human | PMID:10318803 | |
| Biological Process | GO:0019276 | UDP-N-acetylgalactosamine metabolic process | Extl2 | IMP | Mouse | MGI:MGI:5882911|PMID:12562774 |
| EXP Inferred from experiment |
| IDA Inferred from direct assay |
| IEP Inferred from expression pattern |
| IGI Inferred from genetic interaction |
| IMP Inferred from mutant phenotype |
| IPI Inferred from physical interaction |
| HTP Inferred from High Throughput Experiment |
| HDA Inferred from High Throughput Direct Assay |
| HMP Inferred from High Throughput Mutant Phenotype |
| HGI Inferred from High Throughput Genetic Interaction |
| HEP Inferred from High Throughput Expression Pattern |
Mouse Genome Database (MGD), Gene Expression Database (GXD), Mouse Models of Human Cancer database (MMHCdb) (formerly Mouse Tumor Biology (MTB)), Gene Ontology (GO) |
||
|
Citing These Resources Funding Information Warranty Disclaimer, Privacy Notice, Licensing, & Copyright Send questions and comments to User Support. |
last database update 12/30/2025 MGI 6.24 |
|
|
|
||