|
Source |
Alliance of Genome Resources |



| Category | ID | Classification term | Gene | Evidence | Inferred from | Organism | Reference |
|---|---|---|---|---|---|---|---|
| Molecular Function | GO:0035925 | mRNA 3'-UTR AU-rich region binding | EXOSC4 | IDA | Human | PMID:16912217 | |
| Molecular Function | GO:0005515 | protein binding | EXOSC4 | IPI | UniProtKB:Q13868 | Human | PMID:11719186 |
| Molecular Function | GO:0005515 | protein binding | EXOSC4 | IPI | UniProtKB:Q13868 | Human | PMID:12419256 |
| Molecular Function | GO:0005515 | protein binding | EXOSC4 | IPI | UniProtKB:Q15024 | Human | PMID:12419256 |
| Molecular Function | GO:0005515 | protein binding | EXOSC4 | IPI | UniProtKB:Q06265 | Human | PMID:12788944 |
| Molecular Function | GO:0005515 | protein binding | EXOSC4 | IPI | UniProtKB:Q9Y3B2 | Human | PMID:12788944 |
| Molecular Function | GO:0005515 | protein binding | EXOSC4 | IPI | UniProtKB:Q01780 | Human | PMID:15231747 |
| Molecular Function | GO:0005515 | protein binding | EXOSC4 | IPI | UniProtKB:Q06265 | Human | PMID:15231747 |
| Molecular Function | GO:0005515 | protein binding | EXOSC4 | IPI | UniProtKB:Q9NQT5 | Human | PMID:15231747 |
| Molecular Function | GO:0005515 | protein binding | EXOSC4 | IPI | UniProtKB:Q9Y3B2 | Human | PMID:15231747 |
| Molecular Function | GO:0005515 | protein binding | EXOSC4 | IPI | UniProtKB:Q13868 | Human | PMID:17545563 |
| Molecular Function | GO:0005515 | protein binding | EXOSC4 | IPI | UniProtKB:Q01780 | Human | PMID:20531386 |
| Molecular Function | GO:0005515 | protein binding | EXOSC4 | IPI | UniProtKB:Q06265 | Human | PMID:20531386 |
| Molecular Function | GO:0005515 | protein binding | EXOSC4 | IPI | UniProtKB:Q13868 | Human | PMID:20531386 |
| Molecular Function | GO:0005515 | protein binding | EXOSC4 | IPI | UniProtKB:Q15024 | Human | PMID:20531386 |
| Molecular Function | GO:0005515 | protein binding | EXOSC4 | IPI | UniProtKB:Q8TF46 | Human | PMID:20531386 |
| Molecular Function | GO:0005515 | protein binding | EXOSC4 | IPI | UniProtKB:Q9NQT5 | Human | PMID:20531386 |
| Molecular Function | GO:0005515 | protein binding | EXOSC4 | IPI | UniProtKB:Q9Y3B2 | Human | PMID:20531386 |
| Molecular Function | GO:0005515 | protein binding | EXOSC4 | IPI | UniProtKB:Q9NQT5 | Human | PMID:20531389 |
| Molecular Function | GO:0005515 | protein binding | EXOSC4 | IPI | UniProtKB:Q01780 | Human | PMID:21255825 |
| Molecular Function | GO:0005515 | protein binding | EXOSC4 | IPI | UniProtKB:Q9NQT5 | Human | PMID:21255825 |
| Molecular Function | GO:0005515 | protein binding | EXOSC4 | IPI | UniProtKB:Q8IY21 | Human | PMID:21791617 |
| Molecular Function | GO:0005515 | protein binding | EXOSC4 | IPI | UniProtKB:Q01780 | Human | PMID:24981860 |
| Molecular Function | GO:0005515 | protein binding | EXOSC4 | IPI | UniProtKB:Q06265 | Human | PMID:24981860 |
| Molecular Function | GO:0005515 | protein binding | EXOSC4 | IPI | UniProtKB:Q13868 | Human | PMID:24981860 |
| Molecular Function | GO:0005515 | protein binding | EXOSC4 | IPI | UniProtKB:Q15024 | Human | PMID:24981860 |
| Molecular Function | GO:0005515 | protein binding | EXOSC4 | IPI | UniProtKB:Q9NQT5 | Human | PMID:24981860 |
| Molecular Function | GO:0005515 | protein binding | EXOSC4 | IPI | UniProtKB:Q9Y3B2 | Human | PMID:24981860 |
| Molecular Function | GO:0005515 | protein binding | EXOSC4 | IPI | UniProtKB:Q9Y3B2 | Human | PMID:25043052 |
| Molecular Function | GO:0005515 | protein binding | EXOSC4 | IPI | UniProtKB:Q15024 | Human | PMID:25416956 |
| Molecular Function | GO:0005515 | protein binding | EXOSC4 | IPI | UniProtKB:Q01780 | Human | PMID:26496610 |
| Molecular Function | GO:0005515 | protein binding | EXOSC4 | IPI | UniProtKB:Q06265 | Human | PMID:26496610 |
| Molecular Function | GO:0005515 | protein binding | EXOSC4 | IPI | UniProtKB:Q13868 | Human | PMID:26496610 |
| Molecular Function | GO:0005515 | protein binding | EXOSC4 | IPI | UniProtKB:Q15024 | Human | PMID:26496610 |
| Molecular Function | GO:0005515 | protein binding | EXOSC4 | IPI | UniProtKB:Q9NQT5 | Human | PMID:26496610 |
| Molecular Function | GO:0005515 | protein binding | EXOSC4 | IPI | UniProtKB:Q9Y3B2 | Human | PMID:26496610 |
| Molecular Function | GO:0005515 | protein binding | EXOSC4 | IPI | UniProtKB:Q15024 | Human | PMID:28514442 |
| Molecular Function | GO:0005515 | protein binding | EXOSC4 | IPI | UniProtKB:Q9NQT5 | Human | PMID:28514442 |
| Molecular Function | GO:0005515 | protein binding | EXOSC4 | IPI | UniProtKB:Q9Y3B2 | Human | PMID:28514442 |
| Molecular Function | GO:0005515 | protein binding | EXOSC4 | IPI | UniProtKB:Q06265 | Human | PMID:30021884 |
| Molecular Function | GO:0005515 | protein binding | EXOSC4 | IPI | UniProtKB:O00560 | Human | PMID:32296183 |
| Molecular Function | GO:0005515 | protein binding | EXOSC4 | IPI | UniProtKB:P56282 | Human | PMID:32296183 |
| Molecular Function | GO:0005515 | protein binding | EXOSC4 | IPI | UniProtKB:Q8TBB1 | Human | PMID:32296183 |
| Molecular Function | GO:0005515 | protein binding | Exosc4 | IPI | UniProtKB:E9PZQ1 | Mouse | PMID:21791617 |
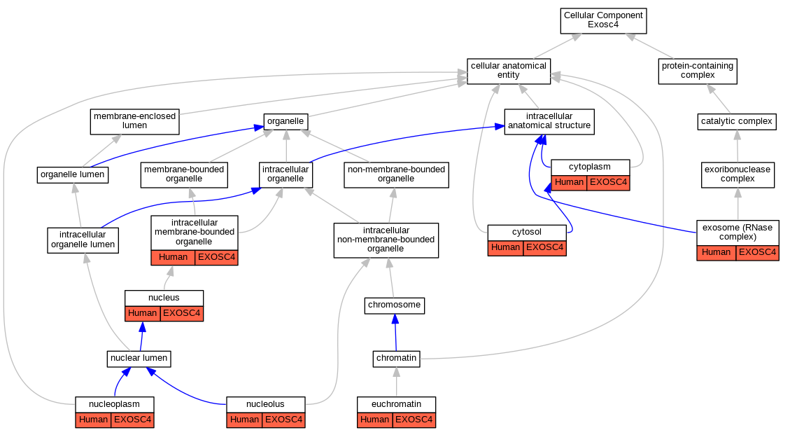
| Cellular Component | GO:0005737 | cytoplasm | EXOSC4 | IDA | Human | PMID:17545563 | |
| Cellular Component | GO:0005829 | cytosol | EXOSC4 | IDA | Human | GO_REF:0000052 | |
| Cellular Component | GO:0005829 | cytosol | EXOSC4 | IDA | Human | PMID:20531386 | |
| Cellular Component | GO:0000791 | euchromatin | EXOSC4 | IMP | Human | PMID:20699273 | |
| Cellular Component | GO:0000178 | exosome (RNase complex) | EXOSC4 | IDA | Human | PMID:20531389 | |
| Cellular Component | GO:0043231 | intracellular membrane-bounded organelle | EXOSC4 | IDA | Human | GO_REF:0000052 | |
| Cellular Component | GO:0005730 | nucleolus | EXOSC4 | IDA | Human | PMID:20531386 | |
| Cellular Component | GO:0005654 | nucleoplasm | EXOSC4 | IDA | Human | GO_REF:0000052 | |
| Cellular Component | GO:0005634 | nucleus | EXOSC4 | IDA | Human | PMID:17545563 | |
| Cellular Component | GO:0005634 | nucleus | EXOSC4 | IDA | Human | PMID:20531386 | |
| Biological Process | GO:0051607 | defense response to virus | EXOSC4 | IMP | Human | PMID:21791617 | |
| Biological Process | GO:0045006 | DNA deamination | EXOSC4 | IDA | Human | PMID:21255825 | |
| Biological Process | GO:0071044 | histone mRNA catabolic process | EXOSC4 | IMP | Human | PMID:18172165 | |
| Biological Process | GO:0000460 | maturation of 5.8S rRNA | EXOSC4 | IMP | Human | PMID:20368444 | |
| Biological Process | GO:0071028 | nuclear mRNA surveillance | EXOSC4 | IMP | Human | PMID:17545563 | |
| Biological Process | GO:0000956 | nuclear-transcribed mRNA catabolic process | EXOSC4 | IMP | Human | PMID:17545563 | |
| Biological Process | GO:0030307 | positive regulation of cell growth | EXOSC4 | IMP | Human | PMID:17545563 | |
| Biological Process | GO:0006401 | RNA catabolic process | EXOSC4 | IDA | Human | PMID:17174896 | |
| Biological Process | GO:0006401 | RNA catabolic process | EXOSC4 | IDA | Human | PMID:20531386 | |
| Biological Process | GO:0006396 | RNA processing | EXOSC4 | IDA | Human | PMID:17174896 | |
| Biological Process | GO:0006396 | RNA processing | EXOSC4 | IDA | Human | PMID:20531386 |
| EXP Inferred from experiment |
| IDA Inferred from direct assay |
| IEP Inferred from expression pattern |
| IGI Inferred from genetic interaction |
| IMP Inferred from mutant phenotype |
| IPI Inferred from physical interaction |
| HTP Inferred from High Throughput Experiment |
| HDA Inferred from High Throughput Direct Assay |
| HMP Inferred from High Throughput Mutant Phenotype |
| HGI Inferred from High Throughput Genetic Interaction |
| HEP Inferred from High Throughput Expression Pattern |
Mouse Genome Database (MGD), Gene Expression Database (GXD), Mouse Models of Human Cancer database (MMHCdb) (formerly Mouse Tumor Biology (MTB)), Gene Ontology (GO) |
||
|
Citing These Resources Funding Information Warranty Disclaimer, Privacy Notice, Licensing, & Copyright Send questions and comments to User Support. |
last database update 04/14/2026 MGI 6.24 |
|
|
|
||