|
Source |
Alliance of Genome Resources |



| Category | ID | Classification term | Gene | Evidence | Inferred from | Organism | Reference |
|---|---|---|---|---|---|---|---|
| Molecular Function | GO:0005515 | protein binding | EXOC3L1 | IPI | UniProtKB:O14964 | Human | PMID:32296183 |
| Molecular Function | GO:0005515 | protein binding | EXOC3L1 | IPI | UniProtKB:O43679 | Human | PMID:32296183 |
| Molecular Function | GO:0005515 | protein binding | EXOC3L1 | IPI | UniProtKB:P15172 | Human | PMID:32296183 |
| Molecular Function | GO:0005515 | protein binding | EXOC3L1 | IPI | UniProtKB:P40199 | Human | PMID:32296183 |
| Molecular Function | GO:0005515 | protein binding | EXOC3L1 | IPI | UniProtKB:Q7Z3Y8 | Human | PMID:32296183 |
| Molecular Function | GO:0005515 | protein binding | EXOC3L1 | IPI | UniProtKB:Q8N4G2 | Human | PMID:32296183 |
| Molecular Function | GO:0005515 | protein binding | EXOC3L1 | IPI | UniProtKB:Q9UBB9 | Human | PMID:32296183 |
| Molecular Function | GO:0005515 | protein binding | Exoc3l | IPI | UniProtKB:Q3TPX4|UniProtKB:Q96A65|UniProtKB:Q9D4H1 | Mouse | MGI:MGI:3852302|PMID:18480549 |
| Cellular Component | GO:0000145 | exocyst | Exoc3l | IDA | Mouse | MGI:MGI:3852302|PMID:18480549 | |
| Cellular Component | GO:0030141 | secretory granule | Exoc3l | IDA | Mouse | MGI:MGI:3852302|PMID:18480549 | |
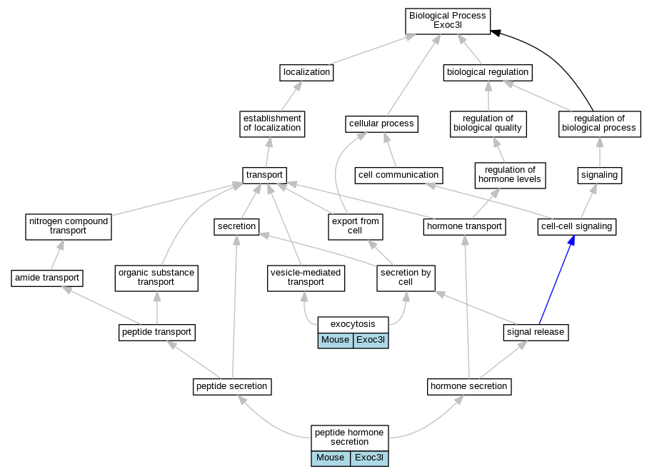
| Biological Process | GO:0006887 | exocytosis | Exoc3l | IDA | Mouse | MGI:MGI:3852302|PMID:18480549 | |
| Biological Process | GO:0030072 | peptide hormone secretion | Exoc3l | IDA | Mouse | MGI:MGI:3852302|PMID:18480549 |
| EXP Inferred from experiment |
| IDA Inferred from direct assay |
| IEP Inferred from expression pattern |
| IGI Inferred from genetic interaction |
| IMP Inferred from mutant phenotype |
| IPI Inferred from physical interaction |
| HTP Inferred from High Throughput Experiment |
| HDA Inferred from High Throughput Direct Assay |
| HMP Inferred from High Throughput Mutant Phenotype |
| HGI Inferred from High Throughput Genetic Interaction |
| HEP Inferred from High Throughput Expression Pattern |
Mouse Genome Database (MGD), Gene Expression Database (GXD), Mouse Models of Human Cancer database (MMHCdb) (formerly Mouse Tumor Biology (MTB)), Gene Ontology (GO) |
||
|
Citing These Resources Funding Information Warranty Disclaimer, Privacy Notice, Licensing, & Copyright Send questions and comments to User Support. |
last database update 09/30/2025 MGI 6.24 |
|
|
|
||