|
Source |
Alliance of Genome Resources |



| Category | ID | Classification term | Gene | Evidence | Inferred from | Organism | Reference |
|---|---|---|---|---|---|---|---|
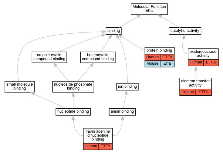
| Molecular Function | GO:0009055 | electron transfer activity | ETFA | IDA | Human | PMID:10423253 | |
| Molecular Function | GO:0009055 | electron transfer activity | ETFA | IDA | Human | PMID:25416781 | |
| Molecular Function | GO:0050660 | flavin adenine dinucleotide binding | ETFA | IDA | Human | PMID:10423253 | |
| Molecular Function | GO:0050660 | flavin adenine dinucleotide binding | ETFA | IDA | Human | PMID:9334218 | |
| Molecular Function | GO:0016491 | oxidoreductase activity | ETFA | IDA | Human | PMID:10423253 | |
| Molecular Function | GO:0016491 | oxidoreductase activity | ETFA | IDA | Human | PMID:9334218 | |
| Molecular Function | GO:0005515 | protein binding | ETFA | IPI | UniProtKB:Q8IWL3 | Human | PMID:24606901 |
| Molecular Function | GO:0005515 | protein binding | ETFA | IPI | UniProtKB:P38117 | Human | PMID:27499296 |
| Molecular Function | GO:0005515 | protein binding | ETFA | IPI | UniProtKB:Q6IPR1 | Human | PMID:27499296 |
| Molecular Function | GO:0005515 | protein binding | ETFA | IPI | UniProtKB:Q8IWL3 | Human | PMID:28380382 |
| Molecular Function | GO:0005515 | protein binding | Etfa | IPI | PR:Q9ER97 | Mouse | PMID:22079573 |
| Molecular Function | GO:0005515 | protein binding | Etfa | IPI | UniProtKB:Q69ZR9 | Mouse | PMID:31112734 |
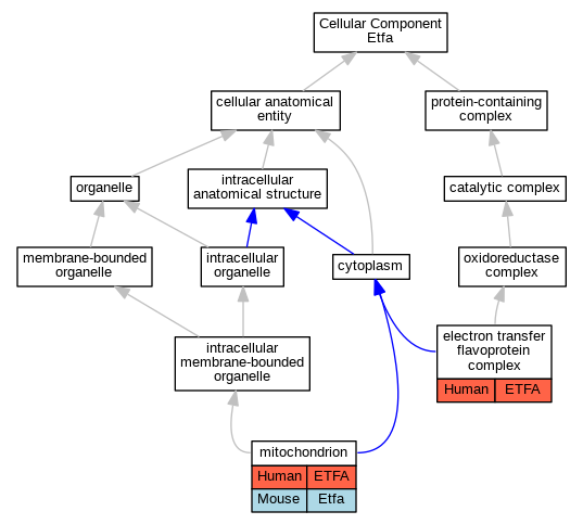
| Cellular Component | GO:0045251 | electron transfer flavoprotein complex | ETFA | IPI | Human | PMID:8962055 | |
| Cellular Component | GO:0005739 | mitochondrion | ETFA | IDA | Human | GO_REF:0000052 | |
| Cellular Component | GO:0005739 | mitochondrion | ETFA | HDA | Human | PMID:20833797 | |
| Cellular Component | GO:0005739 | mitochondrion | Etfa | HDA | Mouse | PMID:14651853 | |
| Cellular Component | GO:0005739 | mitochondrion | Etfa | HDA | Mouse | PMID:18614015 | |
| Biological Process | GO:0009063 | amino acid catabolic process | ETFA | IDA | Human | PMID:25416781 | |
| Biological Process | GO:0009887 | animal organ morphogenesis | etfa | IMP | ZFIN:ZDB-GENO-131002-5 | Zfish | PMID:23785301 |
| Biological Process | GO:0033539 | fatty acid beta-oxidation using acyl-CoA dehydrogenase | ETFA | IDA | Human | PMID:25416781 | |
| Biological Process | GO:0070584 | mitochondrion morphogenesis | etfa | IMP | ZFIN:ZDB-GENO-131002-5 | Zfish | PMID:23785301 |
| Biological Process | GO:0031998 | regulation of fatty acid beta-oxidation | etfa | IMP | ZFIN:ZDB-GENO-131002-5 | Zfish | PMID:23785301 |
| Biological Process | GO:0022904 | respiratory electron transport chain | ETFA | IDA | Human | PMID:25416781 |
| EXP Inferred from experiment |
| IDA Inferred from direct assay |
| IEP Inferred from expression pattern |
| IGI Inferred from genetic interaction |
| IMP Inferred from mutant phenotype |
| IPI Inferred from physical interaction |
| HTP Inferred from High Throughput Experiment |
| HDA Inferred from High Throughput Direct Assay |
| HMP Inferred from High Throughput Mutant Phenotype |
| HGI Inferred from High Throughput Genetic Interaction |
| HEP Inferred from High Throughput Expression Pattern |
Mouse Genome Database (MGD), Gene Expression Database (GXD), Mouse Models of Human Cancer database (MMHCdb) (formerly Mouse Tumor Biology (MTB)), Gene Ontology (GO) |
||
|
Citing These Resources Funding Information Warranty Disclaimer, Privacy Notice, Licensing, & Copyright Send questions and comments to User Support. |
last database update 09/30/2025 MGI 6.24 |
|
|
|
||