|
Source |
Alliance of Genome Resources |



| Category | ID | Classification term | Gene | Evidence | Inferred from | Organism | Reference |
|---|---|---|---|---|---|---|---|
| Molecular Function | GO:0051015 | actin filament binding | Ermn | IDA | Mouse | PMID:16421295 | |
| Molecular Function | GO:0005515 | protein binding | ERMN | IPI | UniProtKB:Q8WWV3 | Human | PMID:32296183 |
| Cellular Component | GO:0005938 | cell cortex | ERMN | IDA | Human | PMID:20934411 | |
| Cellular Component | GO:0005737 | cytoplasm | ERMN | IDA | Human | PMID:20934411 | |
| Cellular Component | GO:0070062 | extracellular exosome | ERMN | HDA | Human | PMID:19056867 | |
| Cellular Component | GO:0030175 | filopodium | Ermn | IDA | Mouse | PMID:16421295 | |
| Cellular Component | GO:0097386 | glial cell projection | Ermn | IDA | Mouse | PMID:16421295 | |
| Cellular Component | GO:0033269 | internode region of axon | ERMN | IDA | Human | PMID:20934411 | |
| Cellular Component | GO:0033269 | internode region of axon | Ermn | IDA | Mouse | PMID:16421295 | |
| Cellular Component | GO:0043209 | myelin sheath | Ermn | IDA | Mouse | PMID:16421295 | |
| Cellular Component | GO:0043025 | neuronal cell body | Ermn | IDA | Mouse | PMID:16421295 | |
| Cellular Component | GO:0033270 | paranode region of axon | ERMN | IDA | Human | PMID:20934411 | |
| Cellular Component | GO:0033270 | paranode region of axon | Ermn | IDA | Mouse | PMID:16421295 | |
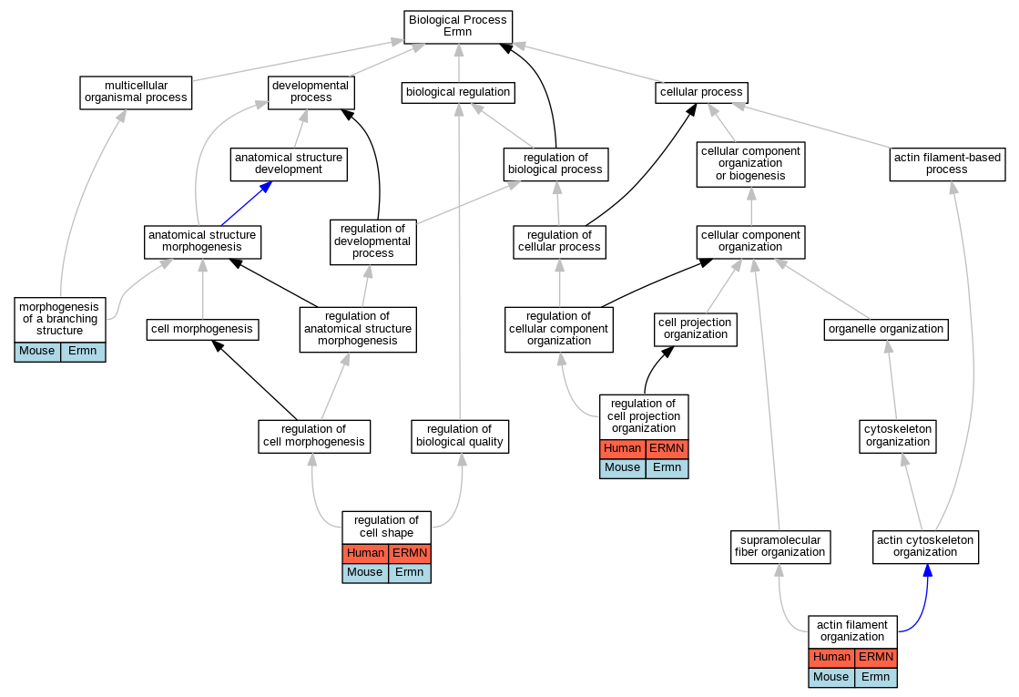
| Biological Process | GO:0007015 | actin filament organization | ERMN | IDA | Human | PMID:20934411 | |
| Biological Process | GO:0007015 | actin filament organization | Ermn | IDA | Mouse | PMID:16421295 | |
| Biological Process | GO:0001763 | morphogenesis of a branching structure | Ermn | IDA | Mouse | PMID:16421295 | |
| Biological Process | GO:0031344 | regulation of cell projection organization | ERMN | IDA | Human | PMID:20934411 | |
| Biological Process | GO:0031344 | regulation of cell projection organization | Ermn | IDA | Mouse | PMID:16421295 | |
| Biological Process | GO:0008360 | regulation of cell shape | ERMN | IDA | Human | PMID:20934411 | |
| Biological Process | GO:0008360 | regulation of cell shape | Ermn | IDA | Mouse | PMID:16421295 |
| EXP Inferred from experiment |
| IDA Inferred from direct assay |
| IEP Inferred from expression pattern |
| IGI Inferred from genetic interaction |
| IMP Inferred from mutant phenotype |
| IPI Inferred from physical interaction |
| HTP Inferred from High Throughput Experiment |
| HDA Inferred from High Throughput Direct Assay |
| HMP Inferred from High Throughput Mutant Phenotype |
| HGI Inferred from High Throughput Genetic Interaction |
| HEP Inferred from High Throughput Expression Pattern |
Mouse Genome Database (MGD), Gene Expression Database (GXD), Mouse Models of Human Cancer database (MMHCdb) (formerly Mouse Tumor Biology (MTB)), Gene Ontology (GO) |
||
|
Citing These Resources Funding Information Warranty Disclaimer, Privacy Notice, Licensing, & Copyright Send questions and comments to User Support. |
last database update 12/30/2025 MGI 6.24 |
|
|
|
||