|
Source |
Alliance of Genome Resources |



| Category | ID | Classification term | Gene | Evidence | Inferred from | Organism | Reference |
|---|---|---|---|---|---|---|---|
| Molecular Function | GO:0046875 | ephrin receptor binding | EFNB3 | IPI | UniProtKB:P29320 | Human | PMID:11519828 |
| Molecular Function | GO:0046875 | ephrin receptor binding | EFNB3 | IDA | Human | PMID:8808709 | |
| Molecular Function | GO:0005515 | protein binding | EFNB3 | IPI | UniProtKB:P54764 | Human | PMID:23812375 |
| Molecular Function | GO:0005515 | protein binding | EFNB3 | IPI | UniProtKB:P54764 | Human | PMID:28514442 |
| Molecular Function | GO:0005515 | protein binding | Efnb3 | IPI | UniProtKB:Q4VCP5 | Mouse | MGI:MGI:6093124|PMID:18632560 |
| Cellular Component | GO:0098978 | glutamatergic synapse | Efnb3 | IDA | Mouse | PMID:16571754 | |
| Cellular Component | GO:0098978 | glutamatergic synapse | Efnb3 | IMP | Mouse | PMID:16571754 | |
| Cellular Component | GO:0098978 | glutamatergic synapse | Efnb3 | IDA | Rat | PMID:26479588|RGD:13702249 | |
| Cellular Component | GO:0098686 | hippocampal mossy fiber to CA3 synapse | Efnb3 | IDA | Mouse | PMID:16571754 | |
| Cellular Component | GO:0098686 | hippocampal mossy fiber to CA3 synapse | Efnb3 | IMP | Mouse | PMID:16571754 | |
| Cellular Component | GO:0005886 | plasma membrane | EFNB3 | IDA | Human | PMID:17251577 | |
| Cellular Component | GO:0098839 | postsynaptic density membrane | Efnb3 | IDA | Rat | PMID:26479588|RGD:13702249 | |
| Cellular Component | GO:0042734 | presynaptic membrane | Efnb3 | IDA | Mouse | PMID:16571754 | |
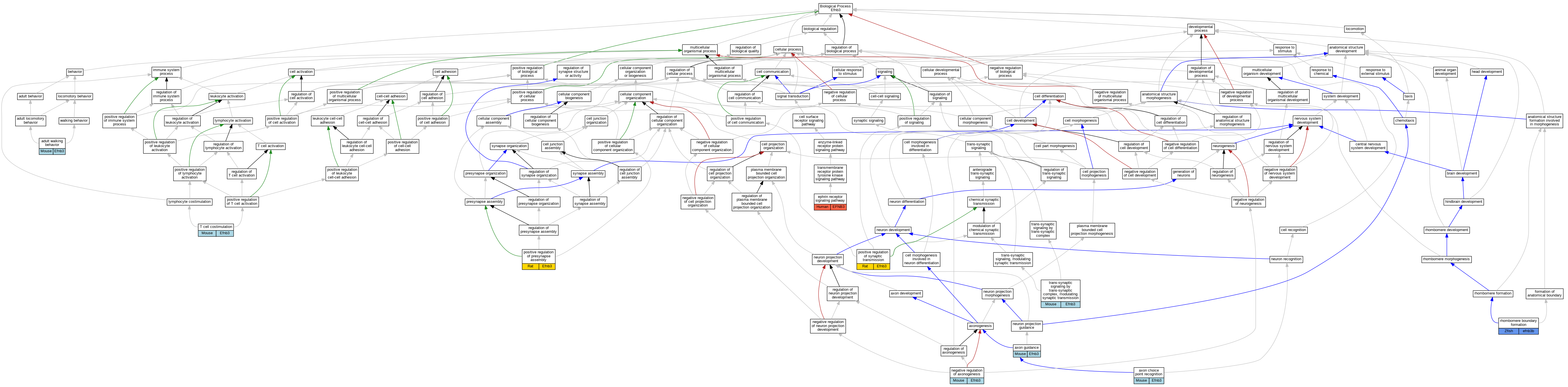
| Biological Process | GO:0007628 | adult walking behavior | Efnb3 | IMP | MGI:MGI:3026700 | Mouse | PMID:11182083 |
| Biological Process | GO:0007628 | adult walking behavior | Efnb3 | IMP | MGI:MGI:2388046 | Mouse | PMID:12649481 |
| Biological Process | GO:0016198 | axon choice point recognition | Efnb3 | IMP | MGI:MGI:3026700 | Mouse | PMID:11182083 |
| Biological Process | GO:0007411 | axon guidance | Efnb3 | IMP | MGI:MGI:2388046 | Mouse | PMID:12649481 |
| Biological Process | GO:0007411 | axon guidance | Efnb3 | IMP | Mouse | PMID:11731465 | |
| Biological Process | GO:0048013 | ephrin receptor signaling pathway | EFNB3 | IDA | Human | PMID:8808709 | |
| Biological Process | GO:0050771 | negative regulation of axonogenesis | Efnb3 | IDA | Mouse | MGI:MGI:5905553|PMID:12383247 | |
| Biological Process | GO:1905608 | positive regulation of presynapse assembly | Efnb3 | IMP | Rat | PMID:17626212|RGD:152995392 | |
| Biological Process | GO:0050806 | positive regulation of synaptic transmission | Efnb3 | IMP | Rat | PMID:17626212|RGD:152995392 | |
| Biological Process | GO:0021654 | rhombomere boundary formation | efnb3b | IMP | ZFIN:ZDB-MRPHLNO-120814-4 | Zfish | PMID:22764046 |
| Biological Process | GO:0031295 | T cell costimulation | Efnb3 | IDA | Mouse | PMID:15599401 | |
| Biological Process | GO:0099557 | trans-synaptic signaling by trans-synaptic complex, modulating synaptic transmission | Efnb3 | IMP | Mouse | PMID:16571754 | |
| Biological Process | GO:0099557 | trans-synaptic signaling by trans-synaptic complex, modulating synaptic transmission | Efnb3 | IDA | Mouse | PMID:16571754 |
| EXP Inferred from experiment |
| IDA Inferred from direct assay |
| IEP Inferred from expression pattern |
| IGI Inferred from genetic interaction |
| IMP Inferred from mutant phenotype |
| IPI Inferred from physical interaction |
| HTP Inferred from High Throughput Experiment |
| HDA Inferred from High Throughput Direct Assay |
| HMP Inferred from High Throughput Mutant Phenotype |
| HGI Inferred from High Throughput Genetic Interaction |
| HEP Inferred from High Throughput Expression Pattern |
Mouse Genome Database (MGD), Gene Expression Database (GXD), Mouse Models of Human Cancer database (MMHCdb) (formerly Mouse Tumor Biology (MTB)), Gene Ontology (GO) |
||
|
Citing These Resources Funding Information Warranty Disclaimer, Privacy Notice, Licensing, & Copyright Send questions and comments to User Support. |
last database update 04/14/2026 MGI 6.24 |
|
|
|
||