|
Source |
Alliance of Genome Resources |



| Category | ID | Classification term | Gene | Evidence | Inferred from | Organism | Reference |
|---|---|---|---|---|---|---|---|
| Molecular Function | GO:0046875 | ephrin receptor binding | EFNB2 | IPI | UniProtKB:P54760 | Human | PMID:16867992 |
| Molecular Function | GO:0005515 | protein binding | EFNB2 | IPI | UniProtKB:O43639 | Human | PMID:12606549 |
| Molecular Function | GO:0005515 | protein binding | EFNB2 | IPI | UniProtKB:O43639 | Human | PMID:15764601 |
| Molecular Function | GO:0005515 | protein binding | EFNB2 | IPI | UniProtKB:O89343 | Human | PMID:18488039 |
| Molecular Function | GO:0005515 | protein binding | EFNB2 | IPI | UniProtKB:Q9IH62 | Human | PMID:18488039 |
| Molecular Function | GO:0005515 | protein binding | EFNB2 | IPI | UniProtKB:P54764 | Human | PMID:19836338 |
| Molecular Function | GO:0005515 | protein binding | EFNB2 | IPI | UniProtKB:P54760 | Human | PMID:26481148 |
| Molecular Function | GO:0005515 | protein binding | EFNB2 | IPI | UniProtKB:P54760 | Human | PMID:28514442 |
| Molecular Function | GO:0005515 | protein binding | EFNB2 | IPI | UniProtKB:Q9IH62 | Human | PMID:28904190 |
| Molecular Function | GO:0005515 | protein binding | EFNB2 | IPI | UniProtKB:Q86W74-2 | Human | PMID:32296183 |
| Molecular Function | GO:0005515 | protein binding | EFNB2 | IPI | UniProtKB:P54760 | Human | PMID:35384245 |
| Molecular Function | GO:0005515 | protein binding | Efnb2 | IPI | UniProtKB:Q03137 | Mouse | MGI:MGI:3810017|PMID:18555774 |
| Molecular Function | GO:0005515 | protein binding | Efnb2 | IPI | UniProtKB:P12931 | Mouse | MGI:MGI:3619856|PMID:16511561 |
| Molecular Function | GO:0005515 | protein binding | Efnb2 | IPI | UniProtKB:O88797 | Mouse | MGI:MGI:5476876|PMID:23354168 |
| Molecular Function | GO:0005102 | signaling receptor binding | Efnb2 | IPI | PR:P54763 | Mouse | PMID:11780069 |
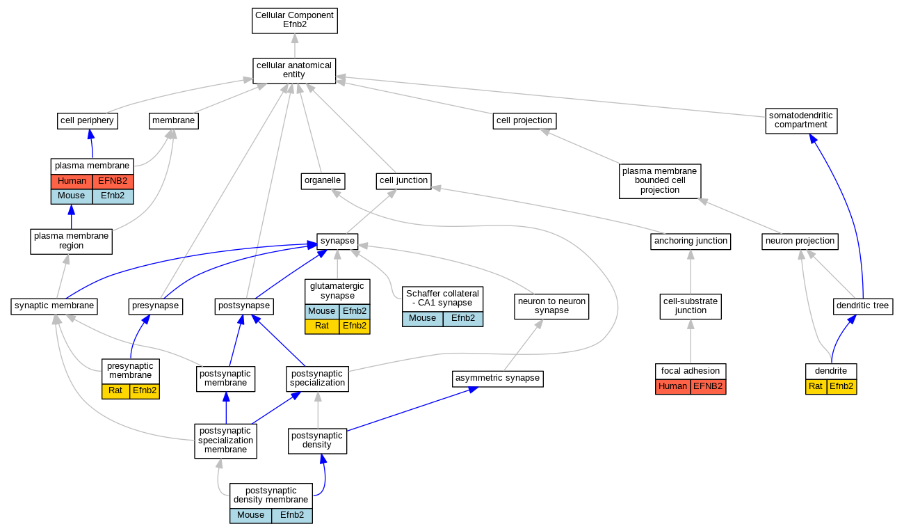
| Cellular Component | GO:0030425 | dendrite | Efnb2 | IDA | Rat | PMID:17626212|RGD:152995392 | |
| Cellular Component | GO:0005925 | focal adhesion | EFNB2 | HDA | Human | PMID:21423176 | |
| Cellular Component | GO:0098978 | glutamatergic synapse | Efnb2 | IDA | Mouse | PMID:11754836 | |
| Cellular Component | GO:0098978 | glutamatergic synapse | Efnb2 | IMP | Mouse | PMID:11754836 | |
| Cellular Component | GO:0098978 | glutamatergic synapse | Efnb2 | IDA | Mouse | PMID:19160501 | |
| Cellular Component | GO:0098978 | glutamatergic synapse | Efnb2 | IMP | Mouse | PMID:19160501 | |
| Cellular Component | GO:0098978 | glutamatergic synapse | Efnb2 | IPI | Mouse | PMID:19160501 | |
| Cellular Component | GO:0098978 | glutamatergic synapse | Efnb2 | IEP | Mouse | PMID:19160501 | |
| Cellular Component | GO:0098978 | glutamatergic synapse | Efnb2 | IDA | Mouse | PMID:14699416 | |
| Cellular Component | GO:0098978 | glutamatergic synapse | Efnb2 | IDA | Rat | PMID:19915143|RGD:13702172 | |
| Cellular Component | GO:0098978 | glutamatergic synapse | Efnb2 | IMP | Rat | PMID:19915143|RGD:13702172 | |
| Cellular Component | GO:0005886 | plasma membrane | EFNB2 | IDA | Human | PMID:17251577 | |
| Cellular Component | GO:0005886 | plasma membrane | EFNB2 | IDA | Human | PMID:28931592 | |
| Cellular Component | GO:0005886 | plasma membrane | Efnb2 | IDA | Mouse | PMID:15223334 | |
| Cellular Component | GO:0098839 | postsynaptic density membrane | Efnb2 | IDA | Mouse | PMID:14699416 | |
| Cellular Component | GO:0042734 | presynaptic membrane | Efnb2 | IDA | Rat | PMID:19915143|RGD:13702172 | |
| Cellular Component | GO:0098685 | Schaffer collateral - CA1 synapse | Efnb2 | IDA | Mouse | PMID:11754836 | |
| Cellular Component | GO:0098685 | Schaffer collateral - CA1 synapse | Efnb2 | IMP | Mouse | PMID:11754836 | |
| Biological Process | GO:0034332 | adherens junction organization | Efnb2 | IDA | Mouse | MGI:MGI:6316556|PMID:30639848 | |
| Biological Process | GO:0035475 | angioblast cell migration involved in selective angioblast sprouting | efnb2a | IMP | ZFIN:ZDB-MRPHLNO-050523-1 | Zfish | PMID:19815777 |
| Biological Process | GO:0009887 | animal organ morphogenesis | Efnb2 | IMP | MGI:MGI:3051214 | Mouse | PMID:15223334 |
| Biological Process | GO:0009887 | animal organ morphogenesis | Efnb2 | IMP | MGI:MGI:3051215 | Mouse | PMID:15223334 |
| Biological Process | GO:0009952 | anterior/posterior pattern specification | efnb2a | IGI | ZFIN:ZDB-MRPHLNO-050522-1,ZFIN:ZDB-MRPHLNO-050523-1 | Zfish | PMID:15797022 |
| Biological Process | GO:0007412 | axon target recognition | efnb2a | IDA | Zfish | PMID:17507550 | |
| Biological Process | GO:0007412 | axon target recognition | efnb2a | IMP | Zfish | PMID:17507550 | |
| Biological Process | GO:0001568 | blood vessel development | efnb2b | IGI | ZFIN:ZDB-GENE-990415-67 | Zfish | PMID:25834021 |
| Biological Process | GO:0001568 | blood vessel development | efnb2a | IGI | ZFIN:ZDB-GENE-010618-1 | Zfish | PMID:25834021 |
| Biological Process | GO:0001568 | blood vessel development | efnb2a | IGI | ZFIN:ZDB-GENE-040109-4 | Zfish | PMID:25834021 |
| Biological Process | GO:0048514 | blood vessel morphogenesis | Efnb2 | IMP | MGI:MGI:3051215 | Mouse | PMID:19571816 |
| Biological Process | GO:0048514 | blood vessel morphogenesis | Efnb2 | IMP | MGI:MGI:3051214 | Mouse | PMID:19571816 |
| Biological Process | GO:0007155 | cell adhesion | EFNB2 | IDA | Human | PMID:12734395 | |
| Biological Process | GO:0002042 | cell migration involved in sprouting angiogenesis | EFNB2 | IDA | Human | PMID:12734395 | |
| Biological Process | GO:0071222 | cellular response to lipopolysaccharide | Efnb2 | IEP | Rat | PMID:33794069|RGD:127285659 | |
| Biological Process | GO:0048013 | ephrin receptor signaling pathway | EFNB2 | IDA | Human | PMID:12734395 | |
| Biological Process | GO:0043616 | keratinocyte proliferation | Efnb2 | IMP | MGI:MGI:2176538,MGI:MGI:4430073 | Mouse | PMID:19571816 |
| Biological Process | GO:0070121 | Kupffer's vesicle development | efnb2b | IMP | ZFIN:ZDB-MRPHLNO-161004-5 | Zfish | PMID:27287807 |
| Biological Process | GO:0001945 | lymph vessel development | Efnb2 | IMP | MGI:MGI:3573787 | Mouse | PMID:15687262 |
| Biological Process | GO:0010839 | negative regulation of keratinocyte proliferation | Efnb2 | IMP | MGI:MGI:2176538,MGI:MGI:4430073 | Mouse | PMID:19571816 |
| Biological Process | GO:0010977 | negative regulation of neuron projection development | EFNB2 | IDA | Human | PMID:10066262 | |
| Biological Process | GO:0072178 | nephric duct morphogenesis | Efnb2 | IMP | MGI:MGI:3026687 | Mouse | PMID:25139858 |
| Biological Process | GO:0003404 | optic vesicle morphogenesis | efnb2a | IMP | ZFIN:ZDB-GENO-100510-15 | Zfish | PMID:24026122 |
| Biological Process | GO:0003404 | optic vesicle morphogenesis | efnb2a | IGI | ZFIN:ZDB-MRPHLNO-050523-1,ZFIN:ZDB-MRPHLNO-131219-1 | Zfish | PMID:24026122 |
| Biological Process | GO:0003404 | optic vesicle morphogenesis | efnb2a | IGI | ZFIN:ZDB-MRPHLNO-050522-1,ZFIN:ZDB-MRPHLNO-050523-1,ZFIN:ZDB-MRPHLNO-131219-1 | Zfish | PMID:24026122 |
| Biological Process | GO:1903849 | positive regulation of aorta morphogenesis | Efnb2 | IMP | MGI:MGI:2176476 | Mouse | PMID:18952909 |
| Biological Process | GO:1903849 | positive regulation of aorta morphogenesis | Efnb2 | IMP | MGI:MGI:3526818 | Mouse | PMID:18952909 |
| Biological Process | GO:2000727 | positive regulation of cardiac muscle cell differentiation | Efnb2 | IMP | Mouse | MGI:MGI:3701380|PMID:17336907 | |
| Biological Process | GO:0008284 | positive regulation of cell population proliferation | EFNB2 | IMP | Human | PMID:26268439 | |
| Biological Process | GO:1901216 | positive regulation of neuron death | EFNB2 | IDA | Human | PMID:10066262 | |
| Biological Process | GO:0099054 | presynapse assembly | Efnb2 | IDA | Rat | PMID:19915143|RGD:13702172 | |
| Biological Process | GO:0099054 | presynapse assembly | Efnb2 | IMP | Rat | PMID:19915143|RGD:13702172 | |
| Biological Process | GO:0050920 | regulation of chemotaxis | EFNB2 | IDA | Human | PMID:12734395 | |
| Biological Process | GO:0099072 | regulation of postsynaptic membrane neurotransmitter receptor levels | Efnb2 | IDA | Mouse | PMID:11754836 | |
| Biological Process | GO:0099072 | regulation of postsynaptic membrane neurotransmitter receptor levels | Efnb2 | IMP | Mouse | PMID:11754836 | |
| Biological Process | GO:0099149 | regulation of postsynaptic neurotransmitter receptor internalization | Efnb2 | IMP | Mouse | PMID:19160501 | |
| Biological Process | GO:0099149 | regulation of postsynaptic neurotransmitter receptor internalization | Efnb2 | IDA | Mouse | PMID:19160501 | |
| Biological Process | GO:0099149 | regulation of postsynaptic neurotransmitter receptor internalization | Efnb2 | IPI | Mouse | PMID:19160501 | |
| Biological Process | GO:0099149 | regulation of postsynaptic neurotransmitter receptor internalization | Efnb2 | IEP | Mouse | PMID:19160501 | |
| Biological Process | GO:0021654 | rhombomere boundary formation | efnb2a | IGI | ZFIN:ZDB-MRPHLNO-050522-1,ZFIN:ZDB-MRPHLNO-050712-3 | Zfish | PMID:19135438 |
| Biological Process | GO:0021654 | rhombomere boundary formation | efnb2a | IGI | ZFIN:ZDB-MRPHLNO-050522-1,ZFIN:ZDB-MRPHLNO-050523-1 | Zfish | PMID:15797022 |
| Biological Process | GO:0001756 | somitogenesis | efnb2a | IGI | ZFIN:ZDB-GENO-100512-3,ZFIN:ZDB-MRPHLNO-050712-3 | Zfish | PMID:23192979 |
| Biological Process | GO:0001756 | somitogenesis | efnb2a | IGI | ZFIN:ZDB-GENO-050713-2 | Zfish | PMID:15809040 |
| Biological Process | GO:0001756 | somitogenesis | efnb2a | IGI | ZFIN:ZDB-GENO-100512-2,ZFIN:ZDB-MRPHLNO-050712-3 | Zfish | PMID:23192979 |
| Biological Process | GO:0001756 | somitogenesis | efnb2a | IMP | ZFIN:ZDB-MRPHLNO-050712-3 | Zfish | PMID:15809040 |
| Biological Process | GO:0008039 | synaptic target recognition | efnb2a | IEP | Zfish | PMID:15007827 | |
| Biological Process | GO:0031295 | T cell costimulation | Efnb2 | IDA | Mouse | PMID:15599401 | |
| Biological Process | GO:0048845 | venous blood vessel morphogenesis | Efnb2 | IMP | MGI:MGI:3526818 | Mouse | PMID:18952909 |
| Biological Process | GO:0048845 | venous blood vessel morphogenesis | Efnb2 | IMP | MGI:MGI:2176476 | Mouse | PMID:18952909 |
| EXP Inferred from experiment |
| IDA Inferred from direct assay |
| IEP Inferred from expression pattern |
| IGI Inferred from genetic interaction |
| IMP Inferred from mutant phenotype |
| IPI Inferred from physical interaction |
| HTP Inferred from High Throughput Experiment |
| HDA Inferred from High Throughput Direct Assay |
| HMP Inferred from High Throughput Mutant Phenotype |
| HGI Inferred from High Throughput Genetic Interaction |
| HEP Inferred from High Throughput Expression Pattern |
Mouse Genome Database (MGD), Gene Expression Database (GXD), Mouse Models of Human Cancer database (MMHCdb) (formerly Mouse Tumor Biology (MTB)), Gene Ontology (GO) |
||
|
Citing These Resources Funding Information Warranty Disclaimer, Privacy Notice, Licensing, & Copyright Send questions and comments to User Support. |
last database update 04/07/2026 MGI 6.24 |
|
|
|
||