|
Source |
Alliance of Genome Resources |



| Category | ID | Classification term | Gene | Evidence | Inferred from | Organism | Reference |
|---|---|---|---|---|---|---|---|
| Molecular Function | GO:0004571 | mannosyl-oligosaccharide 1,2-alpha-mannosidase activity | EDEM3 | IMP | Human | PMID:25092655 | |
| Molecular Function | GO:0004571 | mannosyl-oligosaccharide 1,2-alpha-mannosidase activity | Edem3 | IDA | Mouse | PMID:16431915 | |
| Cellular Component | GO:0005788 | endoplasmic reticulum lumen | Edem3 | IDA | Mouse | PMID:16431915 | |
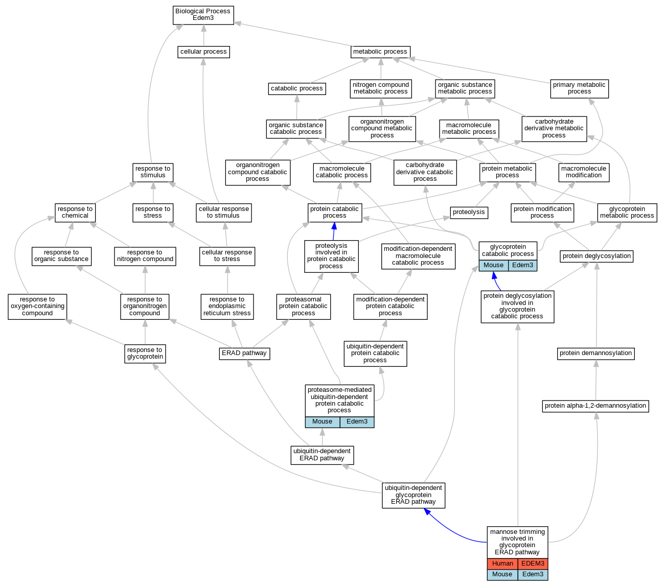
| Biological Process | GO:0006516 | glycoprotein catabolic process | Edem3 | IDA | Mouse | PMID:16431915 | |
| Biological Process | GO:1904382 | mannose trimming involved in glycoprotein ERAD pathway | EDEM3 | IMP | Human | PMID:25092655 | |
| Biological Process | GO:1904382 | mannose trimming involved in glycoprotein ERAD pathway | Edem3 | IDA | Mouse | MGI:MGI:3654428|PMID:16431915 | |
| Biological Process | GO:0043161 | proteasome-mediated ubiquitin-dependent protein catabolic process | Edem3 | IDA | Mouse | PMID:16431915 |
| EXP Inferred from experiment |
| IDA Inferred from direct assay |
| IEP Inferred from expression pattern |
| IGI Inferred from genetic interaction |
| IMP Inferred from mutant phenotype |
| IPI Inferred from physical interaction |
| HTP Inferred from High Throughput Experiment |
| HDA Inferred from High Throughput Direct Assay |
| HMP Inferred from High Throughput Mutant Phenotype |
| HGI Inferred from High Throughput Genetic Interaction |
| HEP Inferred from High Throughput Expression Pattern |
Mouse Genome Database (MGD), Gene Expression Database (GXD), Mouse Models of Human Cancer database (MMHCdb) (formerly Mouse Tumor Biology (MTB)), Gene Ontology (GO) |
||
|
Citing These Resources Funding Information Warranty Disclaimer, Privacy Notice, Licensing, & Copyright Send questions and comments to User Support. |
last database update 09/30/2025 MGI 6.24 |
|
|
|
||