|
Source |
Alliance of Genome Resources |



| Category | ID | Classification term | Gene | Evidence | Inferred from | Organism | Reference |
|---|---|---|---|---|---|---|---|
| Molecular Function | GO:0005515 | protein binding | DPH3 | IPI | UniProtKB:Q9UGK8 | Human | PMID:14980502 |
| Molecular Function | GO:0005515 | protein binding | DPH3 | IPI | UniProtKB:Q8WWB5 | Human | PMID:25416956 |
| Molecular Function | GO:0005515 | protein binding | DPH3 | IPI | UniProtKB:Q9UGK8 | Human | PMID:28514442 |
| Molecular Function | GO:0005515 | protein binding | DPH3 | IPI | UniProtKB:Q6FHY5 | Human | PMID:32296183 |
| Molecular Function | GO:0005515 | protein binding | DPH3 | IPI | UniProtKB:Q7Z4V0 | Human | PMID:32296183 |
| Molecular Function | GO:0005515 | protein binding | DPH3 | IPI | UniProtKB:Q8WWB5 | Human | PMID:32296183 |
| Molecular Function | GO:0005515 | protein binding | DPH3 | IPI | UniProtKB:Q9UGK8 | Human | PMID:32296183 |
| Cellular Component | GO:0005737 | cytoplasm | DPH3 | IDA | Human | PMID:14980502 | |
| Cellular Component | GO:0005829 | cytosol | DPH3 | IDA | Human | GO_REF:0000052 | |
| Cellular Component | GO:0005654 | nucleoplasm | DPH3 | IDA | Human | GO_REF:0000052 | |
| Cellular Component | GO:0005634 | nucleus | DPH3 | IDA | Human | PMID:14980502 | |
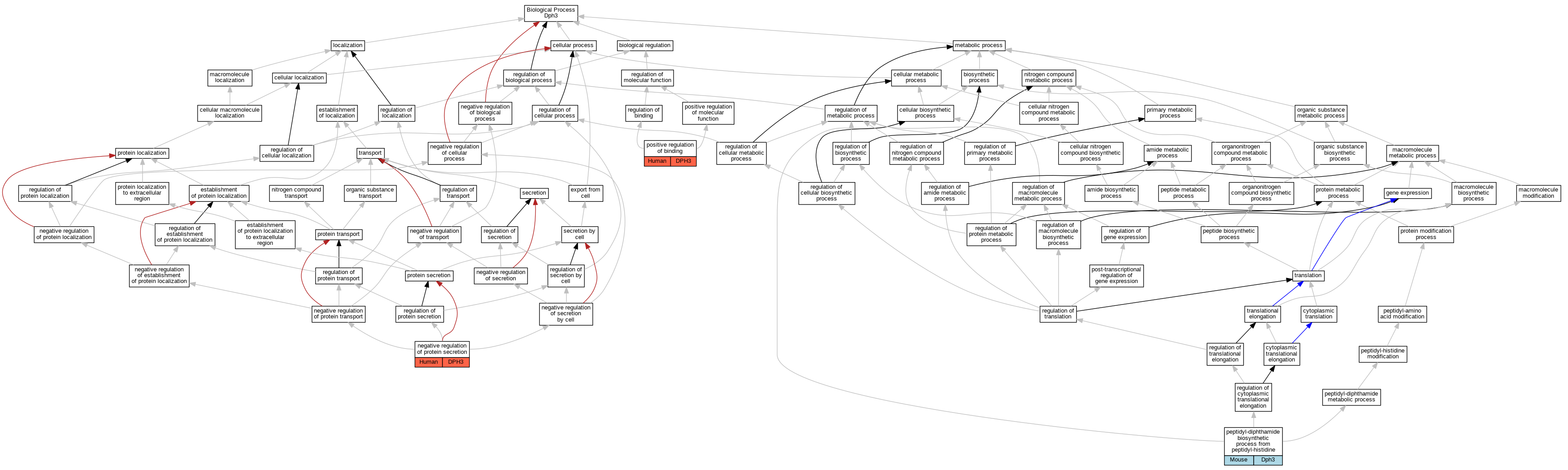
| Biological Process | GO:0050709 | negative regulation of protein secretion | DPH3 | IDA | Human | PMID:14980502 | |
| Biological Process | GO:0017183 | peptidyl-diphthamide biosynthetic process from peptidyl-histidine | Dph3 | IMP | Mouse | MGI:MGI:3625663|PMID:16648478 | |
| Biological Process | GO:0051099 | positive regulation of binding | DPH3 | IDA | Human | PMID:14980502 |
| EXP Inferred from experiment |
| IDA Inferred from direct assay |
| IEP Inferred from expression pattern |
| IGI Inferred from genetic interaction |
| IMP Inferred from mutant phenotype |
| IPI Inferred from physical interaction |
| HTP Inferred from High Throughput Experiment |
| HDA Inferred from High Throughput Direct Assay |
| HMP Inferred from High Throughput Mutant Phenotype |
| HGI Inferred from High Throughput Genetic Interaction |
| HEP Inferred from High Throughput Expression Pattern |
Mouse Genome Database (MGD), Gene Expression Database (GXD), Mouse Models of Human Cancer database (MMHCdb) (formerly Mouse Tumor Biology (MTB)), Gene Ontology (GO) |
||
|
Citing These Resources Funding Information Warranty Disclaimer, Privacy Notice, Licensing, & Copyright Send questions and comments to User Support. |
last database update 10/07/2025 MGI 6.24 |
|
|
|
||