|
Source |
Alliance of Genome Resources |



| Category | ID | Classification term | Gene | Evidence | Inferred from | Organism | Reference |
|---|---|---|---|---|---|---|---|
| Molecular Function | GO:0005515 | protein binding | DOK3 | IPI | UniProtKB:Q07883 | Human | PMID:17290227 |
| Molecular Function | GO:0005515 | protein binding | DOK3 | IPI | UniProtKB:Q13077 | Human | PMID:25416956 |
| Molecular Function | GO:0005515 | protein binding | DOK3 | IPI | UniProtKB:Q93062 | Human | PMID:25416956 |
| Molecular Function | GO:0005515 | protein binding | DOK3 | IPI | UniProtKB:Q13077 | Human | PMID:31515488 |
| Molecular Function | GO:0005515 | protein binding | Dok3 | IPI | UniProtKB:P03332 | Mouse | MGI:MGI:5508251|PMID:16628219 |
| Molecular Function | GO:0005515 | protein binding | Dok3 | IPI | PR:P00520 | Mouse | PMID:10567556 |
| Cellular Component | GO:0005737 | cytoplasm | Dok3 | IDA | Mouse | PMID:10567556 | |
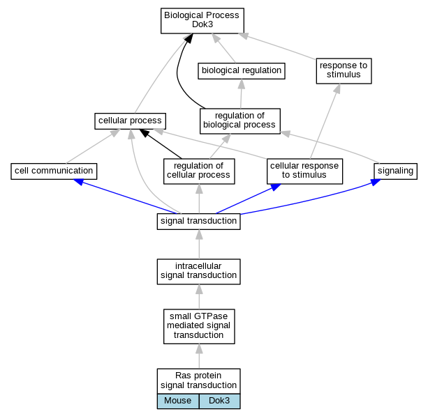
| Biological Process | GO:0007265 | Ras protein signal transduction | Dok3 | IDA | Mouse | PMID:10567556 |
| EXP Inferred from experiment |
| IDA Inferred from direct assay |
| IEP Inferred from expression pattern |
| IGI Inferred from genetic interaction |
| IMP Inferred from mutant phenotype |
| IPI Inferred from physical interaction |
| HTP Inferred from High Throughput Experiment |
| HDA Inferred from High Throughput Direct Assay |
| HMP Inferred from High Throughput Mutant Phenotype |
| HGI Inferred from High Throughput Genetic Interaction |
| HEP Inferred from High Throughput Expression Pattern |
Mouse Genome Database (MGD), Gene Expression Database (GXD), Mouse Models of Human Cancer database (MMHCdb) (formerly Mouse Tumor Biology (MTB)), Gene Ontology (GO) |
||
|
Citing These Resources Funding Information Warranty Disclaimer, Privacy Notice, Licensing, & Copyright Send questions and comments to User Support. |
last database update 12/30/2025 MGI 6.24 |
|
|
|
||