|
Source |
Alliance of Genome Resources |



| Category | ID | Classification term | Gene | Evidence | Inferred from | Organism | Reference |
|---|---|---|---|---|---|---|---|
| Molecular Function | GO:0045505 | dynein intermediate chain binding | DNAAF6 | IMP | Human | PMID:28176794 | |
| Molecular Function | GO:0005515 | protein binding | DNAAF6 | IPI | UniProtKB:Q2M1V9 | Human | PMID:25416956 |
| Molecular Function | GO:0005515 | protein binding | DNAAF6 | IPI | UniProtKB:Q8IVW4 | Human | PMID:25416956 |
| Molecular Function | GO:0005515 | protein binding | DNAAF6 | IPI | UniProtKB:Q8IX12 | Human | PMID:25416956 |
| Molecular Function | GO:0005515 | protein binding | DNAAF6 | IPI | UniProtKB:Q92993 | Human | PMID:25416956 |
| Molecular Function | GO:0005515 | protein binding | DNAAF6 | IPI | UniProtKB:Q99571 | Human | PMID:25416956 |
| Molecular Function | GO:0005515 | protein binding | DNAAF6 | IPI | UniProtKB:Q9H1H9 | Human | PMID:25416956 |
| Molecular Function | GO:0005515 | protein binding | DNAAF6 | IPI | UniProtKB:Q8WXU2|UniProtKB:Q9NVR5 | Human | PMID:28041644 |
| Molecular Function | GO:0005515 | protein binding | DNAAF6 | IPI | UniProtKB:Q9GZS0 | Human | PMID:28176794 |
| Molecular Function | GO:0005515 | protein binding | DNAAF6 | IPI | UniProtKB:P54646 | Human | PMID:32296183 |
| Molecular Function | GO:0005515 | protein binding | DNAAF6 | IPI | UniProtKB:Q2TAL8 | Human | PMID:32296183 |
| Molecular Function | GO:0005515 | protein binding | DNAAF6 | IPI | UniProtKB:Q4LE39-3 | Human | PMID:32296183 |
| Molecular Function | GO:0005515 | protein binding | DNAAF6 | IPI | UniProtKB:Q7Z2X4-3 | Human | PMID:32296183 |
| Molecular Function | GO:0005515 | protein binding | DNAAF6 | IPI | UniProtKB:Q8IY57-5 | Human | PMID:32296183 |
| Molecular Function | GO:0005515 | protein binding | DNAAF6 | IPI | UniProtKB:Q8NHY3 | Human | PMID:32296183 |
| Molecular Function | GO:0005515 | protein binding | DNAAF6 | IPI | UniProtKB:Q8WW01 | Human | PMID:32296183 |
| Molecular Function | GO:0005515 | protein binding | DNAAF6 | IPI | UniProtKB:Q92993 | Human | PMID:32296183 |
| Molecular Function | GO:0005515 | protein binding | DNAAF6 | IPI | UniProtKB:Q9H2S5 | Human | PMID:32296183 |
| Molecular Function | GO:0005515 | protein binding | DNAAF6 | IPI | UniProtKB:Q9Y2S7 | Human | PMID:32296183 |
| Molecular Function | GO:0005515 | protein binding | Dnaaf6 | IPI | PR:A2AC93 | Mouse | PMID:24421334 |
| Molecular Function | GO:0051087 | protein-folding chaperone binding | Dnaaf6 | IDA | Mouse | PMID:24421334 | |
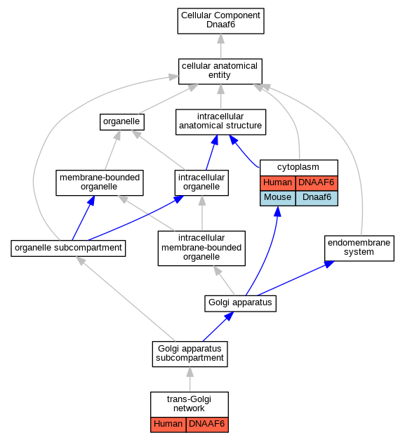
| Cellular Component | GO:0005737 | cytoplasm | DNAAF6 | IDA | Human | PMID:28176794 | |
| Cellular Component | GO:0005737 | cytoplasm | Dnaaf6 | IDA | Mouse | PMID:24421334 | |
| Cellular Component | GO:0005802 | trans-Golgi network | DNAAF6 | IDA | Human | PMID:28176794 | |
| Biological Process | GO:0070286 | axonemal dynein complex assembly | DNAAF6 | IMP | Human | PMID:28041644 | |
| Biological Process | GO:0070286 | axonemal dynein complex assembly | Dnaaf6 | IMP | Mouse | PMID:24421334 | |
| Biological Process | GO:0070286 | axonemal dynein complex assembly | dnaaf6 | IMP | ZFIN:ZDB-GENO-190129-8 | Zfish | PMID:29741156 |
| Biological Process | GO:0070286 | axonemal dynein complex assembly | dnaaf6 | IMP | ZFIN:ZDB-GENO-190318-2 | Zfish | PMID:28176794 |
| Biological Process | GO:0003341 | cilium movement | DNAAF6 | IMP | Human | PMID:28041644 | |
| Biological Process | GO:0003341 | cilium movement | DNAAF6 | IMP | Human | PMID:28176794 | |
| Biological Process | GO:0030317 | flagellated sperm motility | DNAAF6 | IMP | Human | PMID:28041644 | |
| Biological Process | GO:0030317 | flagellated sperm motility | Dnaaf6 | IMP | Mouse | PMID:24421334 | |
| Biological Process | GO:0036159 | inner dynein arm assembly | DNAAF6 | IMP | Human | PMID:28176794 | |
| Biological Process | GO:0036158 | outer dynein arm assembly | DNAAF6 | IMP | Human | PMID:28176794 |
| EXP Inferred from experiment |
| IDA Inferred from direct assay |
| IEP Inferred from expression pattern |
| IGI Inferred from genetic interaction |
| IMP Inferred from mutant phenotype |
| IPI Inferred from physical interaction |
| HTP Inferred from High Throughput Experiment |
| HDA Inferred from High Throughput Direct Assay |
| HMP Inferred from High Throughput Mutant Phenotype |
| HGI Inferred from High Throughput Genetic Interaction |
| HEP Inferred from High Throughput Expression Pattern |
Mouse Genome Database (MGD), Gene Expression Database (GXD), Mouse Models of Human Cancer database (MMHCdb) (formerly Mouse Tumor Biology (MTB)), Gene Ontology (GO) |
||
|
Citing These Resources Funding Information Warranty Disclaimer, Privacy Notice, Licensing, & Copyright Send questions and comments to User Support. |
last database update 12/30/2025 MGI 6.24 |
|
|
|
||