|
Source |
Alliance of Genome Resources |



| Category | ID | Classification term | Gene | Evidence | Inferred from | Organism | Reference |
|---|---|---|---|---|---|---|---|
| Molecular Function | GO:0030331 | nuclear estrogen receptor binding | DNAAF4 | IDA | Human | PMID:19423554 | |
| Molecular Function | GO:0030331 | nuclear estrogen receptor binding | Dnaaf4 | IDA | Rat | PMID:19423554|RGD:8553436 | |
| Molecular Function | GO:0005515 | protein binding | DNAAF4 | IPI | UniProtKB:P03372 | Human | PMID:19423554 |
| Molecular Function | GO:0005515 | protein binding | DNAAF4 | IPI | UniProtKB:Q9UNE7 | Human | PMID:19423554 |
| Molecular Function | GO:0005515 | protein binding | DNAAF4 | IPI | UniProtKB:O95166 | Human | PMID:20562859 |
| Molecular Function | GO:0005515 | protein binding | DNAAF4 | IPI | UniProtKB:P60520 | Human | PMID:20562859 |
| Molecular Function | GO:0005515 | protein binding | DNAAF4 | IPI | UniProtKB:Q9BXW4 | Human | PMID:20562859 |
| Molecular Function | GO:0005515 | protein binding | DNAAF4 | IPI | UniProtKB:Q9H0R8 | Human | PMID:20562859 |
| Molecular Function | GO:0005515 | protein binding | DNAAF4 | IPI | UniProtKB:Q9NVR5 | Human | PMID:23872636 |
| Molecular Function | GO:0005515 | protein binding | DNAAF4 | IPI | UniProtKB:Q96EA4 | Human | PMID:25416956 |
| Molecular Function | GO:0005515 | protein binding | DNAAF4 | IPI | UniProtKB:Q9NQM4 | Human | PMID:28041644 |
| Molecular Function | GO:0005515 | protein binding | DNAAF4 | IPI | UniProtKB:O75800 | Human | PMID:29601588 |
| Molecular Function | GO:0005515 | protein binding | Dnaaf4 | IPI | UniProtKB:P42932|UniProtKB:P80315|UniProtKB:P80316|UniProtKB:P80318 | Mouse | MGI:MGI:5544549|PMID:23872636 |
| Molecular Function | GO:0005515 | protein binding | Dnaaf4 | IPI | UniProtKB:P06211 | Rat | PMID:19423554|RGD:8553436 |
| Molecular Function | GO:0005515 | protein binding | Dnaaf4 | IPI | UniProtKB:Q62986 | Rat | PMID:19423554|RGD:8553436 |
| Cellular Component | GO:0005813 | centrosome | Dnaaf4 | IDA | Rat | PMID:23300604|RGD:10448945 | |
| Cellular Component | GO:0005737 | cytoplasm | DNAAF4 | IDA | Human | PMID:16989952 | |
| Cellular Component | GO:0005737 | cytoplasm | DNAAF4 | IDA | Human | PMID:19423554 | |
| Cellular Component | GO:0005737 | cytoplasm | DNAAF4 | IDA | Human | PMID:23872636 | |
| Cellular Component | GO:0005737 | cytoplasm | Dnaaf4 | IDA | Mouse | MGI:MGI:5544549|PMID:23872636 | |
| Cellular Component | GO:0005737 | cytoplasm | Dnaaf4 | IDA | Rat | PMID:16989952|RGD:8554630 | |
| Cellular Component | GO:0005829 | cytosol | DNAAF4 | IDA | Human | GO_REF:0000052 | |
| Cellular Component | GO:0097730 | non-motile cilium | Dnaaf4 | IDA | Rat | PMID:23300604|RGD:10448945 | |
| Cellular Component | GO:0005634 | nucleus | DNAAF4 | IDA | Human | PMID:16989952 | |
| Cellular Component | GO:0005634 | nucleus | DNAAF4 | IDA | Human | PMID:19423554 | |
| Cellular Component | GO:0005886 | plasma membrane | DNAAF4 | IDA | Human | GO_REF:0000052 | |
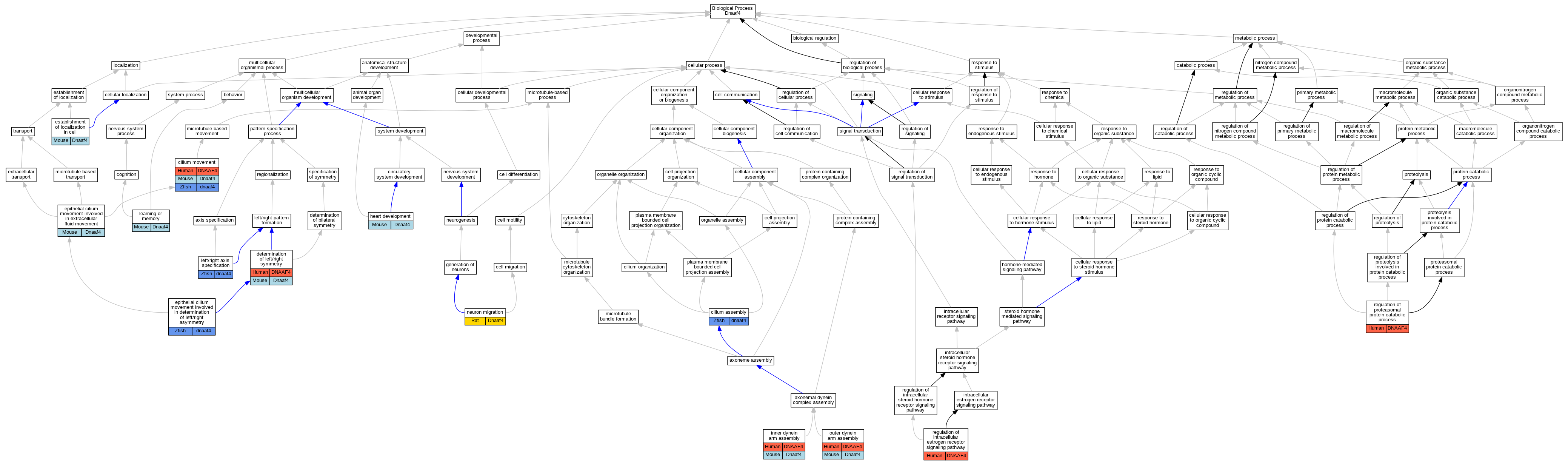
| Biological Process | GO:0060271 | cilium assembly | dnaaf4 | IMP | ZFIN:ZDB-MRPHLNO-130717-1,ZFIN:ZDB-MRPHLNO-130717-2 | Zfish | PMID:23650548 |
| Biological Process | GO:0003341 | cilium movement | DNAAF4 | IMP | Human | PMID:23872636 | |
| Biological Process | GO:0003341 | cilium movement | Dnaaf4 | IMP | Mouse | MGI:MGI:5544549|PMID:23872636 | |
| Biological Process | GO:0003341 | cilium movement | dnaaf4 | IMP | ZFIN:ZDB-MRPHLNO-131029-3,ZFIN:ZDB-MRPHLNO-131030-1 | Zfish | PMID:23872636 |
| Biological Process | GO:0007368 | determination of left/right symmetry | DNAAF4 | IMP | Human | PMID:23872636 | |
| Biological Process | GO:0007368 | determination of left/right symmetry | Dnaaf4 | IMP | Mouse | MGI:MGI:5544549|PMID:23872636 | |
| Biological Process | GO:0007368 | determination of left/right symmetry | Dnaaf4 | IMP | Mouse | PMID:25807483 | |
| Biological Process | GO:0060287 | epithelial cilium movement involved in determination of left/right asymmetry | dnaaf4 | IMP | ZFIN:ZDB-MRPHLNO-130717-1,ZFIN:ZDB-MRPHLNO-130717-2 | Zfish | PMID:23650548 |
| Biological Process | GO:0003351 | epithelial cilium movement involved in extracellular fluid movement | Dnaaf4 | IMP | MGI:MGI:5547587 | Mouse | PMID:25989970 |
| Biological Process | GO:0051649 | establishment of localization in cell | Dnaaf4 | IMP | MGI:MGI:5547587 | Mouse | PMID:25989970 |
| Biological Process | GO:0007507 | heart development | Dnaaf4 | IMP | Mouse | PMID:25807483 | |
| Biological Process | GO:0036159 | inner dynein arm assembly | DNAAF4 | IMP | Human | PMID:23872636 | |
| Biological Process | GO:0036159 | inner dynein arm assembly | Dnaaf4 | IMP | Mouse | MGI:MGI:5544549|PMID:23872636 | |
| Biological Process | GO:0007611 | learning or memory | Dnaaf4 | IMP | MGI:MGI:5547587 | Mouse | PMID:25989970 |
| Biological Process | GO:0070986 | left/right axis specification | dnaaf4 | IMP | ZFIN:ZDB-MRPHLNO-131029-3,ZFIN:ZDB-MRPHLNO-131030-1 | Zfish | PMID:23872636 |
| Biological Process | GO:0001764 | neuron migration | Dnaaf4 | IMP | Rat | PMID:16989952|RGD:8554630 | |
| Biological Process | GO:0036158 | outer dynein arm assembly | DNAAF4 | IMP | Human | PMID:23872636 | |
| Biological Process | GO:0036158 | outer dynein arm assembly | Dnaaf4 | IMP | Mouse | MGI:MGI:5544549|PMID:23872636 | |
| Biological Process | GO:0033146 | regulation of intracellular estrogen receptor signaling pathway | DNAAF4 | IDA | Human | PMID:19423554 | |
| Biological Process | GO:0061136 | regulation of proteasomal protein catabolic process | DNAAF4 | IDA | Human | PMID:19423554 |
| EXP Inferred from experiment |
| IDA Inferred from direct assay |
| IEP Inferred from expression pattern |
| IGI Inferred from genetic interaction |
| IMP Inferred from mutant phenotype |
| IPI Inferred from physical interaction |
| HTP Inferred from High Throughput Experiment |
| HDA Inferred from High Throughput Direct Assay |
| HMP Inferred from High Throughput Mutant Phenotype |
| HGI Inferred from High Throughput Genetic Interaction |
| HEP Inferred from High Throughput Expression Pattern |
Mouse Genome Database (MGD), Gene Expression Database (GXD), Mouse Models of Human Cancer database (MMHCdb) (formerly Mouse Tumor Biology (MTB)), Gene Ontology (GO) |
||
|
Citing These Resources Funding Information Warranty Disclaimer, Privacy Notice, Licensing, & Copyright Send questions and comments to User Support. |
last database update 12/30/2025 MGI 6.24 |
|
|
|
||