|
Source |
Alliance of Genome Resources |



| Category | ID | Classification term | Gene | Evidence | Inferred from | Organism | Reference |
|---|---|---|---|---|---|---|---|
| Molecular Function | GO:0004143 | diacylglycerol kinase activity | DGKE | IDA | Human | PMID:15544348 | |
| Molecular Function | GO:0004143 | diacylglycerol kinase activity | DGKE | IDA | Human | PMID:18004883 | |
| Molecular Function | GO:0004143 | diacylglycerol kinase activity | DGKE | IDA | Human | PMID:19744926 | |
| Molecular Function | GO:0004143 | diacylglycerol kinase activity | DGKE | IDA | Human | PMID:22108654 | |
| Molecular Function | GO:0016301 | kinase activity | DGKE | IDA | Human | PMID:18004883 | |
| Cellular Component | GO:0005737 | cytoplasm | DGKE | IDA | Human | PMID:23542698 | |
| Cellular Component | GO:0005829 | cytosol | DGKE | IDA | Human | GO_REF:0000052 | |
| Cellular Component | GO:0098978 | glutamatergic synapse | Dgke | IMP | Mouse | PMID:11287665 | |
| Cellular Component | GO:0098978 | glutamatergic synapse | Dgke | IDA | Mouse | PMID:11287665 | |
| Cellular Component | GO:0016020 | membrane | DGKE | IDA | Human | PMID:19744926 | |
| Cellular Component | GO:0016020 | membrane | DGKE | HDA | Human | PMID:19946888 | |
| Cellular Component | GO:0016020 | membrane | DGKE | IDA | Human | PMID:23542698 | |
| Cellular Component | GO:0005654 | nucleoplasm | DGKE | IDA | Human | GO_REF:0000052 | |
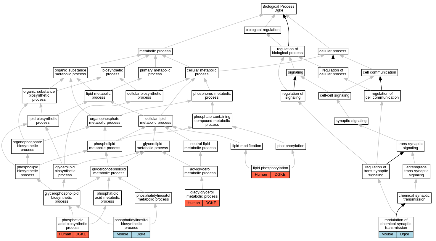
| Biological Process | GO:0046339 | diacylglycerol metabolic process | DGKE | IDA | Human | PMID:15544348 | |
| Biological Process | GO:0046339 | diacylglycerol metabolic process | DGKE | IDA | Human | PMID:19744926 | |
| Biological Process | GO:0046339 | diacylglycerol metabolic process | DGKE | IDA | Human | PMID:22108654 | |
| Biological Process | GO:0046834 | lipid phosphorylation | DGKE | IDA | Human | PMID:15544348 | |
| Biological Process | GO:0046834 | lipid phosphorylation | DGKE | IDA | Human | PMID:18004883 | |
| Biological Process | GO:0046834 | lipid phosphorylation | DGKE | IDA | Human | PMID:19744926 | |
| Biological Process | GO:0046834 | lipid phosphorylation | DGKE | IDA | Human | PMID:22108654 | |
| Biological Process | GO:0050804 | modulation of chemical synaptic transmission | Dgke | IMP | Mouse | PMID:11287665 | |
| Biological Process | GO:0050804 | modulation of chemical synaptic transmission | Dgke | IDA | Mouse | PMID:11287665 | |
| Biological Process | GO:0006654 | phosphatidic acid biosynthetic process | DGKE | IDA | Human | PMID:15544348 | |
| Biological Process | GO:0006654 | phosphatidic acid biosynthetic process | DGKE | IDA | Human | PMID:19744926 | |
| Biological Process | GO:0006654 | phosphatidic acid biosynthetic process | DGKE | IDA | Human | PMID:22108654 | |
| Biological Process | GO:0006661 | phosphatidylinositol biosynthetic process | Dgke | IMP | Mouse | MGI:MGI:6414743|PMID:19744926 |
| EXP Inferred from experiment |
| IDA Inferred from direct assay |
| IEP Inferred from expression pattern |
| IGI Inferred from genetic interaction |
| IMP Inferred from mutant phenotype |
| IPI Inferred from physical interaction |
| HTP Inferred from High Throughput Experiment |
| HDA Inferred from High Throughput Direct Assay |
| HMP Inferred from High Throughput Mutant Phenotype |
| HGI Inferred from High Throughput Genetic Interaction |
| HEP Inferred from High Throughput Expression Pattern |
Mouse Genome Database (MGD), Gene Expression Database (GXD), Mouse Models of Human Cancer database (MMHCdb) (formerly Mouse Tumor Biology (MTB)), Gene Ontology (GO) |
||
|
Citing These Resources Funding Information Warranty Disclaimer, Privacy Notice, Licensing, & Copyright Send questions and comments to User Support. |
last database update 12/30/2025 MGI 6.24 |
|
|
|
||