|
Source |
Alliance of Genome Resources |



| Category | ID | Classification term | Gene | Evidence | Inferred from | Organism | Reference |
|---|---|---|---|---|---|---|---|
| Molecular Function | GO:0005515 | protein binding | DEFA6 | IPI | UniProtKB:Q9UMX0 | Human | PMID:25416956 |
| Molecular Function | GO:0005515 | protein binding | DEFA6 | IPI | UniProtKB:Q9UMX0-2 | Human | PMID:25416956 |
| Molecular Function | GO:0005515 | protein binding | DEFA6 | IPI | UniProtKB:Q9UMX0 | Human | PMID:31515488 |
| Molecular Function | GO:0005515 | protein binding | DEFA6 | IPI | UniProtKB:Q96EQ0 | Human | PMID:32296183 |
| Molecular Function | GO:0005515 | protein binding | DEFA6 | IPI | UniProtKB:Q9UHD9 | Human | PMID:32296183 |
| Molecular Function | GO:0042803 | protein homodimerization activity | DEFA4 | IDA | Human | PMID:17088326 | |
| Molecular Function | GO:0042803 | protein homodimerization activity | DEFA6 | IDA | Human | PMID:17088326 | |
| Cellular Component | GO:0042582 | azurophil granule | DEFA4 | IDA | Human | PMID:2500436 | |
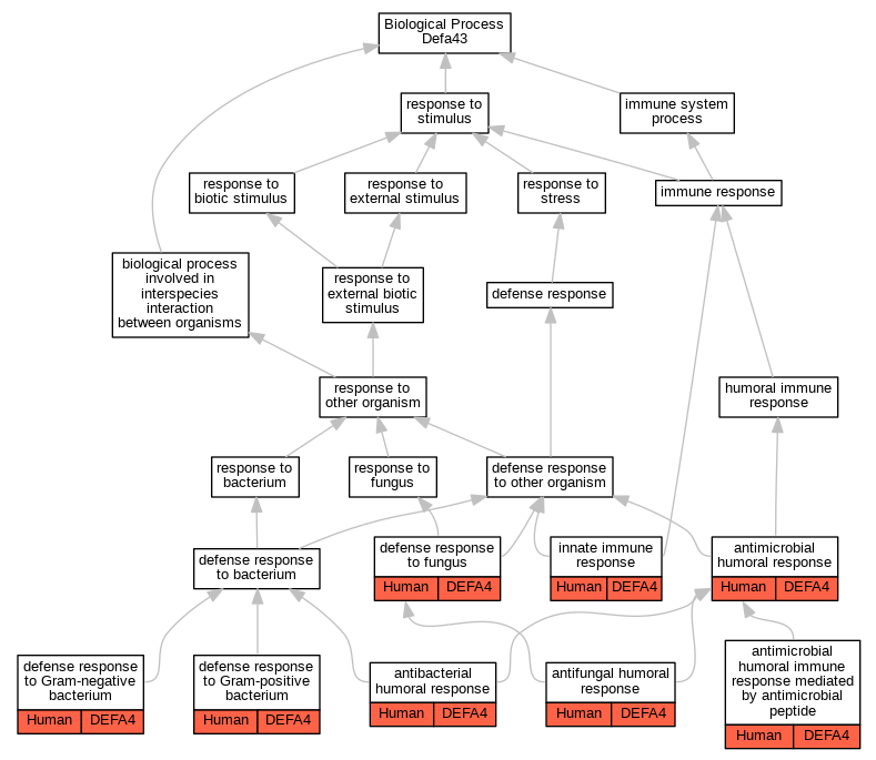
| Biological Process | GO:0019731 | antibacterial humoral response | DEFA4 | IDA | Human | PMID:2500436 | |
| Biological Process | GO:0019732 | antifungal humoral response | DEFA4 | IDA | Human | PMID:2500436 | |
| Biological Process | GO:0061844 | antimicrobial humoral immune response mediated by antimicrobial peptide | DEFA4 | IDA | Human | PMID:2500436 | |
| Biological Process | GO:0019730 | antimicrobial humoral response | DEFA4 | IDA | Human | PMID:2500436 | |
| Biological Process | GO:0050832 | defense response to fungus | DEFA4 | IDA | Human | PMID:2500436 | |
| Biological Process | GO:0050829 | defense response to Gram-negative bacterium | DEFA4 | IDA | Human | PMID:2500436 | |
| Biological Process | GO:0050830 | defense response to Gram-positive bacterium | DEFA4 | IDA | Human | PMID:2500436 | |
| Biological Process | GO:0045087 | innate immune response | DEFA4 | IDA | Human | PMID:2500436 |
| EXP Inferred from experiment |
| IDA Inferred from direct assay |
| IEP Inferred from expression pattern |
| IGI Inferred from genetic interaction |
| IMP Inferred from mutant phenotype |
| IPI Inferred from physical interaction |
| HTP Inferred from High Throughput Experiment |
| HDA Inferred from High Throughput Direct Assay |
| HMP Inferred from High Throughput Mutant Phenotype |
| HGI Inferred from High Throughput Genetic Interaction |
| HEP Inferred from High Throughput Expression Pattern |
Mouse Genome Database (MGD), Gene Expression Database (GXD), Mouse Models of Human Cancer database (MMHCdb) (formerly Mouse Tumor Biology (MTB)), Gene Ontology (GO) |
||
|
Citing These Resources Funding Information Warranty Disclaimer, Privacy Notice, Licensing, & Copyright Send questions and comments to User Support. |
last database update 09/30/2025 MGI 6.24 |
|
|
|
||