|
Source |
Alliance of Genome Resources |



| Category | ID | Classification term | Gene | Evidence | Inferred from | Organism | Reference |
|---|---|---|---|---|---|---|---|
| Molecular Function | GO:0005515 | protein binding | DCTN5 | IPI | UniProtKB:Q93062 | Human | PMID:25416956 |
| Molecular Function | GO:0005515 | protein binding | DCTN5 | IPI | UniProtKB:Q969F0 | Human | PMID:25416956 |
| Molecular Function | GO:0005515 | protein binding | DCTN5 | IPI | UniProtKB:P63167 | Human | PMID:32296183 |
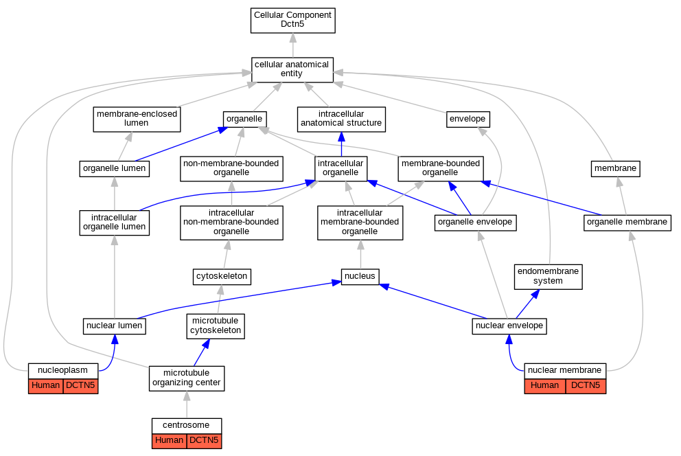
| Cellular Component | GO:0005813 | centrosome | DCTN5 | IDA | Human | PMID:21399614 | |
| Cellular Component | GO:0031965 | nuclear membrane | DCTN5 | IDA | Human | GO_REF:0000052 | |
| Cellular Component | GO:0005654 | nucleoplasm | DCTN5 | IDA | Human | GO_REF:0000052 | |
| Biological Process | GO:0035904 | aorta development | Dctn5 | IMP | Mouse | PMID:25807483 | |
| Biological Process | GO:0060976 | coronary vasculature development | Dctn5 | IMP | Mouse | PMID:25807483 | |
| Biological Process | GO:0003281 | ventricular septum development | Dctn5 | IMP | Mouse | PMID:25807483 |
| EXP Inferred from experiment |
| IDA Inferred from direct assay |
| IEP Inferred from expression pattern |
| IGI Inferred from genetic interaction |
| IMP Inferred from mutant phenotype |
| IPI Inferred from physical interaction |
| HTP Inferred from High Throughput Experiment |
| HDA Inferred from High Throughput Direct Assay |
| HMP Inferred from High Throughput Mutant Phenotype |
| HGI Inferred from High Throughput Genetic Interaction |
| HEP Inferred from High Throughput Expression Pattern |
Mouse Genome Database (MGD), Gene Expression Database (GXD), Mouse Models of Human Cancer database (MMHCdb) (formerly Mouse Tumor Biology (MTB)), Gene Ontology (GO) |
||
|
Citing These Resources Funding Information Warranty Disclaimer, Privacy Notice, Licensing, & Copyright Send questions and comments to User Support. |
last database update 05/12/2026 MGI 6.24 |
|
|
|
||