|
Source |
Alliance of Genome Resources |



| Category | ID | Classification term | Gene | Evidence | Inferred from | Organism | Reference |
|---|---|---|---|---|---|---|---|
| Molecular Function | GO:1990244 | histone H2AT120 kinase activity | DCAF1 | IDA | Human | PMID:24140421 | |
| Molecular Function | GO:0030331 | nuclear estrogen receptor binding | DCAF1 | IPI | UniProtKB:P03372 | Human | PMID:28068668 |
| Molecular Function | GO:0005515 | protein binding | DCAF1 | IPI | UniProtKB:Q13619,UniProtKB:Q13620,UniProtKB:Q16531 | Human | PMID:16949367 |
| Molecular Function | GO:0005515 | protein binding | DCAF1 | IPI | UniProtKB:P18045 | Human | PMID:19264781 |
| Molecular Function | GO:0005515 | protein binding | DCAF1 | IPI | UniProtKB:P19508 | Human | PMID:19264781 |
| Molecular Function | GO:0005515 | protein binding | DCAF1 | IPI | UniProtKB:P35240 | Human | PMID:20178741 |
| Molecular Function | GO:0005515 | protein binding | DCAF1 | IPI | UniProtKB:Q16531 | Human | PMID:22157821 |
| Molecular Function | GO:0005515 | protein binding | DCAF1 | IPI | UniProtKB:P12520 | Human | PMID:22190034 |
| Molecular Function | GO:0005515 | protein binding | DCAF1 | IPI | UniProtKB:P19508 | Human | PMID:24336198 |
| Molecular Function | GO:0005515 | protein binding | DCAF1 | IPI | UniProtKB:Q16531 | Human | PMID:24412650 |
| Molecular Function | GO:0005515 | protein binding | DCAF1 | IPI | UniProtKB:O95835 | Human | PMID:25026211 |
| Molecular Function | GO:0005515 | protein binding | DCAF1 | IPI | UniProtKB:Q9NRM7 | Human | PMID:25026211 |
| Molecular Function | GO:0005515 | protein binding | DCAF1 | IPI | UniProtKB:A0A0H3LAC5 | Human | PMID:30118682 |
| Molecular Function | GO:1990756 | ubiquitin ligase-substrate adaptor activity | DCAF1 | IDA | Human | PMID:23063525 | |
| Cellular Component | GO:0080008 | Cul4-RING E3 ubiquitin ligase complex | DCAF1 | IDA | Human | PMID:16949367 | |
| Cellular Component | GO:0001650 | fibrillar center | DCAF1 | IDA | Human | GO_REF:0000052 | |
| Cellular Component | GO:0005654 | nucleoplasm | DCAF1 | IDA | Human | GO_REF:0000052 | |
| Cellular Component | GO:0005634 | nucleus | DCAF1 | IDA | Human | PMID:20178741 | |
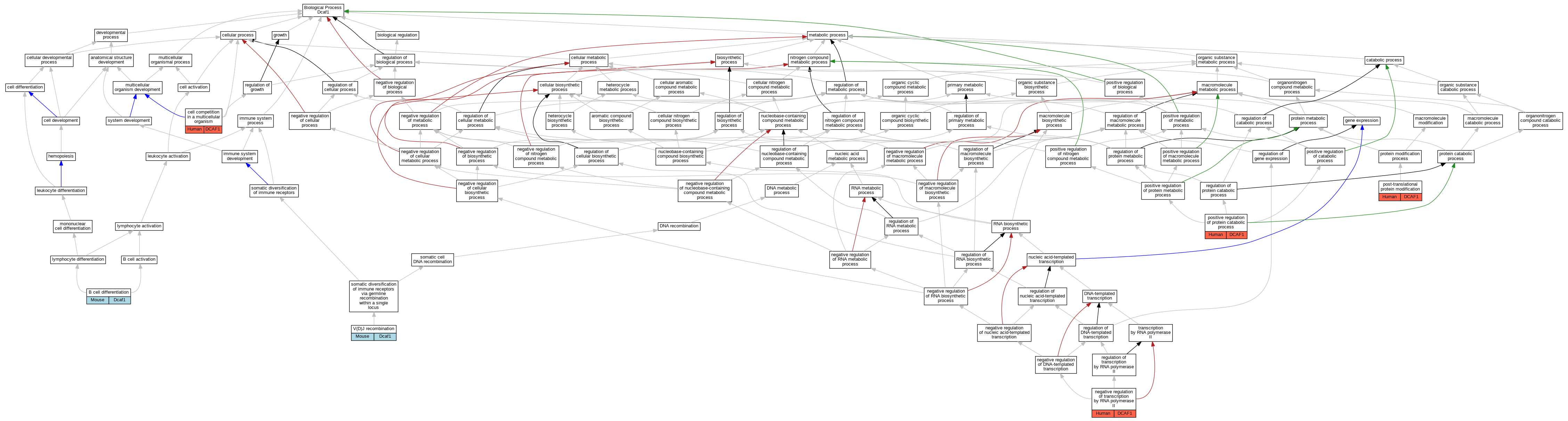
| Biological Process | GO:0030183 | B cell differentiation | Dcaf1 | IMP | Mouse | MGI:MGI:5314150|PMID:22157821 | |
| Biological Process | GO:0035212 | cell competition in a multicellular organism | DCAF1 | IMP | Human | PMID:20644714 | |
| Biological Process | GO:0000122 | negative regulation of transcription by RNA polymerase II | DCAF1 | IDA | Human | PMID:24140421 | |
| Biological Process | GO:0045732 | positive regulation of protein catabolic process | DCAF1 | IDA | Human | PMID:23063525 | |
| Biological Process | GO:0043687 | post-translational protein modification | DCAF1 | IDA | Human | PMID:24140421 | |
| Biological Process | GO:0033151 | V(D)J recombination | Dcaf1 | IMP | Mouse | MGI:MGI:5314150|PMID:22157821 |
| EXP Inferred from experiment |
| IDA Inferred from direct assay |
| IEP Inferred from expression pattern |
| IGI Inferred from genetic interaction |
| IMP Inferred from mutant phenotype |
| IPI Inferred from physical interaction |
| HTP Inferred from High Throughput Experiment |
| HDA Inferred from High Throughput Direct Assay |
| HMP Inferred from High Throughput Mutant Phenotype |
| HGI Inferred from High Throughput Genetic Interaction |
| HEP Inferred from High Throughput Expression Pattern |
Mouse Genome Database (MGD), Gene Expression Database (GXD), Mouse Models of Human Cancer database (MMHCdb) (formerly Mouse Tumor Biology (MTB)), Gene Ontology (GO) |
||
|
Citing These Resources Funding Information Warranty Disclaimer, Privacy Notice, Licensing, & Copyright Send questions and comments to User Support. |
last database update 09/30/2025 MGI 6.24 |
|
|
|
||