|
Source |
Alliance of Genome Resources |



| Category | ID | Classification term | Gene | Evidence | Inferred from | Organism | Reference |
|---|---|---|---|---|---|---|---|
| Molecular Function | GO:0005515 | protein binding | CYREN | IPI | UniProtKB:P12956 | Human | PMID:24610814 |
| Molecular Function | GO:0005515 | protein binding | CYREN | IPI | UniProtKB:P13010 | Human | PMID:24610814 |
| Molecular Function | GO:0005515 | protein binding | CYREN | IPI | UniProtKB:P12956 | Human | PMID:28959974 |
| Molecular Function | GO:0005515 | protein binding | CYREN | IPI | UniProtKB:P13010 | Human | PMID:28959974 |
| Molecular Function | GO:0005515 | protein binding | CYREN | IPI | UniProtKB:Q5T890 | Human | PMID:32296183 |
| Molecular Function | GO:0005515 | protein binding | CYREN | IPI | UniProtKB:Q9UL63 | Human | PMID:32296183 |
| Molecular Function | GO:0005515 | protein binding | Cyren | IPI | UniProtKB:P23475|UniProtKB:P27641|UniProtKB:P70388|UniProtKB:Q3KNJ2|UniProtKB:Q61216|UniProtKB:Q62318|UniProtKB:Q9R207 | Mouse | MGI:MGI:6202149|PMID:30017584 |
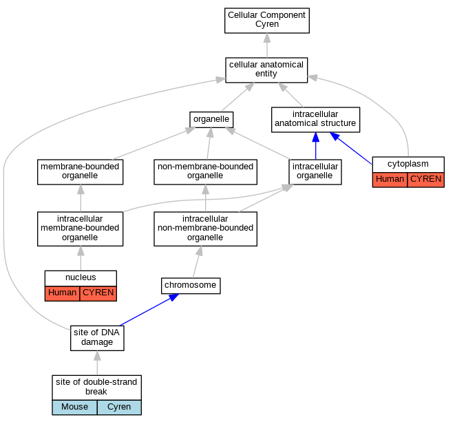
| Cellular Component | GO:0005737 | cytoplasm | CYREN | IDA | Human | PMID:24610814 | |
| Cellular Component | GO:0005634 | nucleus | CYREN | IDA | Human | PMID:24610814 | |
| Cellular Component | GO:0035861 | site of double-strand break | Cyren | IDA | Mouse | MGI:MGI:6202149|PMID:30017584 | |
| Biological Process | GO:0006303 | double-strand break repair via nonhomologous end joining | CYREN | IDA | Human | PMID:24610814 | |
| Biological Process | GO:0006303 | double-strand break repair via nonhomologous end joining | Cyren | IMP | Mouse | MGI:MGI:6202149|PMID:30017584 | |
| Biological Process | GO:0033152 | immunoglobulin V(D)J recombination | Cyren | IMP | Mouse | MGI:MGI:6716972|PMID:31795137 | |
| Biological Process | GO:0033152 | immunoglobulin V(D)J recombination | Cyren | IMP | Mouse | MGI:MGI:6202149|PMID:30017584 | |
| Biological Process | GO:2001033 | negative regulation of double-strand break repair via nonhomologous end joining | CYREN | IDA | Human | PMID:28959974 |
| EXP Inferred from experiment |
| IDA Inferred from direct assay |
| IEP Inferred from expression pattern |
| IGI Inferred from genetic interaction |
| IMP Inferred from mutant phenotype |
| IPI Inferred from physical interaction |
| HTP Inferred from High Throughput Experiment |
| HDA Inferred from High Throughput Direct Assay |
| HMP Inferred from High Throughput Mutant Phenotype |
| HGI Inferred from High Throughput Genetic Interaction |
| HEP Inferred from High Throughput Expression Pattern |
Mouse Genome Database (MGD), Gene Expression Database (GXD), Mouse Models of Human Cancer database (MMHCdb) (formerly Mouse Tumor Biology (MTB)), Gene Ontology (GO) |
||
|
Citing These Resources Funding Information Warranty Disclaimer, Privacy Notice, Licensing, & Copyright Send questions and comments to User Support. |
last database update 10/07/2025 MGI 6.24 |
|
|
|
||