|
Source |
Alliance of Genome Resources |



| Category | ID | Classification term | Gene | Evidence | Inferred from | Organism | Reference |
|---|---|---|---|---|---|---|---|
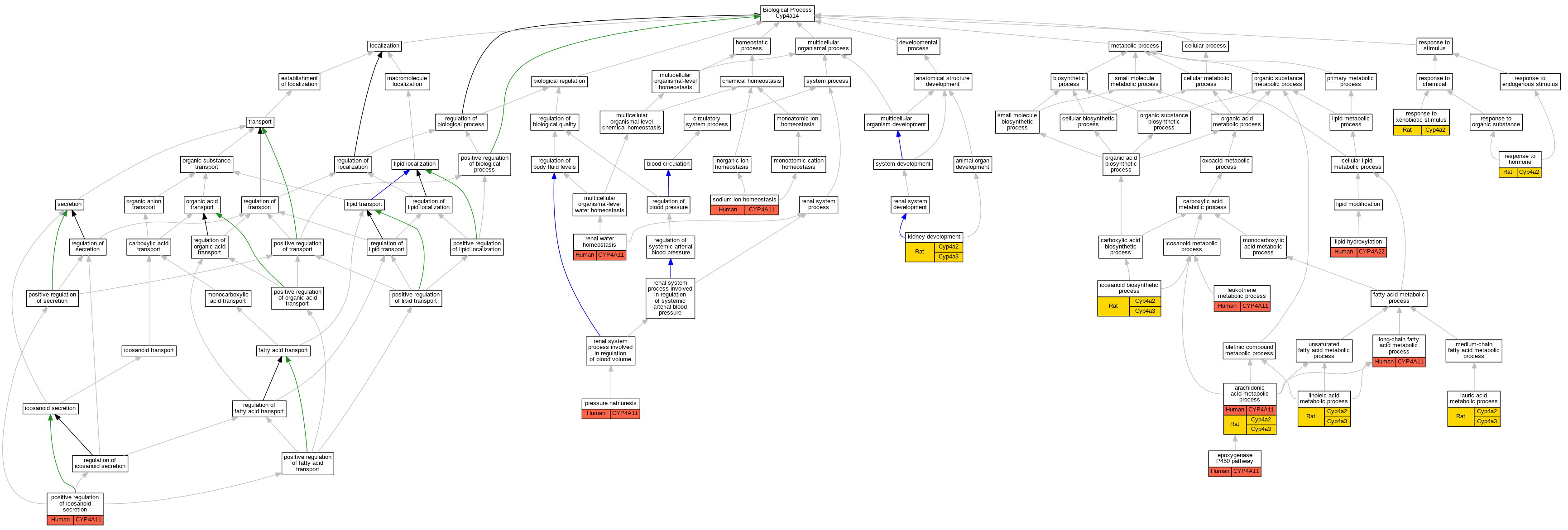
| Molecular Function | GO:0103002 | 16-hydroxypalmitate dehydrogenase activity | CYP4A22 | IDA | Human | PMID:10860550 | |
| Molecular Function | GO:0018685 | alkane 1-monooxygenase activity | CYP4A11 | IDA | Human | PMID:18433732 | |
| Molecular Function | GO:0018685 | alkane 1-monooxygenase activity | Cyp4a2 | IMP | Rat | PMID:12857783|RGD:1625451 | |
| Molecular Function | GO:0018685 | alkane 1-monooxygenase activity | Cyp4a3 | IMP | Rat | PMID:12857783|RGD:1625451 | |
| Molecular Function | GO:0050544 | arachidonic acid binding | Cyp4a2 | IDA | Rat | PMID:10620324|RGD:1625566 | |
| Molecular Function | GO:0008392 | arachidonic acid epoxygenase activity | CYP4A11 | IDA | Human | PMID:9618440 | |
| Molecular Function | GO:0008391 | arachidonic acid monooxygenase activity | Cyp4a2 | IMP | Rat | PMID:12857783|RGD:1625451 | |
| Molecular Function | GO:0008391 | arachidonic acid monooxygenase activity | Cyp4a3 | IMP | Rat | PMID:12857783|RGD:1625451 | |
| Molecular Function | GO:0005504 | fatty acid binding | Cyp4a2 | IDA | Rat | PMID:10620324|RGD:1625566 | |
| Molecular Function | GO:0050051 | leukotriene-B4 20-monooxygenase activity | CYP4A11 | IDA | Human | PMID:9799565 | |
| Molecular Function | GO:0102033 | long-chain fatty acid omega-hydroxylase activity | CYP4A11 | IDA | Human | PMID:15145985 | |
| Molecular Function | GO:0140981 | medium-chain fatty acid omega-hydroxylase activity | CYP4A22 | IDA | Human | PMID:10860550 | |
| Cellular Component | GO:0016324 | apical plasma membrane | CYP4A11 | IDA | Human | PMID:10660572 | |
| Cellular Component | GO:0005737 | cytoplasm | CYP4A11 | IDA | Human | PMID:10660572 | |
| Cellular Component | GO:0005615 | extracellular space | CYP4A22 | IDA | Human | PMID:16806293 | |
| Cellular Component | GO:0043231 | intracellular membrane-bounded organelle | CYP4A11 | IDA | Human | PMID:10660572 | |
| Cellular Component | GO:0043231 | intracellular membrane-bounded organelle | CYP4A11 | IDA | Human | PMID:9618440 | |
| Cellular Component | GO:0043231 | intracellular membrane-bounded organelle | CYP4A11 | IDA | Human | PMID:9799565 | |
| Cellular Component | GO:0043231 | intracellular membrane-bounded organelle | Cyp4a2 | IDA | Rat | PMID:12857783|RGD:1625451 | |
| Cellular Component | GO:0043231 | intracellular membrane-bounded organelle | Cyp4a3 | IDA | Rat | PMID:12857783|RGD:1625451 | |
| Biological Process | GO:0019369 | arachidonic acid metabolic process | CYP4A11 | IDA | Human | PMID:10660572 | |
| Biological Process | GO:0019369 | arachidonic acid metabolic process | Cyp4a2 | IMP | Rat | PMID:12857783|RGD:1625451 | |
| Biological Process | GO:0019369 | arachidonic acid metabolic process | Cyp4a3 | IMP | Rat | PMID:12857783|RGD:1625451 | |
| Biological Process | GO:0019373 | epoxygenase P450 pathway | CYP4A11 | IDA | Human | PMID:9618440 | |
| Biological Process | GO:0046456 | icosanoid biosynthetic process | Cyp4a2 | IMP | Rat | PMID:12857783|RGD:1625451 | |
| Biological Process | GO:0046456 | icosanoid biosynthetic process | Cyp4a3 | IMP | Rat | PMID:12857783|RGD:1625451 | |
| Biological Process | GO:0001822 | kidney development | Cyp4a2 | IEP | Rat | PMID:9281597|RGD:2303411 | |
| Biological Process | GO:0001822 | kidney development | Cyp4a3 | IEP | Rat | PMID:9281597|RGD:2303411 | |
| Biological Process | GO:0048252 | lauric acid metabolic process | Cyp4a2 | IDA | Rat | PMID:10362749|RGD:2303410 | |
| Biological Process | GO:0048252 | lauric acid metabolic process | Cyp4a3 | IDA | Rat | PMID:10362749|RGD:2303410 | |
| Biological Process | GO:0006691 | leukotriene metabolic process | CYP4A11 | IDA | Human | PMID:9799565 | |
| Biological Process | GO:0043651 | linoleic acid metabolic process | Cyp4a2 | IDA | Rat | PMID:10362749|RGD:2303410 | |
| Biological Process | GO:0043651 | linoleic acid metabolic process | Cyp4a3 | IDA | Rat | PMID:10362749|RGD:2303410 | |
| Biological Process | GO:0002933 | lipid hydroxylation | CYP4A22 | IDA | Human | PMID:10860550 | |
| Biological Process | GO:0001676 | long-chain fatty acid metabolic process | CYP4A11 | IDA | Human | PMID:18433732 | |
| Biological Process | GO:0032305 | positive regulation of icosanoid secretion | CYP4A11 | IMP | Human | PMID:18391101 | |
| Biological Process | GO:0003095 | pressure natriuresis | CYP4A11 | IEP | Human | PMID:10660572 | |
| Biological Process | GO:0003091 | renal water homeostasis | CYP4A11 | IEP | Human | PMID:10660572 | |
| Biological Process | GO:0009725 | response to hormone | Cyp4a2 | IEP | Rat | PMID:8274152|RGD:2303413 | |
| Biological Process | GO:0009410 | response to xenobiotic stimulus | Cyp4a2 | IEP | Rat | PMID:7980643|RGD:2303412 | |
| Biological Process | GO:0055078 | sodium ion homeostasis | CYP4A11 | IEP | Human | PMID:10660572 |
| EXP Inferred from experiment |
| IDA Inferred from direct assay |
| IEP Inferred from expression pattern |
| IGI Inferred from genetic interaction |
| IMP Inferred from mutant phenotype |
| IPI Inferred from physical interaction |
| HTP Inferred from High Throughput Experiment |
| HDA Inferred from High Throughput Direct Assay |
| HMP Inferred from High Throughput Mutant Phenotype |
| HGI Inferred from High Throughput Genetic Interaction |
| HEP Inferred from High Throughput Expression Pattern |
Mouse Genome Database (MGD), Gene Expression Database (GXD), Mouse Models of Human Cancer database (MMHCdb) (formerly Mouse Tumor Biology (MTB)), Gene Ontology (GO) |
||
|
Citing These Resources Funding Information Warranty Disclaimer, Privacy Notice, Licensing, & Copyright Send questions and comments to User Support. |
last database update 05/12/2026 MGI 6.24 |
|
|
|
||