|
Source |
Alliance of Genome Resources |



| Category | ID | Classification term | Gene | Evidence | Inferred from | Organism | Reference |
|---|---|---|---|---|---|---|---|
| Molecular Function | GO:0005515 | protein binding | CWC22 | IPI | UniProtKB:P38919 | Human | PMID:22365833 |
| Molecular Function | GO:0005515 | protein binding | CWC22 | IPI | UniProtKB:Q14331 | Human | PMID:22365833 |
| Molecular Function | GO:0005515 | protein binding | CWC22 | IPI | UniProtKB:Q9Y421 | Human | PMID:22365833 |
| Molecular Function | GO:0005515 | protein binding | CWC22 | IPI | UniProtKB:P38919 | Human | PMID:22961380 |
| Molecular Function | GO:0005515 | protein binding | CWC22 | IPI | UniProtKB:Q9UMS4 | Human | PMID:22961380 |
| Molecular Function | GO:0005515 | protein binding | CWC22 | IPI | UniProtKB:P38919 | Human | PMID:23084401 |
| Molecular Function | GO:0005515 | protein binding | CWC22 | IPI | UniProtKB:P38919 | Human | PMID:23236153 |
| Molecular Function | GO:0005515 | protein binding | CWC22 | IPI | UniProtKB:P38919 | Human | PMID:29997244 |
| Molecular Function | GO:0005515 | protein binding | CWC22 | IPI | UniProtKB:O95198 | Human | PMID:32296183 |
| Molecular Function | GO:0005515 | protein binding | CWC22 | IPI | UniProtKB:Q16825 | Human | PMID:32296183 |
| Molecular Function | GO:0003723 | RNA binding | CWC22 | IDA | Human | PMID:11991638 | |
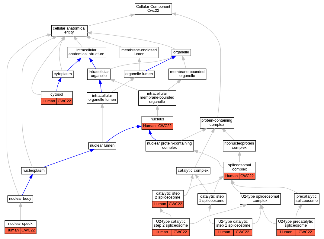
| Cellular Component | GO:0071013 | catalytic step 2 spliceosome | CWC22 | IDA | Human | PMID:11991638 | |
| Cellular Component | GO:0071013 | catalytic step 2 spliceosome | CWC22 | IDA | Human | PMID:22961380 | |
| Cellular Component | GO:0005829 | cytosol | CWC22 | IDA | Human | GO_REF:0000052 | |
| Cellular Component | GO:0016607 | nuclear speck | CWC22 | IDA | Human | GO_REF:0000052 | |
| Cellular Component | GO:0016607 | nuclear speck | CWC22 | IDA | Human | PMID:22961380 | |
| Cellular Component | GO:0005634 | nucleus | CWC22 | IDA | Human | PMID:29360106 | |
| Cellular Component | GO:0005681 | spliceosomal complex | CWC22 | IDA | Human | PMID:11991638 | |
| Cellular Component | GO:0071006 | U2-type catalytic step 1 spliceosome | CWC22 | IDA | Human | PMID:29301961 | |
| Cellular Component | GO:0071007 | U2-type catalytic step 2 spliceosome | CWC22 | IDA | Human | PMID:28076346 | |
| Cellular Component | GO:0071005 | U2-type precatalytic spliceosome | CWC22 | IDA | Human | PMID:29360106 | |
| Biological Process | GO:0000398 | mRNA splicing, via spliceosome | CWC22 | IDA | Human | PMID:29360106 |
| EXP Inferred from experiment |
| IDA Inferred from direct assay |
| IEP Inferred from expression pattern |
| IGI Inferred from genetic interaction |
| IMP Inferred from mutant phenotype |
| IPI Inferred from physical interaction |
| HTP Inferred from High Throughput Experiment |
| HDA Inferred from High Throughput Direct Assay |
| HMP Inferred from High Throughput Mutant Phenotype |
| HGI Inferred from High Throughput Genetic Interaction |
| HEP Inferred from High Throughput Expression Pattern |
Mouse Genome Database (MGD), Gene Expression Database (GXD), Mouse Models of Human Cancer database (MMHCdb) (formerly Mouse Tumor Biology (MTB)), Gene Ontology (GO) |
||
|
Citing These Resources Funding Information Warranty Disclaimer, Privacy Notice, Licensing, & Copyright Send questions and comments to User Support. |
last database update 09/30/2025 MGI 6.24 |
|
|
|
||