|
Source |
Alliance of Genome Resources |



| Category | ID | Classification term | Gene | Evidence | Inferred from | Organism | Reference |
|---|---|---|---|---|---|---|---|
| Molecular Function | GO:0005515 | protein binding | CTDNEP1 | IPI | UniProtKB:Q8N9A8 | Human | PMID:22134922 |
| Molecular Function | GO:0005515 | protein binding | CTDNEP1 | IPI | UniProtKB:Q9WH76 | Human | PMID:25944354 |
| Molecular Function | GO:0005515 | protein binding | CTDNEP1 | IPI | UniProtKB:Q9UHD9 | Human | PMID:32296183 |
| Molecular Function | GO:0005515 | protein binding | Ctdnep1 | IPI | PR:Q60838 | Mouse | PMID:23469192 |
| Molecular Function | GO:0004722 | protein serine/threonine phosphatase activity | CTDNEP1 | IMP | Human | PMID:17420445 | |
| Cellular Component | GO:0005737 | cytoplasm | CTDNEP1 | IDA | Human | PMID:22134922 | |
| Cellular Component | GO:0005737 | cytoplasm | Ctdnep1 | IDA | Mouse | PMID:23469192 | |
| Cellular Component | GO:0005789 | endoplasmic reticulum membrane | CTDNEP1 | IDA | Human | PMID:17420445 | |
| Cellular Component | GO:0005811 | lipid droplet | CTDNEP1 | IDA | Human | GO_REF:0000052 | |
| Cellular Component | GO:0071595 | Nem1-Spo7 phosphatase complex | CTDNEP1 | IDA | Human | PMID:22134922 | |
| Cellular Component | GO:0005635 | nuclear envelope | CTDNEP1 | IDA | Human | PMID:17420445 | |
| Cellular Component | GO:0031965 | nuclear membrane | CTDNEP1 | IDA | Human | PMID:22134922 | |
| Cellular Component | GO:0005634 | nucleus | Ctdnep1 | IDA | Mouse | PMID:23469192 | |
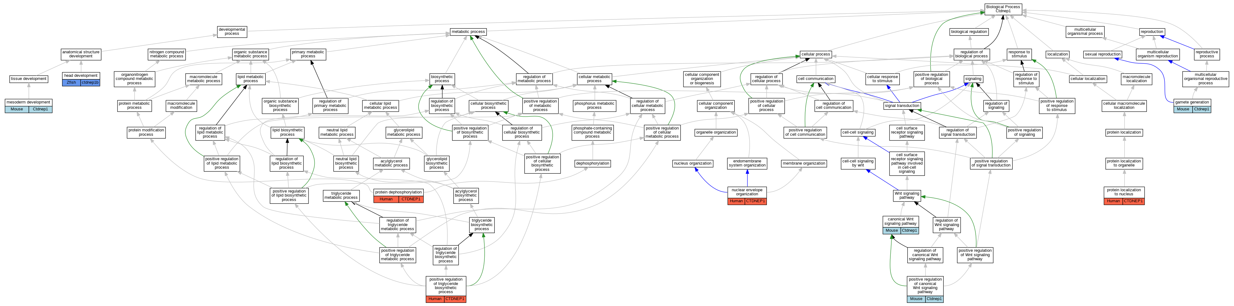
| Biological Process | GO:0060070 | canonical Wnt signaling pathway | Ctdnep1 | IMP | MGI:MGI:5510826 | Mouse | PMID:23469192 |
| Biological Process | GO:0007276 | gamete generation | Ctdnep1 | IGI | MGI:MGI:98955 | Mouse | PMID:23469192 |
| Biological Process | GO:0007276 | gamete generation | Ctdnep1 | IMP | MGI:MGI:5510826 | Mouse | PMID:23469192 |
| Biological Process | GO:0060322 | head development | ctdnep1b | IGI | ZFIN:ZDB-MRPHLNO-150213-2,ZFIN:ZDB-MRPHLNO-150213-3 | Zfish | PMID:25439725 |
| Biological Process | GO:0060322 | head development | ctdnep1b | IGI | ZFIN:ZDB-MRPHLNO-150213-3,ZFIN:ZDB-MRPHLNO-150218-1 | Zfish | PMID:25439725 |
| Biological Process | GO:0060322 | head development | ctdnep1b | IMP | ZFIN:ZDB-MRPHLNO-150213-3 | Zfish | PMID:25439725 |
| Biological Process | GO:0007498 | mesoderm development | Ctdnep1 | IMP | MGI:MGI:5510826 | Mouse | PMID:23469192 |
| Biological Process | GO:0006998 | nuclear envelope organization | CTDNEP1 | IDA | Human | PMID:17420445 | |
| Biological Process | GO:0090263 | positive regulation of canonical Wnt signaling pathway | Ctdnep1 | IMP | MGI:MGI:5510826 | Mouse | PMID:23469192 |
| Biological Process | GO:0010867 | positive regulation of triglyceride biosynthetic process | CTDNEP1 | IGI | Human | PMID:22134922 | |
| Biological Process | GO:0006470 | protein dephosphorylation | CTDNEP1 | IDA | Human | PMID:17420445 | |
| Biological Process | GO:0006470 | protein dephosphorylation | CTDNEP1 | IDA | Human | PMID:22134922 | |
| Biological Process | GO:0034504 | protein localization to nucleus | CTDNEP1 | IDA | Human | PMID:22134922 |
| EXP Inferred from experiment |
| IDA Inferred from direct assay |
| IEP Inferred from expression pattern |
| IGI Inferred from genetic interaction |
| IMP Inferred from mutant phenotype |
| IPI Inferred from physical interaction |
| HTP Inferred from High Throughput Experiment |
| HDA Inferred from High Throughput Direct Assay |
| HMP Inferred from High Throughput Mutant Phenotype |
| HGI Inferred from High Throughput Genetic Interaction |
| HEP Inferred from High Throughput Expression Pattern |
Mouse Genome Database (MGD), Gene Expression Database (GXD), Mouse Models of Human Cancer database (MMHCdb) (formerly Mouse Tumor Biology (MTB)), Gene Ontology (GO) |
||
|
Citing These Resources Funding Information Warranty Disclaimer, Privacy Notice, Licensing, & Copyright Send questions and comments to User Support. |
last database update 04/14/2026 MGI 6.24 |
|
|
|
||