|
Source |
Alliance of Genome Resources |



| Category | ID | Classification term | Gene | Evidence | Inferred from | Organism | Reference |
|---|---|---|---|---|---|---|---|
| Molecular Function | GO:0005515 | protein binding | CSTF2T | IPI | UniProtKB:Q9UMX0 | Human | PMID:16189514 |
| Molecular Function | GO:0005515 | protein binding | CSTF2T | IPI | UniProtKB:O14964 | Human | PMID:25416956 |
| Molecular Function | GO:0005515 | protein binding | CSTF2T | IPI | UniProtKB:Q9UMX0 | Human | PMID:25416956 |
| Molecular Function | GO:0005515 | protein binding | CSTF2T | IPI | UniProtKB:Q9UMX0-2 | Human | PMID:25416956 |
| Molecular Function | GO:0005515 | protein binding | CSTF2T | IPI | UniProtKB:A0A1U9X8X8 | Human | PMID:32296183 |
| Molecular Function | GO:0005515 | protein binding | CSTF2T | IPI | UniProtKB:A1KXE4-2 | Human | PMID:32296183 |
| Molecular Function | GO:0005515 | protein binding | CSTF2T | IPI | UniProtKB:P78358 | Human | PMID:32296183 |
| Molecular Function | GO:0005515 | protein binding | CSTF2T | IPI | UniProtKB:Q08117-2 | Human | PMID:32296183 |
| Molecular Function | GO:0005515 | protein binding | CSTF2T | IPI | UniProtKB:Q12951-2 | Human | PMID:32296183 |
| Molecular Function | GO:0005515 | protein binding | CSTF2T | IPI | UniProtKB:Q14847-2 | Human | PMID:32296183 |
| Molecular Function | GO:0005515 | protein binding | CSTF2T | IPI | UniProtKB:Q8IWL8 | Human | PMID:32296183 |
| Molecular Function | GO:0005515 | protein binding | CSTF2T | IPI | UniProtKB:Q96KN3 | Human | PMID:32296183 |
| Molecular Function | GO:0005515 | protein binding | CSTF2T | IPI | UniProtKB:Q96NM4-3 | Human | PMID:32296183 |
| Molecular Function | GO:0005515 | protein binding | CSTF2T | IPI | UniProtKB:Q99932-2 | Human | PMID:32296183 |
| Molecular Function | GO:0005515 | protein binding | CSTF2T | IPI | UniProtKB:Q9GZU7 | Human | PMID:32296183 |
| Molecular Function | GO:0005515 | protein binding | CSTF2T | IPI | UniProtKB:Q9H7B4 | Human | PMID:32296183 |
| Molecular Function | GO:0005515 | protein binding | CSTF2T | IPI | UniProtKB:Q9P0K8 | Human | PMID:32296183 |
| Molecular Function | GO:0005515 | protein binding | CSTF2T | IPI | UniProtKB:Q9UHD9 | Human | PMID:32296183 |
| Molecular Function | GO:0005515 | protein binding | CSTF2T | IPI | UniProtKB:Q9ULX6 | Human | PMID:32296183 |
| Molecular Function | GO:0005515 | protein binding | CSTF2T | IPI | UniProtKB:Q9UMD9 | Human | PMID:32296183 |
| Molecular Function | GO:0005515 | protein binding | CSTF2T | IPI | UniProtKB:Q9UMX0 | Human | PMID:32296183 |
| Molecular Function | GO:0005515 | protein binding | CSTF2T | IPI | UniProtKB:Q9Y6H3 | Human | PMID:32296183 |
| Molecular Function | GO:0003723 | RNA binding | CSTF2T | HDA | Human | PMID:22658674 | |
| Molecular Function | GO:0003723 | RNA binding | CSTF2T | HDA | Human | PMID:22681889 | |
| Molecular Function | GO:0003723 | RNA binding | Cstf2t | IDA | Mouse | PMID:11113135 | |
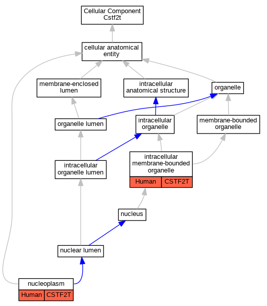
| Cellular Component | GO:0043231 | intracellular membrane-bounded organelle | CSTF2T | IDA | Human | GO_REF:0000052 | |
| Cellular Component | GO:0005654 | nucleoplasm | CSTF2T | IDA | Human | GO_REF:0000052 |
| EXP Inferred from experiment |
| IDA Inferred from direct assay |
| IEP Inferred from expression pattern |
| IGI Inferred from genetic interaction |
| IMP Inferred from mutant phenotype |
| IPI Inferred from physical interaction |
| HTP Inferred from High Throughput Experiment |
| HDA Inferred from High Throughput Direct Assay |
| HMP Inferred from High Throughput Mutant Phenotype |
| HGI Inferred from High Throughput Genetic Interaction |
| HEP Inferred from High Throughput Expression Pattern |
Mouse Genome Database (MGD), Gene Expression Database (GXD), Mouse Models of Human Cancer database (MMHCdb) (formerly Mouse Tumor Biology (MTB)), Gene Ontology (GO) |
||
|
Citing These Resources Funding Information Warranty Disclaimer, Privacy Notice, Licensing, & Copyright Send questions and comments to User Support. |
last database update 12/30/2025 MGI 6.24 |
|
|
|
||