|
Source |
Alliance of Genome Resources |



| Category | ID | Classification term | Gene | Evidence | Inferred from | Organism | Reference |
|---|---|---|---|---|---|---|---|
| Molecular Function | GO:0042802 | identical protein binding | CREBZF | IPI | UniProtKB:Q9NS37 | Human | PMID:16343488 |
| Molecular Function | GO:0042802 | identical protein binding | CREBZF | IPI | UniProtKB:Q9NS37 | Human | PMID:19690166 |
| Molecular Function | GO:0042802 | identical protein binding | CREBZF | IPI | UniProtKB:Q9NS37 | Human | PMID:20102225 |
| Molecular Function | GO:0042802 | identical protein binding | CREBZF | IPI | UniProtKB:Q9NS37 | Human | PMID:23661758 |
| Molecular Function | GO:0005515 | protein binding | CREBZF | IPI | UniProtKB:P51610 | Human | PMID:10871379 |
| Molecular Function | GO:0005515 | protein binding | CREBZF | IPI | UniProtKB:O43889 | Human | PMID:15705566 |
| Molecular Function | GO:0005515 | protein binding | CREBZF | IPI | UniProtKB:P51610 | Human | PMID:15705566 |
| Molecular Function | GO:0005515 | protein binding | CREBZF | IPI | UniProtKB:P18848 | Human | PMID:16343488 |
| Molecular Function | GO:0005515 | protein binding | CREBZF | IPI | UniProtKB:O00268 | Human | PMID:17483474 |
| Molecular Function | GO:0005515 | protein binding | CREBZF | IPI | UniProtKB:P51610 | Human | PMID:18391022 |
| Molecular Function | GO:0005515 | protein binding | CREBZF | IPI | UniProtKB:P62509 | Human | PMID:19690166 |
| Molecular Function | GO:0005515 | protein binding | CREBZF | IPI | UniProtKB:Q96EB6 | Human | PMID:19690166 |
| Molecular Function | GO:0005515 | protein binding | CREBZF | IPI | UniProtKB:P0C746 | Human | PMID:20102225 |
| Molecular Function | GO:0005515 | protein binding | CREBZF | IPI | UniProtKB:P17861 | Human | PMID:20102225 |
| Molecular Function | GO:0005515 | protein binding | CREBZF | IPI | UniProtKB:P18848 | Human | PMID:20102225 |
| Molecular Function | GO:0005515 | protein binding | CREBZF | IPI | UniProtKB:Q14494 | Human | PMID:20102225 |
| Molecular Function | GO:0005515 | protein binding | CREBZF | IPI | UniProtKB:O43889 | Human | PMID:23661758 |
| Molecular Function | GO:0005515 | protein binding | CREBZF | IPI | UniProtKB:P17861 | Human | PMID:23661758 |
| Molecular Function | GO:0005515 | protein binding | CREBZF | IPI | UniProtKB:P18848 | Human | PMID:23661758 |
| Molecular Function | GO:0005515 | protein binding | CREBZF | IPI | UniProtKB:Q14494 | Human | PMID:23661758 |
| Molecular Function | GO:0005515 | protein binding | CREBZF | IPI | UniProtKB:P14621 | Human | PMID:25416956 |
| Molecular Function | GO:0005515 | protein binding | CREBZF | IPI | UniProtKB:Q5W5X9 | Human | PMID:25416956 |
| Molecular Function | GO:0005515 | protein binding | CREBZF | IPI | UniProtKB:Q8WYA6 | Human | PMID:25416956 |
| Molecular Function | GO:0005515 | protein binding | CREBZF | IPI | UniProtKB:Q15311 | Human | PMID:28514442 |
| Molecular Function | GO:0005515 | protein binding | CREBZF | IPI | UniProtKB:P51610-4 | Human | PMID:32296183 |
| Molecular Function | GO:0005515 | protein binding | CREBZF | IPI | UniProtKB:Q15311 | Human | PMID:32296183 |
| Molecular Function | GO:0005515 | protein binding | CREBZF | IPI | UniProtKB:Q5W5X9-3 | Human | PMID:32296183 |
| Molecular Function | GO:0005515 | protein binding | CREBZF | IPI | UniProtKB:Q16236 | Human | PMID:32911434 |
| Molecular Function | GO:0005515 | protein binding | Crebzf | IPI | UniProtKB:P62509 | Mouse | MGI:MGI:4436999|PMID:19690166 |
| Cellular Component | GO:0005739 | mitochondrion | CREBZF | IDA | Human | GO_REF:0000052 | |
| Cellular Component | GO:0005654 | nucleoplasm | CREBZF | IDA | Human | GO_REF:0000052 | |
| Cellular Component | GO:0005634 | nucleus | CREBZF | IDA | Human | PMID:15705566 | |
| Cellular Component | GO:0090575 | RNA polymerase II transcription regulator complex | CREBZF | IPI | Human | PMID:23661758 | |
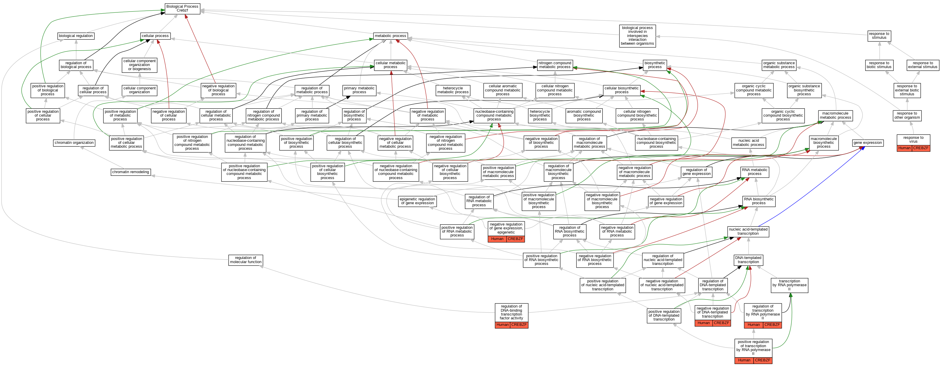
| Biological Process | GO:0045892 | negative regulation of DNA-templated transcription | CREBZF | IMP | Human | PMID:15705566 | |
| Biological Process | GO:0045814 | negative regulation of gene expression, epigenetic | CREBZF | IEP | Human | PMID:15705566 | |
| Biological Process | GO:0045944 | positive regulation of transcription by RNA polymerase II | CREBZF | IDA | Human | PMID:16343488 | |
| Biological Process | GO:0051090 | regulation of DNA-binding transcription factor activity | CREBZF | IDA | Human | PMID:15705566 | |
| Biological Process | GO:0006357 | regulation of transcription by RNA polymerase II | CREBZF | IDA | Human | PMID:10871379 | |
| Biological Process | GO:0009615 | response to virus | CREBZF | IDA | Human | PMID:10871379 |
| EXP Inferred from experiment |
| IDA Inferred from direct assay |
| IEP Inferred from expression pattern |
| IGI Inferred from genetic interaction |
| IMP Inferred from mutant phenotype |
| IPI Inferred from physical interaction |
| HTP Inferred from High Throughput Experiment |
| HDA Inferred from High Throughput Direct Assay |
| HMP Inferred from High Throughput Mutant Phenotype |
| HGI Inferred from High Throughput Genetic Interaction |
| HEP Inferred from High Throughput Expression Pattern |
Mouse Genome Database (MGD), Gene Expression Database (GXD), Mouse Models of Human Cancer database (MMHCdb) (formerly Mouse Tumor Biology (MTB)), Gene Ontology (GO) |
||
|
Citing These Resources Funding Information Warranty Disclaimer, Privacy Notice, Licensing, & Copyright Send questions and comments to User Support. |
last database update 09/30/2025 MGI 6.24 |
|
|
|
||