|
Source |
Alliance of Genome Resources |



| Category | ID | Classification term | Gene | Evidence | Inferred from | Organism | Reference |
|---|---|---|---|---|---|---|---|
| Molecular Function | GO:0001228 | DNA-binding transcription activator activity, RNA polymerase II-specific | CREBRF | IDA | Human | PMID:16940180 | |
| Molecular Function | GO:0005515 | protein binding | CREBRF | IPI | UniProtKB:O43889-2 | Human | PMID:18391022 |
| Molecular Function | GO:0005515 | protein binding | CREBRF | IPI | UniProtKB:O60519 | Human | PMID:32296183 |
| Molecular Function | GO:0005515 | protein binding | CREBRF | IPI | UniProtKB:P41227 | Human | PMID:32296183 |
| Molecular Function | GO:0005515 | protein binding | CREBRF | IPI | UniProtKB:Q14451-3 | Human | PMID:32296183 |
| Molecular Function | GO:0005515 | protein binding | CREBRF | IPI | UniProtKB:Q9BSU3 | Human | PMID:32296183 |
| Molecular Function | GO:0005515 | protein binding | CREBRF | IPI | UniProtKB:Q9UJV3-2 | Human | PMID:32296183 |
| Molecular Function | GO:0000977 | RNA polymerase II transcription regulatory region sequence-specific DNA binding | CREBRF | IDA | Human | PMID:16940180 | |
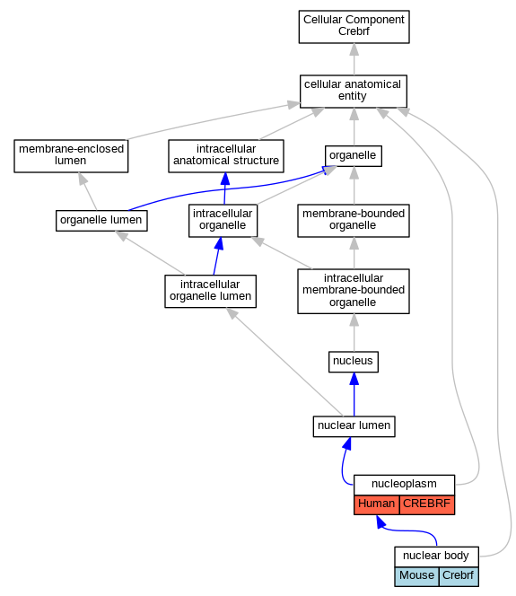
| Cellular Component | GO:0016604 | nuclear body | Crebrf | IDA | Mouse | PMID:23071095 | |
| Cellular Component | GO:0005654 | nucleoplasm | CREBRF | IDA | Human | GO_REF:0000052 | |
| Biological Process | GO:0042711 | maternal behavior | Crebrf | IGI | MGI:MGI:95824 | Mouse | PMID:23071095 |
| Biological Process | GO:0042711 | maternal behavior | Crebrf | IMP | Mouse | PMID:23071095 | |
| Biological Process | GO:0042711 | maternal behavior | Crebrf | IGI | MGI:MGI:97762 | Mouse | PMID:23071095 |
| Biological Process | GO:1900170 | negative regulation of glucocorticoid mediated signaling pathway | Crebrf | IMP | Mouse | MGI:MGI:5466657|PMID:23071095 | |
| Biological Process | GO:1900170 | negative regulation of glucocorticoid mediated signaling pathway | Crebrf | IDA | Mouse | PMID:23071095 | |
| Biological Process | GO:1902213 | positive regulation of prolactin signaling pathway | Crebrf | IMP | Mouse | PMID:23071095 | |
| Biological Process | GO:0045944 | positive regulation of transcription by RNA polymerase II | CREBRF | IDA | Human | PMID:16940180 |
| EXP Inferred from experiment |
| IDA Inferred from direct assay |
| IEP Inferred from expression pattern |
| IGI Inferred from genetic interaction |
| IMP Inferred from mutant phenotype |
| IPI Inferred from physical interaction |
| HTP Inferred from High Throughput Experiment |
| HDA Inferred from High Throughput Direct Assay |
| HMP Inferred from High Throughput Mutant Phenotype |
| HGI Inferred from High Throughput Genetic Interaction |
| HEP Inferred from High Throughput Expression Pattern |
Mouse Genome Database (MGD), Gene Expression Database (GXD), Mouse Models of Human Cancer database (MMHCdb) (formerly Mouse Tumor Biology (MTB)), Gene Ontology (GO) |
||
|
Citing These Resources Funding Information Warranty Disclaimer, Privacy Notice, Licensing, & Copyright Send questions and comments to User Support. |
last database update 12/30/2025 MGI 6.24 |
|
|
|
||