|
Source |
Alliance of Genome Resources |



| Category | ID | Classification term | Gene | Evidence | Inferred from | Organism | Reference |
|---|---|---|---|---|---|---|---|
| Molecular Function | GO:0003779 | actin binding | COTL1 | IDA | Human | PMID:11583571 | |
| Molecular Function | GO:0003779 | actin binding | Cotl1 | IDA | Mouse | PMID:11785969 | |
| Molecular Function | GO:0019899 | enzyme binding | COTL1 | IPI | UniProtKB:P09917 | Human | PMID:11297527 |
| Molecular Function | GO:0019899 | enzyme binding | Cotl1 | IPI | UniProtKB:P09917 | Mouse | MGI:MGI:2157200|PMID:11785969 |
| Molecular Function | GO:0005515 | protein binding | COTL1 | IPI | UniProtKB:P09917 | Human | PMID:11297527 |
| Molecular Function | GO:0005515 | protein binding | COTL1 | IPI | UniProtKB:P09917 | Human | PMID:16924104 |
| Molecular Function | GO:0005515 | protein binding | COTL1 | IPI | UniProtKB:Q9NYB0 | Human | PMID:21044950 |
| Molecular Function | GO:0005515 | protein binding | COTL1 | IPI | UniProtKB:Q13956 | Human | PMID:25416956 |
| Molecular Function | GO:0005515 | protein binding | Cotl1 | IPI | UniProtKB:P09917 | Mouse | PMID:11785969 |
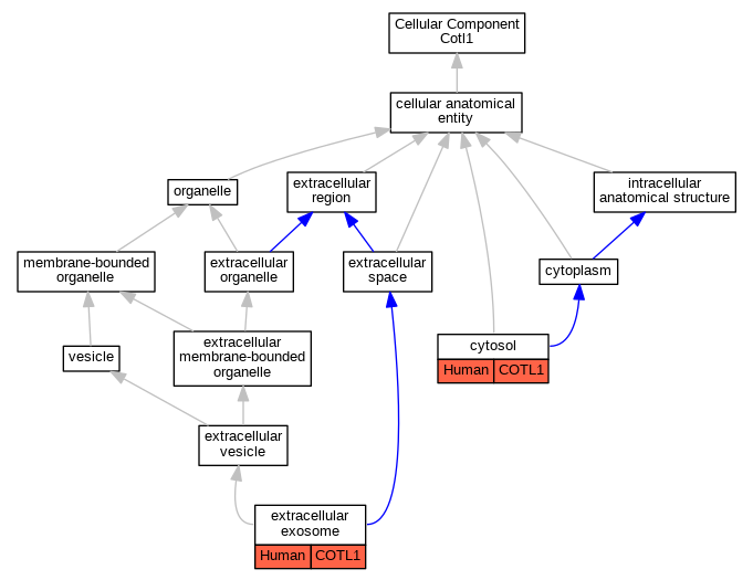
| Cellular Component | GO:0005829 | cytosol | COTL1 | IDA | Human | GO_REF:0000052 | |
| Cellular Component | GO:0070062 | extracellular exosome | COTL1 | HDA | Human | PMID:19056867 | |
| Cellular Component | GO:0070062 | extracellular exosome | COTL1 | HDA | Human | PMID:20458337 | |
| Cellular Component | GO:0070062 | extracellular exosome | COTL1 | HDA | Human | PMID:23533145 | |
| Biological Process | GO:0050832 | defense response to fungus | Cotl1 | IDA | Mouse | MGI:MGI:2157200|PMID:11785969 |
| EXP Inferred from experiment |
| IDA Inferred from direct assay |
| IEP Inferred from expression pattern |
| IGI Inferred from genetic interaction |
| IMP Inferred from mutant phenotype |
| IPI Inferred from physical interaction |
| HTP Inferred from High Throughput Experiment |
| HDA Inferred from High Throughput Direct Assay |
| HMP Inferred from High Throughput Mutant Phenotype |
| HGI Inferred from High Throughput Genetic Interaction |
| HEP Inferred from High Throughput Expression Pattern |
Mouse Genome Database (MGD), Gene Expression Database (GXD), Mouse Models of Human Cancer database (MMHCdb) (formerly Mouse Tumor Biology (MTB)), Gene Ontology (GO) |
||
|
Citing These Resources Funding Information Warranty Disclaimer, Privacy Notice, Licensing, & Copyright Send questions and comments to User Support. |
last database update 12/30/2025 MGI 6.24 |
|
|
|
||