|
Source |
Alliance of Genome Resources |



| Category | ID | Classification term | Gene | Evidence | Inferred from | Organism | Reference |
|---|---|---|---|---|---|---|---|
| Molecular Function | GO:0005515 | protein binding | CHMP6 | IPI | UniProtKB:Q9BRG1 | Human | PMID:14505570 |
| Molecular Function | GO:0005515 | protein binding | CHMP6 | IPI | UniProtKB:Q9H444 | Human | PMID:14505570 |
| Molecular Function | GO:0005515 | protein binding | CHMP6 | IPI | UniProtKB:Q86VN1 | Human | PMID:14519844 |
| Molecular Function | GO:0005515 | protein binding | CHMP6 | IPI | UniProtKB:Q96CF2 | Human | PMID:14519844 |
| Molecular Function | GO:0005515 | protein binding | CHMP6 | IPI | UniProtKB:Q96H20 | Human | PMID:14519844 |
| Molecular Function | GO:0005515 | protein binding | CHMP6 | IPI | UniProtKB:Q9BRG1 | Human | PMID:14519844 |
| Molecular Function | GO:0005515 | protein binding | CHMP6 | IPI | UniProtKB:Q9BY43 | Human | PMID:14519844 |
| Molecular Function | GO:0005515 | protein binding | CHMP6 | IPI | UniProtKB:Q9H444 | Human | PMID:14519844 |
| Molecular Function | GO:0005515 | protein binding | CHMP6 | IPI | UniProtKB:Q9BRG1 | Human | PMID:16730941 |
| Molecular Function | GO:0005515 | protein binding | CHMP6 | IPI | UniProtKB:Q9BRG1 | Human | PMID:16856878 |
| Molecular Function | GO:0005515 | protein binding | CHMP6 | IPI | UniProtKB:Q9BRG1 | Human | PMID:16973552 |
| Molecular Function | GO:0005515 | protein binding | CHMP6 | IPI | UniProtKB:Q9UN37 | Human | PMID:18606141 |
| Molecular Function | GO:0005515 | protein binding | CHMP6 | IPI | UniProtKB:Q9UN37 | Human | PMID:21543490 |
| Molecular Function | GO:0005515 | protein binding | CHMP6 | IPI | UniProtKB:Q9BRG1 | Human | PMID:32296183 |
| Molecular Function | GO:0005515 | protein binding | CHMP6 | IPI | UniProtKB:O14656-2 | Human | PMID:32814053 |
| Molecular Function | GO:0005515 | protein binding | CHMP6 | IPI | UniProtKB:P50570-2 | Human | PMID:32814053 |
| Molecular Function | GO:0005515 | protein binding | CHMP6 | IPI | UniProtKB:Q16637 | Human | PMID:32814053 |
| Molecular Function | GO:0044877 | protein-containing complex binding | CHMP6 | IDA | Human | PMID:16973552 | |
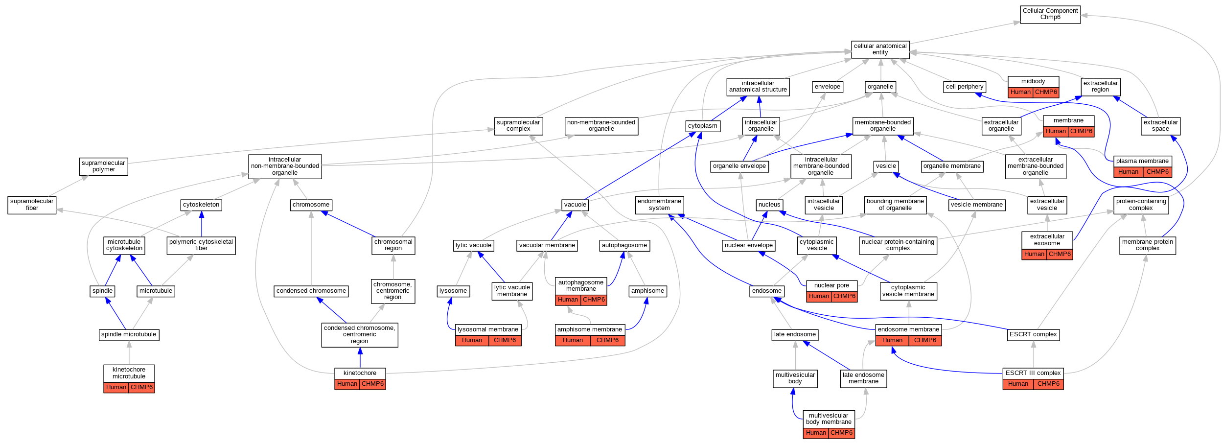
| Cellular Component | GO:1904930 | amphisome membrane | CHMP6 | IDA | Human | PMID:17984323 | |
| Cellular Component | GO:0000421 | autophagosome membrane | CHMP6 | IDA | Human | PMID:17984323 | |
| Cellular Component | GO:0010008 | endosome membrane | CHMP6 | IDA | Human | PMID:16973552 | |
| Cellular Component | GO:0000815 | ESCRT III complex | CHMP6 | IDA | Human | PMID:24878737 | |
| Cellular Component | GO:0070062 | extracellular exosome | CHMP6 | HDA | Human | PMID:19056867 | |
| Cellular Component | GO:0070062 | extracellular exosome | CHMP6 | HDA | Human | PMID:20458337 | |
| Cellular Component | GO:0000776 | kinetochore | CHMP6 | IDA | Human | PMID:26040712 | |
| Cellular Component | GO:0005828 | kinetochore microtubule | CHMP6 | IDA | Human | PMID:26040712 | |
| Cellular Component | GO:0005765 | lysosomal membrane | CHMP6 | IDA | Human | PMID:17984323 | |
| Cellular Component | GO:0016020 | membrane | CHMP6 | HDA | Human | PMID:19946888 | |
| Cellular Component | GO:0030496 | midbody | CHMP6 | IDA | Human | PMID:26040712 | |
| Cellular Component | GO:0032585 | multivesicular body membrane | CHMP6 | IDA | Human | PMID:16554368 | |
| Cellular Component | GO:0005643 | nuclear pore | CHMP6 | IDA | Human | PMID:26040713 | |
| Cellular Component | GO:0005886 | plasma membrane | CHMP6 | IDA | Human | PMID:24878737 | |
| Biological Process | GO:0097352 | autophagosome maturation | CHMP6 | IMP | Human | PMID:17984323 | |
| Biological Process | GO:0006914 | autophagy | CHMP6 | IMP | Human | PMID:17984323 | |
| Biological Process | GO:1902774 | late endosome to lysosome transport | CHMP6 | IMP | Human | PMID:17984323 | |
| Biological Process | GO:0061952 | midbody abscission | CHMP6 | IMP | Human | PMID:20616062 | |
| Biological Process | GO:0007080 | mitotic metaphase plate congression | CHMP6 | IMP | Human | PMID:20616062 | |
| Biological Process | GO:0071985 | multivesicular body sorting pathway | CHMP6 | IDA | Human | PMID:16554368 | |
| Biological Process | GO:0060548 | negative regulation of cell death | CHMP6 | IMP | Human | PMID:20616062 | |
| Biological Process | GO:0007175 | negative regulation of epidermal growth factor-activated receptor activity | CHMP6 | IMP | Human | PMID:16973552 | |
| Biological Process | GO:0031468 | nuclear membrane reassembly | CHMP6 | IMP | Human | PMID:26040713 | |
| Biological Process | GO:0006997 | nucleus organization | CHMP6 | IMP | Human | PMID:20616062 | |
| Biological Process | GO:0001778 | plasma membrane repair | CHMP6 | IDA | Human | PMID:24482116 | |
| Biological Process | GO:1901673 | regulation of mitotic spindle assembly | CHMP6 | IMP | Human | PMID:20616062 | |
| Biological Process | GO:0042176 | regulation of protein catabolic process | CHMP6 | IMP | Human | PMID:18606141 | |
| Biological Process | GO:0043162 | ubiquitin-dependent protein catabolic process via the multivesicular body sorting pathway | CHMP6 | IDA | Human | PMID:17984323 | |
| Biological Process | GO:0046761 | viral budding from plasma membrane | CHMP6 | IDA | Human | PMID:24878737 | |
| Biological Process | GO:0039702 | viral budding via host ESCRT complex | CHMP6 | IDA | Human | PMID:24878737 |
| EXP Inferred from experiment |
| IDA Inferred from direct assay |
| IEP Inferred from expression pattern |
| IGI Inferred from genetic interaction |
| IMP Inferred from mutant phenotype |
| IPI Inferred from physical interaction |
| HTP Inferred from High Throughput Experiment |
| HDA Inferred from High Throughput Direct Assay |
| HMP Inferred from High Throughput Mutant Phenotype |
| HGI Inferred from High Throughput Genetic Interaction |
| HEP Inferred from High Throughput Expression Pattern |
Mouse Genome Database (MGD), Gene Expression Database (GXD), Mouse Models of Human Cancer database (MMHCdb) (formerly Mouse Tumor Biology (MTB)), Gene Ontology (GO) |
||
|
Citing These Resources Funding Information Warranty Disclaimer, Privacy Notice, Licensing, & Copyright Send questions and comments to User Support. |
last database update 09/30/2025 MGI 6.24 |
|
|
|
||