|
Source |
Alliance of Genome Resources |



| Category | ID | Classification term | Gene | Evidence | Inferred from | Organism | Reference |
|---|---|---|---|---|---|---|---|
| Molecular Function | GO:0045296 | cadherin binding | CHMP5 | HDA | Human | PMID:25468996 | |
| Molecular Function | GO:0005515 | protein binding | CHMP5 | IPI | UniProtKB:Q9NP79 | Human | PMID:15644320 |
| Molecular Function | GO:0005515 | protein binding | CHMP5 | IPI | UniProtKB:Q9H444 | Human | PMID:16730941 |
| Molecular Function | GO:0005515 | protein binding | CHMP5 | IPI | UniProtKB:Q9NP79 | Human | PMID:16730941 |
| Molecular Function | GO:0005515 | protein binding | CHMP5 | IPI | UniProtKB:O95630 | Human | PMID:17711858 |
| Molecular Function | GO:0005515 | protein binding | CHMP5 | IPI | UniProtKB:Q9NP79 | Human | PMID:18385515 |
| Molecular Function | GO:0005515 | protein binding | CHMP5 | IPI | UniProtKB:Q9NP79 | Human | PMID:21543490 |
| Molecular Function | GO:0005515 | protein binding | CHMP5 | IPI | UniProtKB:O95630 | Human | PMID:21988832 |
| Molecular Function | GO:0005515 | protein binding | CHMP5 | IPI | UniProtKB:Q9NP79 | Human | PMID:23105106 |
| Molecular Function | GO:0005515 | protein binding | CHMP5 | IPI | UniProtKB:O75351 | Human | PMID:25416956 |
| Molecular Function | GO:0005515 | protein binding | CHMP5 | IPI | UniProtKB:Q8WV92 | Human | PMID:25416956 |
| Molecular Function | GO:0005515 | protein binding | CHMP5 | IPI | UniProtKB:Q9H444 | Human | PMID:26496610 |
| Molecular Function | GO:0005515 | protein binding | CHMP5 | IPI | UniProtKB:Q9HC29 | Human | PMID:27812135 |
| Molecular Function | GO:0005515 | protein binding | CHMP5 | IPI | UniProtKB:Q9NP79 | Human | PMID:28514442 |
| Molecular Function | GO:0005515 | protein binding | CHMP5 | IPI | UniProtKB:O75351 | Human | PMID:32296183 |
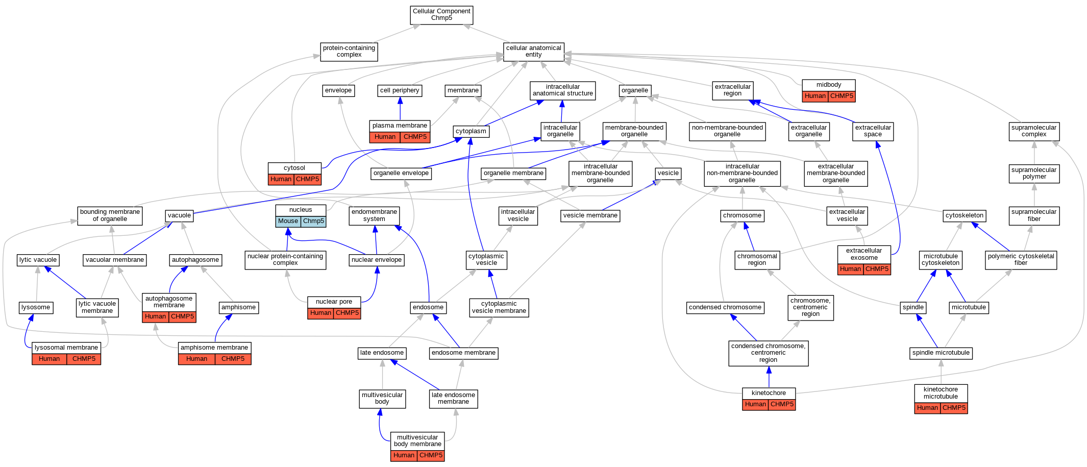
| Cellular Component | GO:1904930 | amphisome membrane | CHMP5 | IDA | Human | PMID:17984323 | |
| Cellular Component | GO:0000421 | autophagosome membrane | CHMP5 | IDA | Human | PMID:17984323 | |
| Cellular Component | GO:0005829 | cytosol | CHMP5 | IDA | Human | PMID:15644320 | |
| Cellular Component | GO:0070062 | extracellular exosome | CHMP5 | HDA | Human | PMID:19056867 | |
| Cellular Component | GO:0070062 | extracellular exosome | CHMP5 | HDA | Human | PMID:20458337 | |
| Cellular Component | GO:0070062 | extracellular exosome | CHMP5 | HDA | Human | PMID:23533145 | |
| Cellular Component | GO:0000776 | kinetochore | CHMP5 | IDA | Human | PMID:26040712 | |
| Cellular Component | GO:0005828 | kinetochore microtubule | CHMP5 | IDA | Human | PMID:26040712 | |
| Cellular Component | GO:0005765 | lysosomal membrane | CHMP5 | IDA | Human | PMID:17984323 | |
| Cellular Component | GO:0030496 | midbody | CHMP5 | IDA | Human | PMID:26040712 | |
| Cellular Component | GO:0032585 | multivesicular body membrane | CHMP5 | IDA | Human | PMID:16554368 | |
| Cellular Component | GO:0005643 | nuclear pore | CHMP5 | IDA | Human | PMID:26040713 | |
| Cellular Component | GO:0005634 | nucleus | Chmp5 | IDA | Mouse | PMID:11555636 | |
| Cellular Component | GO:0005886 | plasma membrane | CHMP5 | IDA | Human | PMID:24878737 | |
| Biological Process | GO:0097352 | autophagosome maturation | CHMP5 | IMP | Human | PMID:17984323 | |
| Biological Process | GO:0006914 | autophagy | CHMP5 | IMP | Human | PMID:17984323 | |
| Biological Process | GO:0071222 | cellular response to lipopolysaccharide | CHMP5 | IMP | Human | PMID:27812135 | |
| Biological Process | GO:0071225 | cellular response to muramyl dipeptide | CHMP5 | IMP | Human | PMID:27812135 | |
| Biological Process | GO:0008333 | endosome to lysosome transport | Chmp5 | IMP | MGI:MGI:3626293 | Mouse | PMID:16567502 |
| Biological Process | GO:1902774 | late endosome to lysosome transport | CHMP5 | IMP | Human | PMID:17984323 | |
| Biological Process | GO:0007040 | lysosome organization | Chmp5 | IMP | MGI:MGI:3626293 | Mouse | PMID:16567502 |
| Biological Process | GO:0061952 | midbody abscission | CHMP5 | IMP | Human | PMID:20616062 | |
| Biological Process | GO:0007080 | mitotic metaphase plate congression | CHMP5 | IMP | Human | PMID:20616062 | |
| Biological Process | GO:0071985 | multivesicular body sorting pathway | CHMP5 | IMP | Human | PMID:15644320 | |
| Biological Process | GO:0071985 | multivesicular body sorting pathway | CHMP5 | IDA | Human | PMID:16554368 | |
| Biological Process | GO:0060548 | negative regulation of cell death | CHMP5 | IMP | Human | PMID:20616062 | |
| Biological Process | GO:0031468 | nuclear membrane reassembly | CHMP5 | IMP | Human | PMID:26040713 | |
| Biological Process | GO:0006997 | nucleus organization | CHMP5 | IMP | Human | PMID:20616062 | |
| Biological Process | GO:0001778 | plasma membrane repair | CHMP5 | IDA | Human | PMID:24482116 | |
| Biological Process | GO:0010824 | regulation of centrosome duplication | CHMP5 | IMP | Human | PMID:20616062 | |
| Biological Process | GO:1901673 | regulation of mitotic spindle assembly | CHMP5 | IMP | Human | PMID:20616062 | |
| Biological Process | GO:0001919 | regulation of receptor recycling | Chmp5 | IMP | Mouse | PMID:16567502 | |
| Biological Process | GO:0043162 | ubiquitin-dependent protein catabolic process via the multivesicular body sorting pathway | CHMP5 | IDA | Human | PMID:17984323 | |
| Biological Process | GO:0046755 | viral budding | CHMP5 | IMP | Human | PMID:15644320 | |
| Biological Process | GO:0046761 | viral budding from plasma membrane | CHMP5 | IDA | Human | PMID:24878737 | |
| Biological Process | GO:0039702 | viral budding via host ESCRT complex | CHMP5 | IDA | Human | PMID:24878737 |
| EXP Inferred from experiment |
| IDA Inferred from direct assay |
| IEP Inferred from expression pattern |
| IGI Inferred from genetic interaction |
| IMP Inferred from mutant phenotype |
| IPI Inferred from physical interaction |
| HTP Inferred from High Throughput Experiment |
| HDA Inferred from High Throughput Direct Assay |
| HMP Inferred from High Throughput Mutant Phenotype |
| HGI Inferred from High Throughput Genetic Interaction |
| HEP Inferred from High Throughput Expression Pattern |
Mouse Genome Database (MGD), Gene Expression Database (GXD), Mouse Models of Human Cancer database (MMHCdb) (formerly Mouse Tumor Biology (MTB)), Gene Ontology (GO) |
||
|
Citing These Resources Funding Information Warranty Disclaimer, Privacy Notice, Licensing, & Copyright Send questions and comments to User Support. |
last database update 04/07/2026 MGI 6.24 |
|
|
|
||