|
Source |
Alliance of Genome Resources |



| Category | ID | Classification term | Gene | Evidence | Inferred from | Organism | Reference |
|---|---|---|---|---|---|---|---|
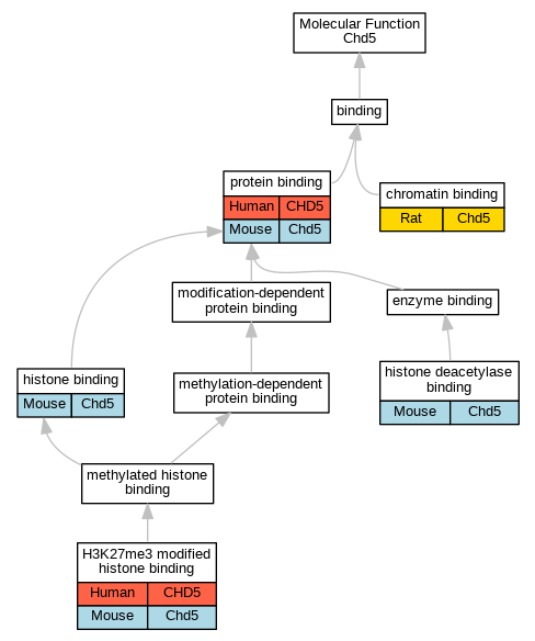
| Molecular Function | GO:0003682 | chromatin binding | Chd5 | IDA | Rat | PMID:21931736|RGD:8553453 | |
| Molecular Function | GO:0061628 | H3K27me3 modified histone binding | CHD5 | IDA | Human | PMID:23948251 | |
| Molecular Function | GO:0061628 | H3K27me3 modified histone binding | Chd5 | IDA | Mouse | MGI:MGI:5532595|PMID:23948251 | |
| Molecular Function | GO:0042393 | histone binding | Chd5 | IDA | Mouse | MGI:MGI:5559659|PMID:23318260 | |
| Molecular Function | GO:0042826 | histone deacetylase binding | Chd5 | IPI | UniProtKB:O09106|UniProtKB:P70288 | Mouse | MGI:MGI:5559665|PMID:21931736 |
| Molecular Function | GO:0005515 | protein binding | CHD5 | IPI | UniProtKB:O75381 | Human | PMID:35044719 |
| Molecular Function | GO:0005515 | protein binding | Chd5 | IPI | UniProtKB:Q8VHR5|UniProtKB:Q924K8 | Mouse | MGI:MGI:5559665|PMID:21931736 |
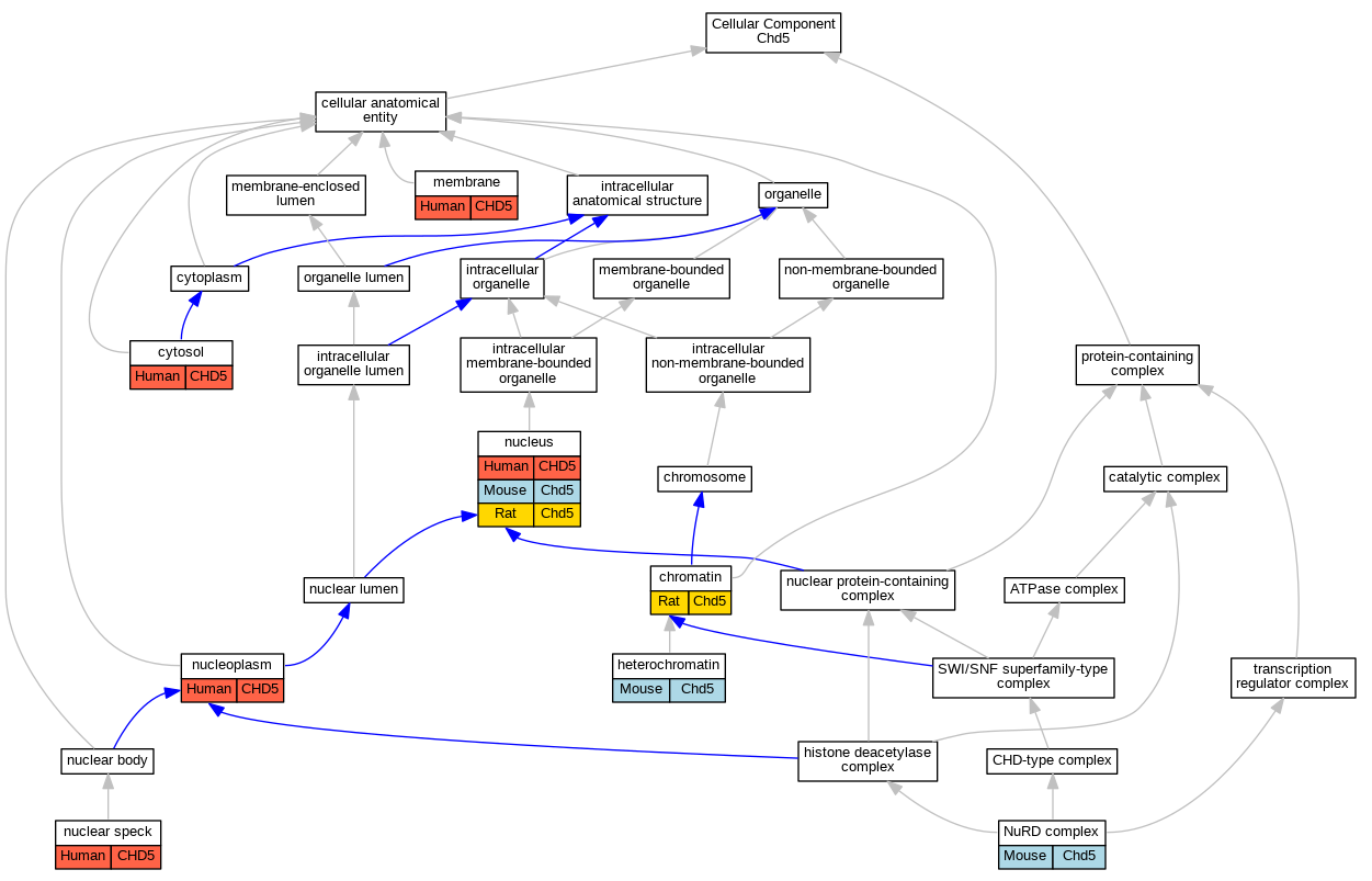
| Cellular Component | GO:0000785 | chromatin | Chd5 | IDA | Rat | PMID:21931736|RGD:8553453 | |
| Cellular Component | GO:0005829 | cytosol | CHD5 | IDA | Human | GO_REF:0000052 | |
| Cellular Component | GO:0000792 | heterochromatin | Chd5 | IDA | Mouse | MGI:MGI:5559659|PMID:23318260 | |
| Cellular Component | GO:0016020 | membrane | CHD5 | HDA | Human | PMID:19946888 | |
| Cellular Component | GO:0016607 | nuclear speck | CHD5 | IDA | Human | GO_REF:0000052 | |
| Cellular Component | GO:0005654 | nucleoplasm | CHD5 | IDA | Human | GO_REF:0000052 | |
| Cellular Component | GO:0005634 | nucleus | CHD5 | IDA | Human | PMID:21931736 | |
| Cellular Component | GO:0005634 | nucleus | Chd5 | IDA | Mouse | MGI:MGI:5532595|PMID:23948251 | |
| Cellular Component | GO:0005634 | nucleus | Chd5 | IDA | Rat | PMID:12189208|RGD:729665 | |
| Cellular Component | GO:0005634 | nucleus | Chd5 | IDA | Rat | PMID:21931736|RGD:8553453 | |
| Cellular Component | GO:0016581 | NuRD complex | Chd5 | IDA | Mouse | MGI:MGI:5559665|PMID:21931736 | |
| Biological Process | GO:0021895 | cerebral cortex neuron differentiation | Chd5 | IMP | Mouse | MGI:MGI:5532595|PMID:23948251 | |
| Biological Process | GO:0006338 | chromatin remodeling | chd5 | IDA | Zfish | PMID:26092436 | |
| Biological Process | GO:0048703 | embryonic viscerocranium morphogenesis | chd5 | IMP | ZFIN:ZDB-MRPHLNO-151208-6 | Zfish | PMID:26092436 |
| Biological Process | GO:0060322 | head development | chd5 | IMP | ZFIN:ZDB-MRPHLNO-151208-6 | Zfish | PMID:26092436 |
| Biological Process | GO:0098532 | histone H3-K27 trimethylation | CHD5 | IMP | Human | PMID:23948251 | |
| Biological Process | GO:0008285 | negative regulation of cell population proliferation | Chd5 | IMP | Mouse | MGI:MGI:5559659|PMID:23318260 | |
| Biological Process | GO:0008285 | negative regulation of cell population proliferation | Chd5 | IMP | Mouse | MGI:MGI:3711389|PMID:17289567 | |
| Biological Process | GO:0000122 | negative regulation of transcription by RNA polymerase II | Chd5 | IMP | Mouse | MGI:MGI:5559659|PMID:23318260 | |
| Biological Process | GO:1901798 | positive regulation of signal transduction by p53 class mediator | Chd5 | IMP | Mouse | MGI:MGI:3711389|PMID:17289567 | |
| Biological Process | GO:0045595 | regulation of cell differentiation | Chd5 | IMP | Mouse | MGI:MGI:5559659|PMID:23318260 | |
| Biological Process | GO:0006357 | regulation of transcription by RNA polymerase II | CHD5 | IMP | Human | PMID:23948251 | |
| Biological Process | GO:0035092 | sperm DNA condensation | Chd5 | IMP | Mouse | MGI:MGI:5559810|PMID:24252660 | |
| Biological Process | GO:0006366 | transcription by RNA polymerase II | Chd5 | IMP | Rat | PMID:21931736|RGD:8553453 |
| EXP Inferred from experiment |
| IDA Inferred from direct assay |
| IEP Inferred from expression pattern |
| IGI Inferred from genetic interaction |
| IMP Inferred from mutant phenotype |
| IPI Inferred from physical interaction |
| HTP Inferred from High Throughput Experiment |
| HDA Inferred from High Throughput Direct Assay |
| HMP Inferred from High Throughput Mutant Phenotype |
| HGI Inferred from High Throughput Genetic Interaction |
| HEP Inferred from High Throughput Expression Pattern |
Mouse Genome Database (MGD), Gene Expression Database (GXD), Mouse Models of Human Cancer database (MMHCdb) (formerly Mouse Tumor Biology (MTB)), Gene Ontology (GO) |
||
|
Citing These Resources Funding Information Warranty Disclaimer, Privacy Notice, Licensing, & Copyright Send questions and comments to User Support. |
last database update 05/05/2026 MGI 6.24 |
|
|
|
||