|
Source |
Alliance of Genome Resources |



| Category | ID | Classification term | Gene | Evidence | Inferred from | Organism | Reference |
|---|---|---|---|---|---|---|---|
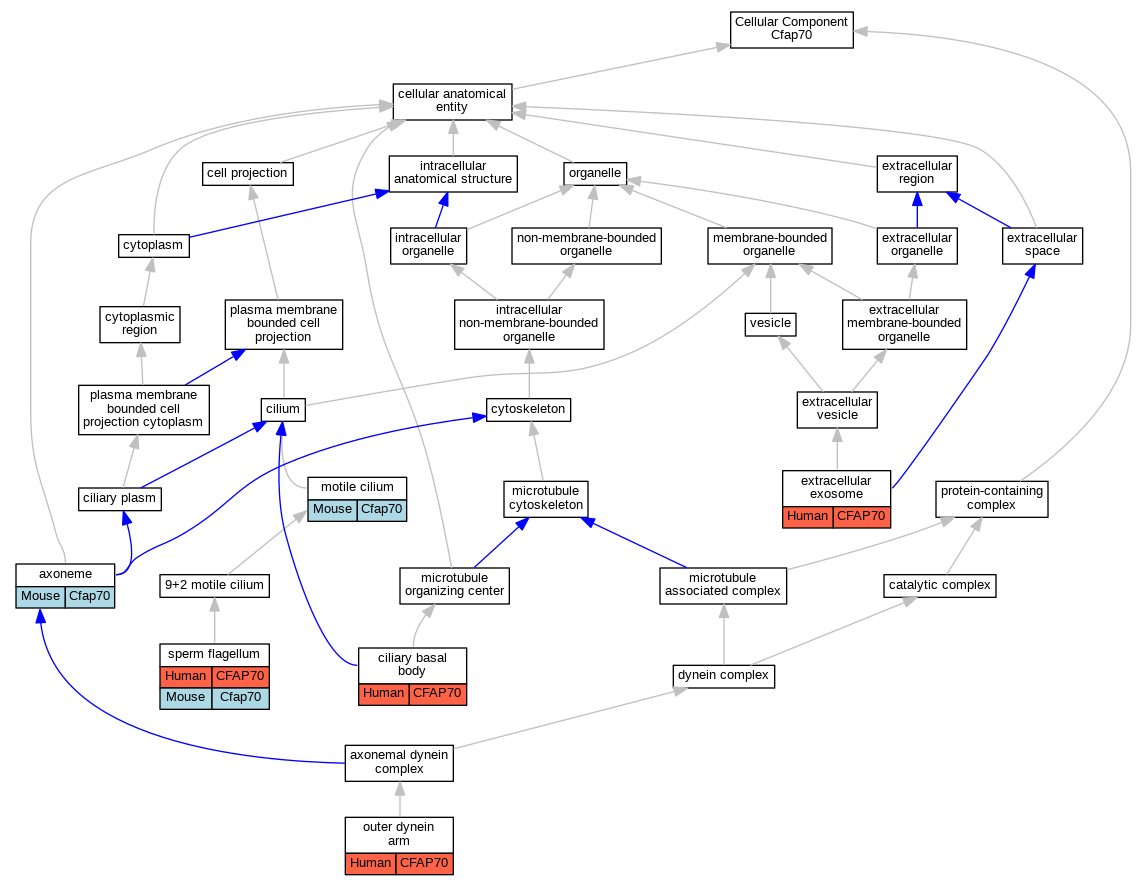
| Cellular Component | GO:0005930 | axoneme | Cfap70 | IDA | Mouse | MGI:MGI:6383288|PMID:30158508 | |
| Cellular Component | GO:0036064 | ciliary basal body | CFAP70 | IDA | Human | PMID:31621862 | |
| Cellular Component | GO:0070062 | extracellular exosome | CFAP70 | HDA | Human | PMID:19056867 | |
| Cellular Component | GO:0031514 | motile cilium | Cfap70 | IDA | Mouse | MGI:MGI:6383288|PMID:30158508 | |
| Cellular Component | GO:0036157 | outer dynein arm | CFAP70 | IDA | Human | PMID:31621862 | |
| Cellular Component | GO:0036126 | sperm flagellum | CFAP70 | IDA | Human | PMID:31621862 | |
| Cellular Component | GO:0036126 | sperm flagellum | Cfap70 | IDA | Mouse | MGI:MGI:6383288|PMID:30158508 | |
| Biological Process | GO:0060271 | cilium assembly | Cfap70 | IMP | Mouse | MGI:MGI:6383288|PMID:30158508 | |
| Biological Process | GO:0003341 | cilium movement | Cfap70 | IMP | Mouse | MGI:MGI:6383288|PMID:30158508 |
| EXP Inferred from experiment |
| IDA Inferred from direct assay |
| IEP Inferred from expression pattern |
| IGI Inferred from genetic interaction |
| IMP Inferred from mutant phenotype |
| IPI Inferred from physical interaction |
| HTP Inferred from High Throughput Experiment |
| HDA Inferred from High Throughput Direct Assay |
| HMP Inferred from High Throughput Mutant Phenotype |
| HGI Inferred from High Throughput Genetic Interaction |
| HEP Inferred from High Throughput Expression Pattern |
Mouse Genome Database (MGD), Gene Expression Database (GXD), Mouse Models of Human Cancer database (MMHCdb) (formerly Mouse Tumor Biology (MTB)), Gene Ontology (GO) |
||
|
Citing These Resources Funding Information Warranty Disclaimer, Privacy Notice, Licensing, & Copyright Send questions and comments to User Support. |
last database update 05/12/2026 MGI 6.24 |
|
|
|
||