|
Source |
Alliance of Genome Resources |



| Category | ID | Classification term | Gene | Evidence | Inferred from | Organism | Reference |
|---|---|---|---|---|---|---|---|
| Molecular Function | GO:0005509 | calcium ion binding | Cetn4 | IDA | Mouse | PMID:12802058 | |
| Molecular Function | GO:0031683 | G-protein beta/gamma-subunit complex binding | Cetn4 | IDA | Mouse | PMID:15347651 | |
| Molecular Function | GO:0032795 | heterotrimeric G-protein binding | Cetn4 | IDA | Mouse | PMID:18269917 | |
| Cellular Component | GO:0005814 | centriole | Cetn4 | IDA | Mouse | PMID:12802058 | |
| Cellular Component | GO:0036064 | ciliary basal body | Cetn4 | IDA | Mouse | PMID:12802058 | |
| Cellular Component | GO:0036064 | ciliary basal body | Cetn4 | IDA | Mouse | PMID:15347651 | |
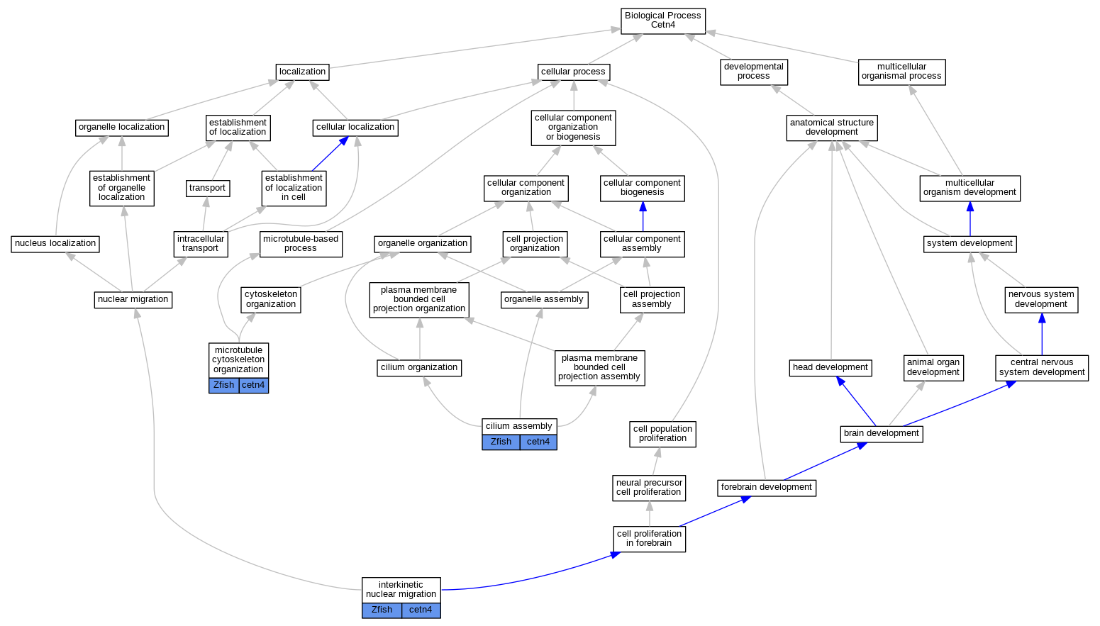
| Biological Process | GO:0060271 | cilium assembly | cetn4 | IMP | ZFIN:ZDB-MRPHLNO-140407-2 | Zfish | PMID:22142866 |
| Biological Process | GO:0060271 | cilium assembly | cetn4 | IMP | ZFIN:ZDB-MRPHLNO-140407-1 | Zfish | PMID:22142866 |
| Biological Process | GO:0022027 | interkinetic nuclear migration | cetn4 | IMP | ZFIN:ZDB-MRPHLNO-100416-3 | Zfish | PMID:19766571 |
| Biological Process | GO:0000226 | microtubule cytoskeleton organization | cetn4 | IMP | ZFIN:ZDB-MRPHLNO-100416-3 | Zfish | PMID:19766571 |
| EXP Inferred from experiment |
| IDA Inferred from direct assay |
| IEP Inferred from expression pattern |
| IGI Inferred from genetic interaction |
| IMP Inferred from mutant phenotype |
| IPI Inferred from physical interaction |
| HTP Inferred from High Throughput Experiment |
| HDA Inferred from High Throughput Direct Assay |
| HMP Inferred from High Throughput Mutant Phenotype |
| HGI Inferred from High Throughput Genetic Interaction |
| HEP Inferred from High Throughput Expression Pattern |
Mouse Genome Database (MGD), Gene Expression Database (GXD), Mouse Models of Human Cancer database (MMHCdb) (formerly Mouse Tumor Biology (MTB)), Gene Ontology (GO) |
||
|
Citing These Resources Funding Information Warranty Disclaimer, Privacy Notice, Licensing, & Copyright Send questions and comments to User Support. |
last database update 09/30/2025 MGI 6.24 |
|
|
|
||