|
Source |
Alliance of Genome Resources |



| Category | ID | Classification term | Gene | Evidence | Inferred from | Organism | Reference |
|---|---|---|---|---|---|---|---|
| Molecular Function | GO:0005515 | protein binding | CEP350 | IPI | UniProtKB:Q9NQC7 | Human | PMID:25134987 |
| Molecular Function | GO:0005515 | protein binding | CEP350 | IPI | UniProtKB:P35221 | Human | PMID:25764135 |
| Molecular Function | GO:0005515 | protein binding | CEP350 | IPI | UniProtKB:O95684 | Human | PMID:28428259 |
| Molecular Function | GO:0005515 | protein binding | CEP350 | IPI | UniProtKB:O95684 | Human | PMID:28625565 |
| Molecular Function | GO:0005515 | protein binding | CEP350 | IPI | UniProtKB:Q96LK0 | Human | PMID:28659385 |
| Molecular Function | GO:0005515 | protein binding | Cep350 | IPI | UniProtKB:Q0VFX2 | Mouse | MGI:MGI:5812811|PMID:27965440 |
| Cellular Component | GO:0005814 | centriole | CEP350 | IDA | Human | PMID:28625565 | |
| Cellular Component | GO:0005813 | centrosome | CEP350 | IDA | Human | GO_REF:0000052 | |
| Cellular Component | GO:0005813 | centrosome | CEP350 | IDA | Human | PMID:21399614 | |
| Cellular Component | GO:0016020 | membrane | CEP350 | HDA | Human | PMID:19946888 | |
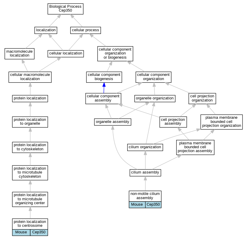
| Biological Process | GO:1905515 | non-motile cilium assembly | Cep350 | IMP | Mouse | PMID:17600711 | |
| Biological Process | GO:0071539 | protein localization to centrosome | Cep350 | IMP | Mouse | PMID:17600711 |
| EXP Inferred from experiment |
| IDA Inferred from direct assay |
| IEP Inferred from expression pattern |
| IGI Inferred from genetic interaction |
| IMP Inferred from mutant phenotype |
| IPI Inferred from physical interaction |
| HTP Inferred from High Throughput Experiment |
| HDA Inferred from High Throughput Direct Assay |
| HMP Inferred from High Throughput Mutant Phenotype |
| HGI Inferred from High Throughput Genetic Interaction |
| HEP Inferred from High Throughput Expression Pattern |
Mouse Genome Database (MGD), Gene Expression Database (GXD), Mouse Models of Human Cancer database (MMHCdb) (formerly Mouse Tumor Biology (MTB)), Gene Ontology (GO) |
||
|
Citing These Resources Funding Information Warranty Disclaimer, Privacy Notice, Licensing, & Copyright Send questions and comments to User Support. |
last database update 09/30/2025 MGI 6.24 |
|
|
|
||